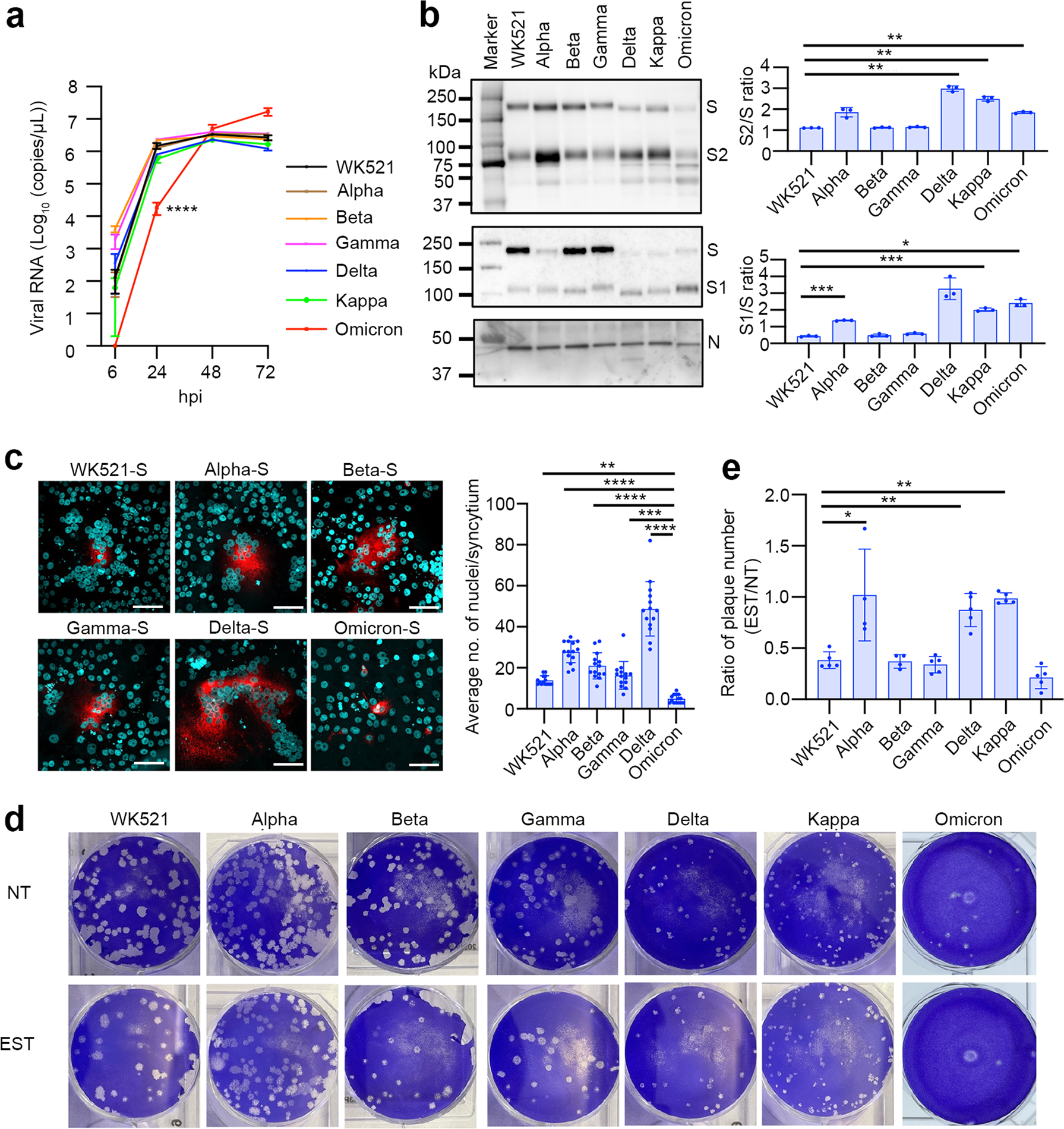
Fig. 1: The replication ability, spike protein cleavage, fusion capability and entry phenotype of SARS-CoV-2 in VeroE6/TMPRSS2 cells.
From: Essential role of TMPRSS2 in SARS-CoV-2 infection in murine airways

a Replication kinetics in cells infected with viruses at an MOI of 0.1. Viral RNA copy numbers in the culture supernatants were quantified at 6, 24, 48 and 72 h post-infection (p.i.). Error bars indicate the standard deviations (SD) of triplicate wells. Mean values ± SD are shown, and significant differences were determined with one-way ANOVA. Multiple comparisons between WK521 and other variants were adjusted with Dunn’s multiple comparisons test, ****P < 0.0001 at 24 hpi (vs Omicron). b S and N proteins detected in the culture supernatant of infected cells. SDS-PAGE and western blot analysis (left panel). Quantified S protein cleavage rate (bar graphs in the right panels). Data are representative of triplicate independent experiments. Mean values ± SD are shown, and statistical significance was determined with Brown–Forsythe and Welch ANOVA tests. Multiple comparisons between WK521 and other variants were adjusted with Dunnet’s T3 multiple comparisons test, in S2 **P = 0.0050 (vs Delta), **P = 0.0064 (vs Kappa), **P = 0.0037 (vs Omicron) and in S1 ***P = 0.0002 (vs Alpha), ***P = 0.0005 (vs Kappa) and *P = 0.0116 (vs Omicron). c Syncytium formation in cells transfected with the S protein expression plasmid. S protein was detected by an indirect immunofluorescent assay (red) and nuclei were detected by DAPI (blue) staining. The number of nuclei in 30 individual, randomly-selected syncytia were counted. Mean values ± SD are shown and significant differences were determined with one-way ANOVA. Multiple comparisons between Omicron-S and other variants-S were adjusted with Dunn’s multiple comparison test, **P = 0.0053 (vs WK521-S), ****P < 0.0001 (vs Alpha), ****P < 0.0001 (vs Beta), ***P = 0.0002 (vs Gamma), and ****P < 0.0001 (vs Delta). Scale bars indicate 50 µm. d Plaque formation in the absence (not treated: NT) or in the presence of EST. The same infectious titre of the virus was used for infection. e Reduction in the plaque number following EST treatment. The bar graph shows the ratio of the plaque number in EST-treated cells to that in untreated cells (NT). Error bars indicate the SD of quadruplicate or quintuplicate wells. Mean values ± SD are shown and significant differences were determined with the Kruskal–Wallis test. Multiple comparisons between WK521 and other variants were adjusted with Uncorrected Dunn’s multiple comparison test, *P = 0.0334 (vs Alpha), *P = 0.0309 (vs Delta) and **P = 0.0098 (vs Kappa). Wuhan-type strain (WK521), Alpha (QHN001), Beta (TY8-612), Gamma (TY5-501), Delta (TY11-927), Kappa (TY11-330) and Omicron (TY38-873) variants were used.