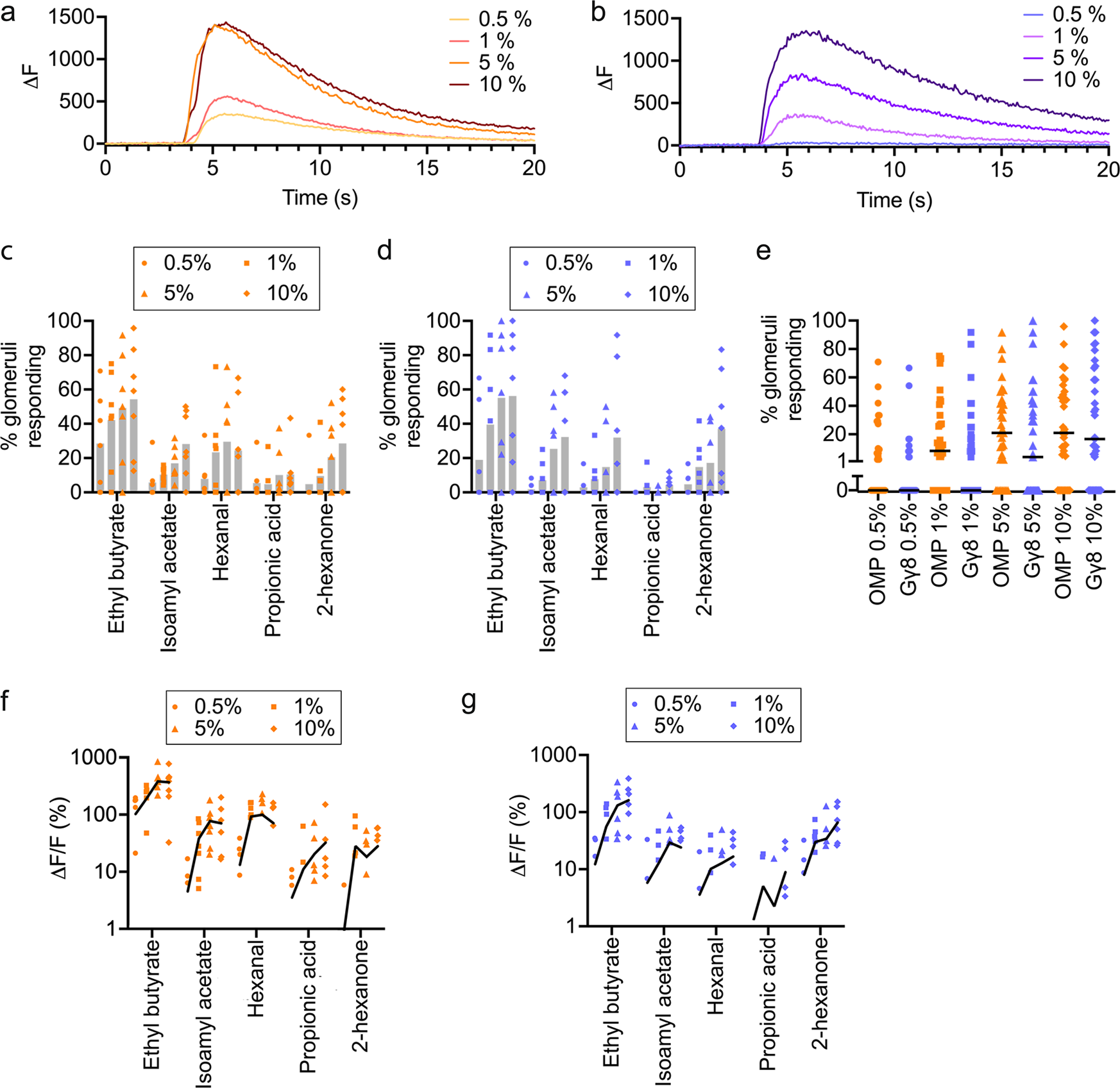
Fig. 3: Immature OSNs encode odorant concentration.

a Responses of an example glomerulus from an OMP-GCaMP6s mouse to the four tested concentrations of ethyl butyrate. b Responses of an example glomerulus from a Gγ8-GCaMP6s mouse to the four tested concentrations of ethyl butyrate. c Percentage of glomeruli responding increases with odorant concentration in OMP-GCaMP6s mice (Two-way ANOVA. Effect of concentration: P < 0.002, F3,120 = 5.35. Effect of odorant: P < 0.001, F4,120 = 11.6. Interaction: P = 0.98, F12,120 = 0.36. n = 7 mice per group). Bars: mean, symbols: values for individual mice. d Percentage of glomeruli responding increases with odorant concentration in Gγ8-GCaMP6s mice (Two-way ANOVA. Effect of concentration: P < 0.001, F3,120 = 8.10. Effect of odorant: P < 0.001, F4,120 = 10.8. Interaction: P = 0.78, F12,120 = 0.66. n = 7 mice per group). Bars: mean, symbols: values for individual mice. e Similar percentage of glomeruli respond to each odorant concentration in OMP-GCaMP6s and Gγ8-GCaMP6s mice (One-way ANOVA on Ranks. P < 0.001, Kruskal–Wallis statistic = 33.4. Dunn’s multiple comparisons. OMP 0.5% vs. Gγ8 0.5%: P = 0.97, Z = 1.17. OMP 1% vs. Gγ8 1%: P = 0.86, Z = 1.24. OMP 5% vs. Gγ8 5%: P = 0.79, Z = 1.29. OMP 10% vs. Gγ8 10%: P > 0.99, Z = 0.21. n = 140 mouse-odorant pairs per genotype). Lines: median, symbols: mouse-odorant pairs. f Mean odorant response amplitude per mouse increases with odorant concentration in OMP-GCaMP6s mice (Two-way repeated measures ANOVA. Effect of concentration: P < 0.001, F1.24,37.1 = 14.4. Effect of odorant: P < 0.001, F4,30 = 12.8. Interaction: P < 0.001, F12,90 = 4.45. n = 7 mice). g Mean odorant response amplitude per mouse increases with odorant concentration in Gγ8-GCaMP6s mice (Two-way repeated measures ANOVA. Effect of concentration: P < 0.001, F1.27,38.1 = 18.1. Effect of odorant: P = 0.004, F4,30 = 4.89. Interaction: P < 0.001, F12,90 = 5.85. n = 7 mice). f, g Lines: connect mean values for each odorant, symbols: values for individual mice. All statistical tests were two-tailed. Source data are provided as a Source Data file.