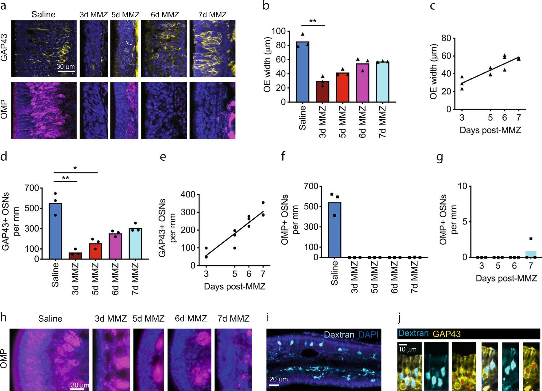
Fig. 9: The olfactory epithelium contains immature but not mature OSNs at early time points after methimazole administration.

a MIPs of 2-photon z-stacks of coronal OE sections stained for GAP43 or OMP. b OE width is significantly reduced 3 days post-MMZ compared to saline-injected mice (One-way ANOVA on Ranks. P < 0.001, Kruskal–Wallis statistic = 12.4. Dunn’s multiple comparisons tests. 3-day, P = 0.004, Z = 3.29; 5d, P = 0.071, Z = 2.37; 6d, P = 0.94, Z = 1.19; 7d, P = 0.68, Z = 1.37; vs. saline. n = 3 mice per group). c OE width increases linearly between 3 and 7 days post-MMZ (Linear regression. P < 0.001, R2 = 0.80, n = 3 mice per group). d GAP43+ OSN linear density is significantly reduced at 3 and 5 days post-MMZ compared to saline-injected mice (One-way ANOVA on Ranks: P < 0.001, Kruskal–Wallis statistic = 13.4. Dunn’s multiple comparisons tests. 3d MMZ, P = 0.005, Z = 3.24; 5d MMZ, P = 0.048, Z = 2.51; 6d MMZ, P = 0.40, Z = 1.65; 7d MMZ, P = 1.00, Z = 0.82; vs. saline-injected mice. n = 3 mice per group). e GAP43+ OSN linear density increases linearly between 3 and 7 days post-MMZ (Linear regression. P < 0.001, R2 = 0.88, n = 3 mice per group). f, g OMP+ OSNs are absent from the septal OE at 3–6 days post-MMZ and very sparse at 7 days post-MMZ. Note different y-axis scales in f and g. b–g Bars: mean per group, symbols: individual mice. h Widefield fluorescence images of lateral turbinates from OMP-stained coronal OE sections from mice that received either saline, or MMZ 3–7 d previously. n = 3 mice per group. i–j Confocal images from two mice injected with biotin-conjugated dextran at 5 days post-MMZ and perfused 24 h later. i MIP of coronal OE section stained with AF555-streptavidin (Dextran, cyan). j Single optical sections from different mice showing colocalization of tracer-labeled OSNs (Dextran, cyan) with GAP43 (yellow). Red asterisks: co-labeled cells in GAP43 images. All relevant statistical tests were two-tailed. Source data are provided as a Source Data file.