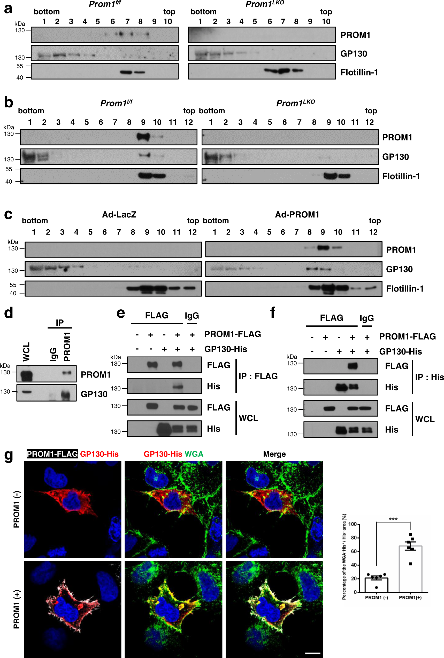
Fig. 5: PROM1 interacts with GP130 in lipid rafts.
From: Central role of Prominin-1 in lipid rafts during liver regeneration

a, b Detergent-resistant lipid rafts were isolated from Prom1f/f and Prom1LKO male mouse livers 48 hours after sham (a) and PHx (b). Protein expression levels of PROM1, GP130, and Flotillin-1 were determined by immunoblotting in each fraction after sucrose gradient ultracentrifugation. c Detergent-resistant lipid rafts were isolated from 8-week-old male Prom1LKO mice 3 days after infection with adeno-LacZ or adeno-PROM1. Immunoblotting for PROM1, GP130, and Flotillin-1 in each fraction. d Co-immunoprecipitation was performed with normal IgG or anti-PROM1 in wild-type livers 48 h after PHx. Immunoblotting for endogenous PROM1 and GP130. e, f The molecular interaction between PROM1 and GP130 was determined by reciprocal immunoprecipitation after PROM1-FLAG and GP130-His were transfected into HEK 293 cells for 48 hours. g GP130-His was overexpressed in HEK 293 cells along with or without PROM1-FLAG. The localization of GP130 and PROM1 was determined by immunofluorescence for His and FLAG after WGA labeling (Left). The percentages of the WGA and His double positive area were analyzed statistically in 6 images per group. n = 6 independent cells, p = 4.268 × 10−5 (Right). The percentages of the WGA and His double positive area were normalized to total His positive signals. Scale bar = 10 µm. Two-sided student t-test; ***p < 0.001. Data are expressed as the mean ± SEM with individual values. Source data are provided as a Source Data file. WCL, whole cell lysates; IP, immunoprecipitation; IgG, normal IgG; WGA, Wheat germ agglutinin.