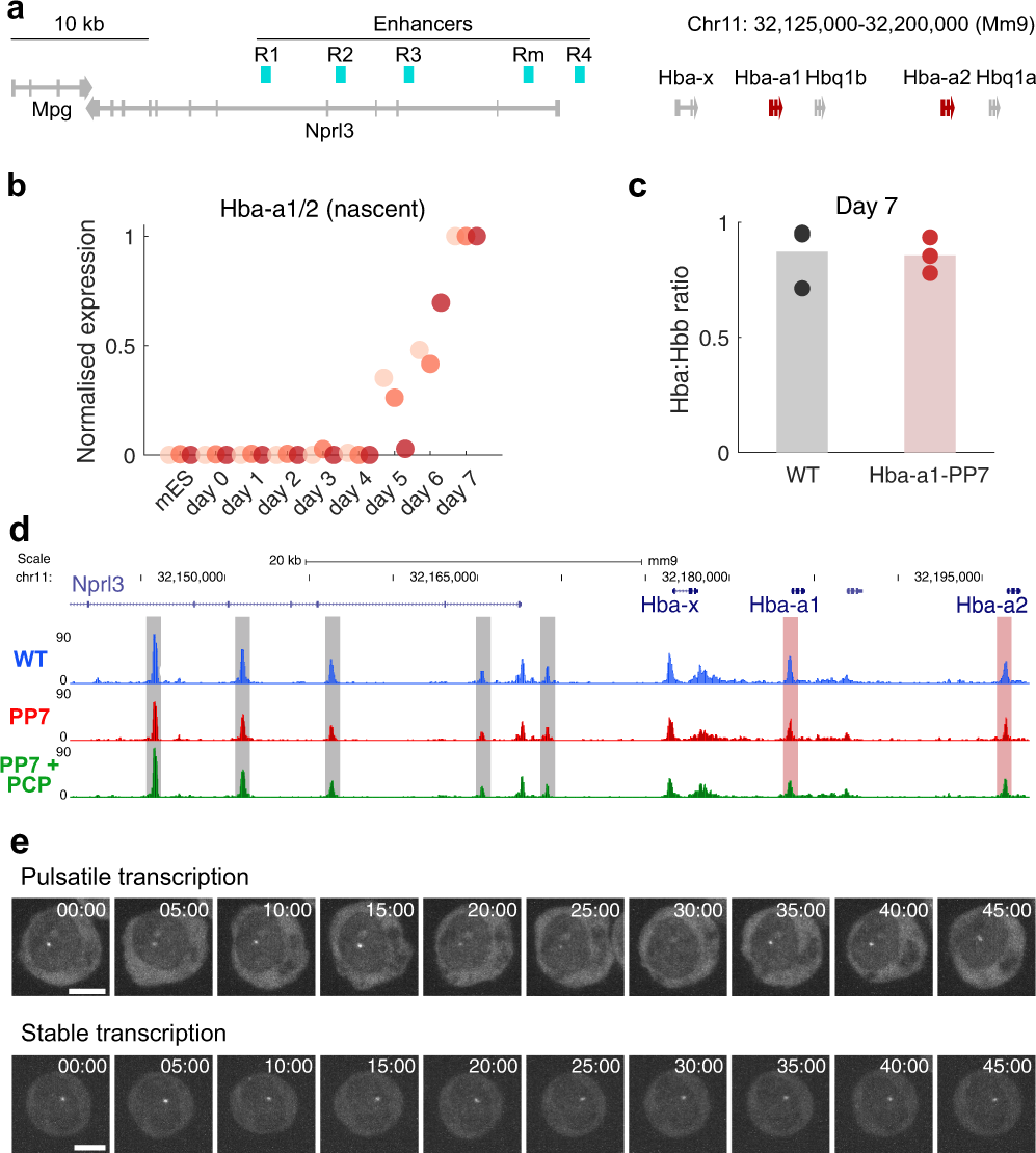
Fig. 2: Visualising α-globin transcription dynamics in erythroid cells using the PP7 imaging system.

a Schematic of mouse α-globin locus on chromosome 11. α-globin genes are highlighted in red, enhancers in cyan. b RT-qPCR time course of nascent α-globin mRNA during embryoid body (EB) differentiation. Data are normalised to Rn18s and then within differentiation time course. n = 3 biologically independent samples at each time point. Colours represent individual experiments. c RT-qPCR quantitation of α-globin mRNA abundance relative to β-globin at day 7 of differentiation. n = 3 biologically independent samples. d ATAC-seq in WT, Hba-a1-PP7 (PP7) and Hba-a1-PP7 + PCP-GFP (PP7 + PCP) cells at the α-globin locus. Grey shaded regions show known enhancers, red shaded regions show α-globin gene promoters. e Representative examples of nascent Hba-a1-PP7 transcription over time showing pulsatile or more stable gene activity in individual erythroblasts derived from day 6 EBs. Frames are a maximum projection of five z-slices around transcription spot from within the full image stack. Time in minutes. Scale = 5 μm.