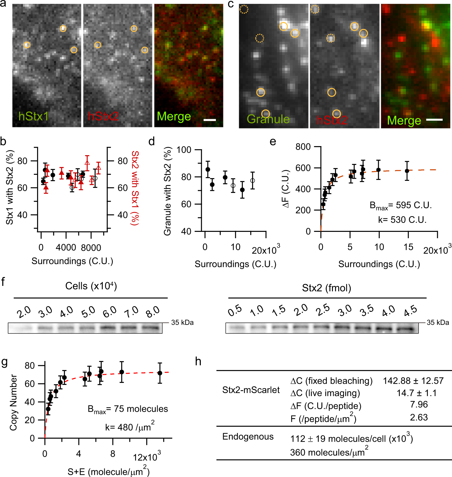
Fig. 2: Stx2 colocalizes and clusters with Stx1a on secretory granule docking sites.
From: Plasma membrane flipping of Syntaxin-2 regulates its inhibitory action on insulin granule exocytosis

a Representative images of β-cell sparsely coexpressing Stx1a-mNeonGreen and Stx2-mScarlet using the strategy of tandem RT-tags fused constructs. Both images averaged with 3 consecutive frames in a movie, same regions were indicated with circles (n = 3 independent experiments). Scale bar, 1 μm. b Relationships between Stx2 with Stx1a as expression levels are increased. Solid symbols indicate measurement with RTs strategy, empty symbols by CMV promoter. c Stx2 clusters beneath the secretory granules. Human β-cell coexpressing NPY-EGFP and RTs-Stx2-mScarlet. The circle indicates granule-associated Stx2 cluster and dashed circle indicates granule-unrelated to Stx2. Images showed an average of every 100th frame in a movie, 5 frames in total. Scale bar, 1 μm. d The percentage of docked granules with Stx2 cluster remain constant regardless of expression levels. e The fluorescent intensity of Stx2 clusters correlates with the overall expression level. The fluorescent intensity of granule-associated Stx2, ΔF, varied with that of granule-unrelated Stx2, surrounding annulus, S. The curve is fitted by a reversible protein-binding to fixed target sites model, ΔF = Bmax × S/(k + S), as the dashed red line indicated, Bmax = 595 C.U. and dissociation constant, k = 530 C.U. f Quantitative western blots determine the endogenous copy number of Stx2 by comparing purified recombinant Stx2 in human β-cell lysates. Linear dilutions of known amounts of cell lysate (left) and recombinant Stx2 (right) used as the standard in amounts ranging from 0.5–4.5 fmol were included on the same gel (n = 3 independent experiments). Human β-cells recognized by HPi2+/HPa3− antibody and counted by Fluorescence-Activated Cell Sorting (FACS) (see Methods). We estimated that the overall mean copy number of Stx2 is 112 ± 19 × 103/cell, that is, ~360 molecules/µm2. g Copy number within single Stx2 cluster saturates as the global expression levels increase. Copy number converted from intensity in b by the corresponding factor shown in rows 3,4 of (h). Bmax = 75 molecules (derived from 595/7.96 = 75) and k = 480 /µm2. When Stx2 expresses endogenously, E = 360 molecule/µm2, the endogenous copy number of Stx2, Bendo = 32 molecules (derived from 75*360/ (480 + 360) = 32) bound per cluster. Data are expressed as mean ± s.e.m. in b, d, e, and g. h Summary of single-molecule properties and endogenous abundance of Stx2. ΔC, the mean bleaching step size of single Stx2-mScarlet; ΔF, the conversion factor for cluster intensity-to-copy number. Source data are provided as a Source Data file.