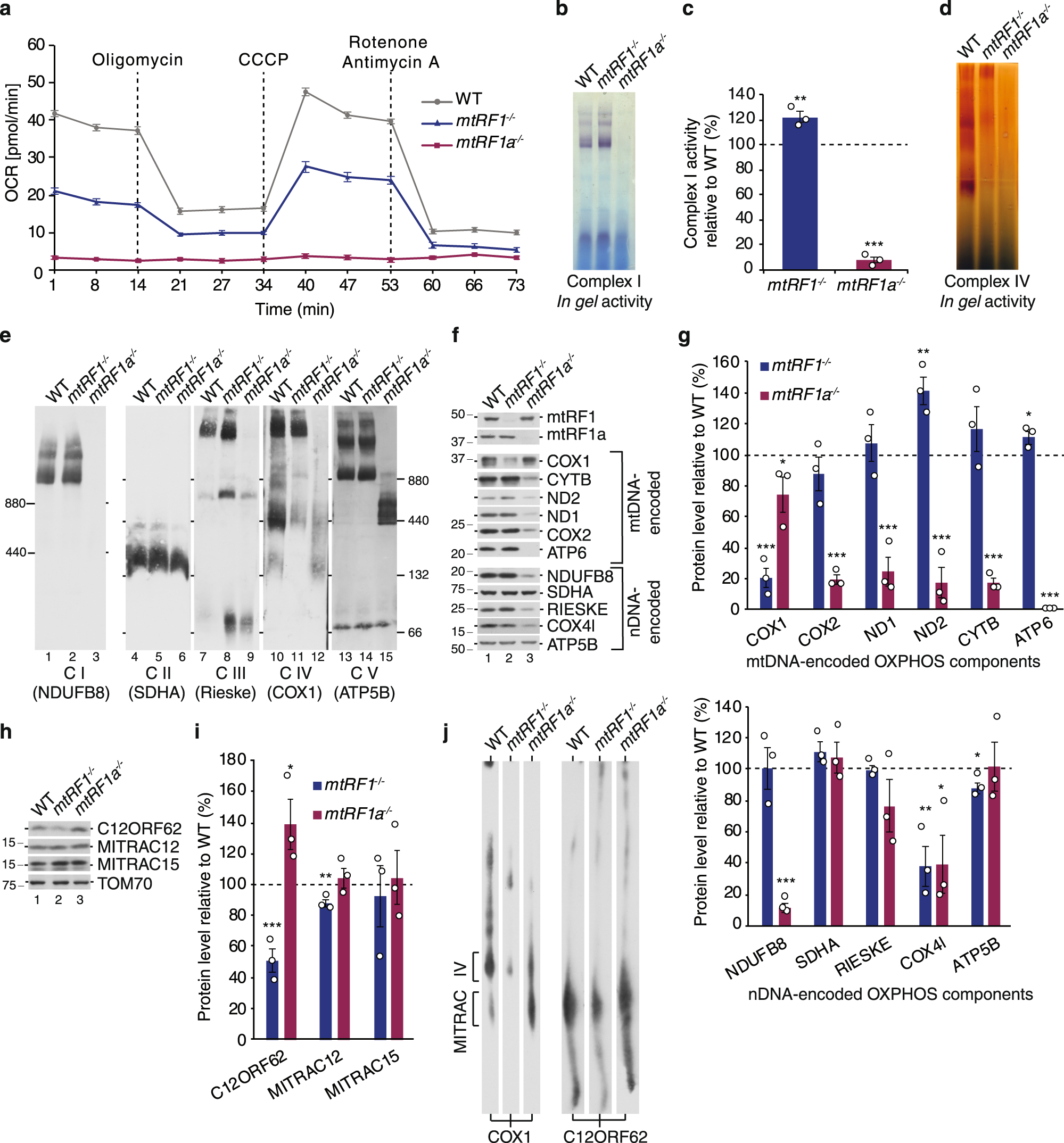
Fig. 2: Ablation of mitochondrial release factors affects OXPHOS.

a Oxygen consumption rate (OCR) is altered in mtRF1−/− and mtRF1a−/−. OCR was measured for the indicated time in wild-type cells (WT, gray), mtRF1−/− (blue) and mtRF1a−/− (red). Complex V was blocked using oligomycin, the membrane potential was uncoupled using CCCP and the activity of complex I and III was diminished by the addition of rotenone and antimycin A, respectively. b–d The activity of complex I and IV was measured by in gel activity (b, d) or in a colorimetric assay (c). c Complex I activity of WT is indicated as dashed line and individual data points are shown. Statistical analysis was performed as two-sample one-tailed Student’s t-test with n = 3 biologically independent samples shown as mean ± SEM. Significance was defined as **p ≤ 0.01; ***p ≤ 0.001. e The effect of mtRF1 and mtRF1a loss on OXPHOS complexes. Isolated mitochondria (30 µg) were separated by BN-PAGE (2.5–10% gradient gel: CI; 4–14% gradient gel: CII-CV) followed by western blotting and immunodetection using the indicated antibodies in brackets for complex I–V. f–i Loss of release factors affects mtDNA-encoded OXPHOS components. Mitochondria were analyzed by western blotting using the indicated antibodies for mtDNA- and nDNA-encoded OXPHOS components (f, g) as well as for MITRAC constituents (h, i). The relative protein steady-state levels were measured from three independent experiments and are presented as mean ± SEM (individual data points are shown as circles) relative to WT indicated as dashed line (100%). Statistical analysis was performed as two-sample one-tailed Student’s t-test and significance was defined as *p ≤ 0.05 ; **p ≤ 0.01 ; ***p ≤ 0.001. j MITRAC is contrarily affected in mtRF1- and mtRF1a-ablated cells. Isolated mitochondria (150 µg) were subjected to BN-PAGE in the first dimension followed by SDS-PAGE in the second dimension prior to immunoblotting. Source data are provided as a Source Data file.