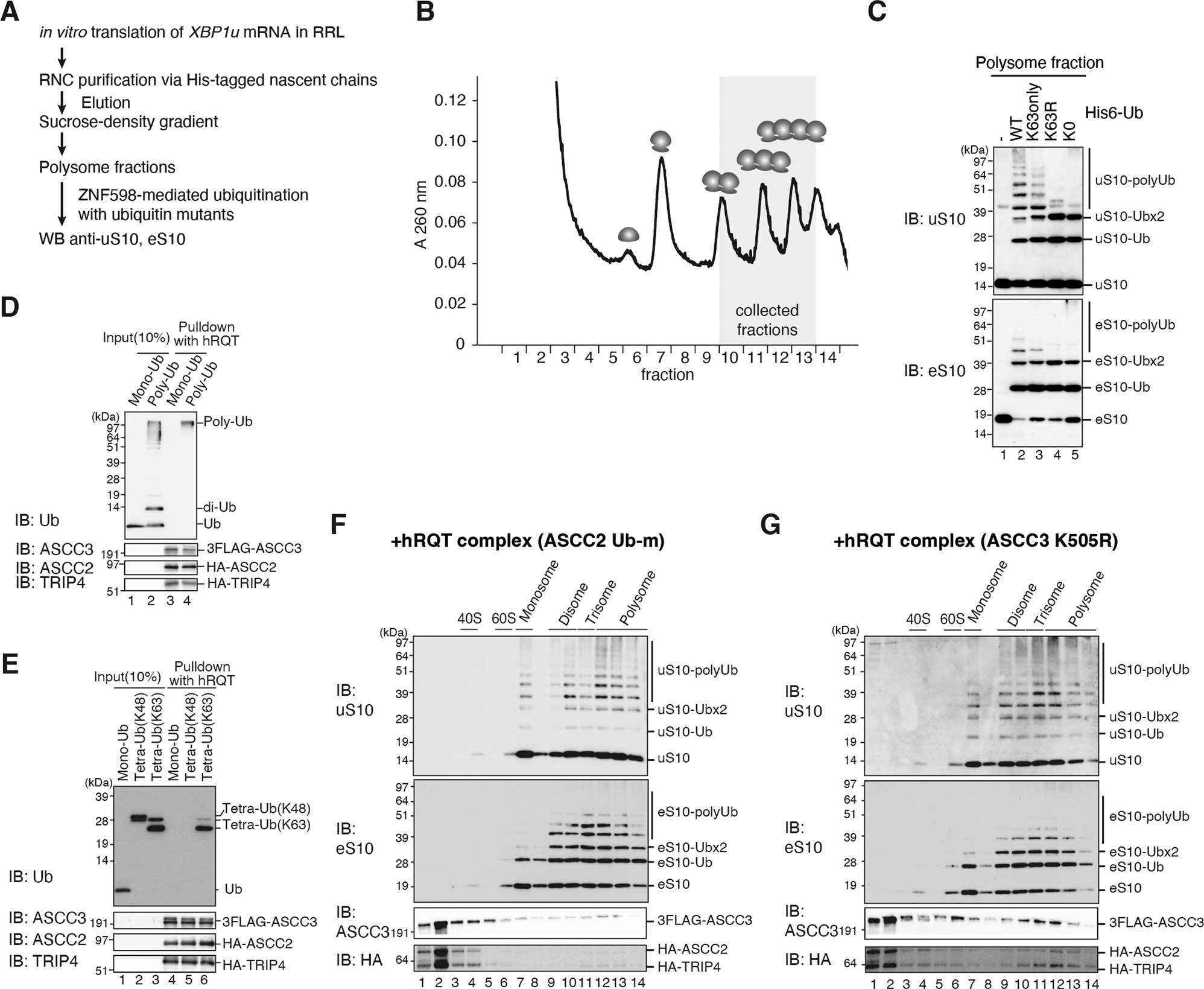
Fig. 5: The hRQT complex activity requires ASCC2 binding to K63-linked polyubiquitin chains and ASCC3 ATPase activity.

A Schematic overview of the ZNF598-mediated in vitro ubiquitination assay using XBP1u-stalled collided ribosomes. B Purified XBP1u-RNCs were separated by sucrose density gradient ultracentrifugation. Indicated polysome fractions (di-, tri-, and tetrasomes) were collected for the ZNF598-mediated ubiquitination reaction. C The collected polysome fractions were ubiquitinated by ZNF598 using either His6-tagged wild-type ubiquitin (WT-Ub) or the indicated mutants (K63only-Ub, K63R-Ub, and K0-Ub). Reactions were analysed by western blotting with anti-uS10 and -eS10 antibodies. We obtained essentially the same results in at least three independent experiments. D, E In vitro binding assay of K63-linked polyubiquitin chain with the hRQT complex. The hRQT complex composed of FLAG-ASCC3, HA-ASCC2, and HA-TRIP4 on the beads were incubated with monoubiquitin or K63-linked polyubiquitin chain (D), and monoubiquitin (Mono-Ub), K48-linked tetraubiquitin chains (Tetra-UB(K48)), or K63-linked tetraubiquitin chains (Tetra-Ub(K63)) (E). Samples were analysed by western blotting with anti-Ub, -ASCC3, -ASCC2, or -TRIP4 antibodies. We obtained essentially the same results in three independent experiments. F, G In vitro ribosome splitting assay with the mutant hRQT complex containing either the ubiquitin-binding impaired ASCC2-Ubm (F) or the ATPase-deficient ASCC3-K505R (G). RNCs generated from XBP1u staller mRNA were purified, ubiquitinated by ZNF598, and incubated with the particular mutant hRQT complex. These hRQT in vitro splitting reactions were then subjected to ultracentrifugation through sucrose density gradients and gradient fractions were analysed by western blotting using indicated antibodies. We obtained essentially the same results in at least three independent experiments.