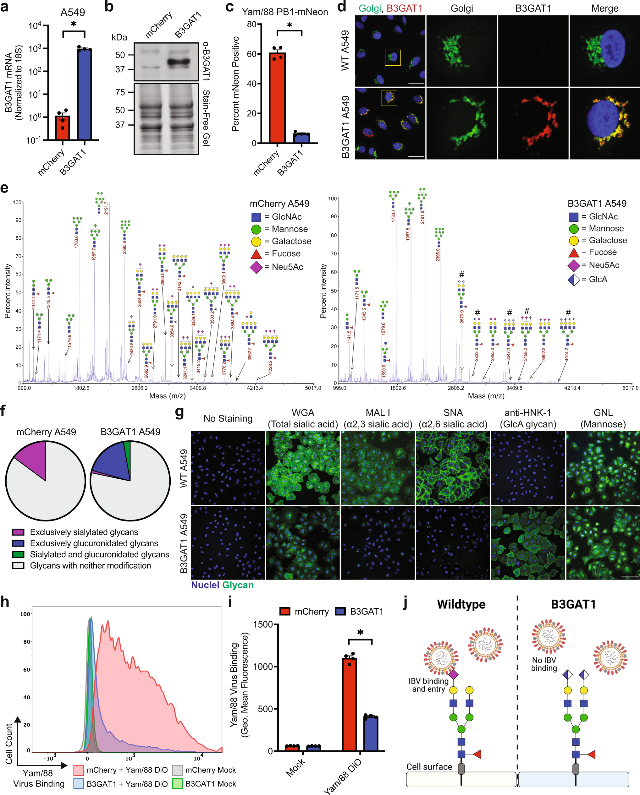
Fig. 2: B3GAT1 outcompetes sialyltransferases to prevent cell surface sialic acid expression.
From: Cellular glycan modification by B3GAT1 broadly restricts influenza virus infection

a qRT-PCR to measure B3GAT1 expression in mCherry control and B3GAT1 transduced A549 cells (mean with SEM, N = 4 experiments, *p = 0.0286). b Western blot of B3GAT1 protein levels in control or B3GAT1 A549s. Stain-free gel depicts total protein loaded. c Percent of control or B3GAT1 A549s infected with Yam/88 PB1-mNeon (MOI = 0.6, 24 HPI, single cycle), measured using flow cytometry (mean with SEM, N = 4 experiments, *p = 0.0286). d Subcellular localization of B3GAT1 in wild-type (WT) or B3GAT1 A549s. Scale bars are 30 μm. e MALDI-TOF mass spectrometry analysis of N-linked glycans released from mCherry- or B3GAT1-overexpressing A549 cells. Unique GlcA-containing glycan signatures are denoted with “#”. f Summary of glycan composition determined by MALDI-TOF mass spectrometry for total N-linked glycans released from mCherry- or B3GAT1-overexpressing A549 cells. g Fluorescent lectin binding and HNK-1 detection in WT and B3GAT1 A549s. Scale bar is 100 μm. h Binding of fluorescently-labeled Yam/88 (Yam/88 DiO) to control or B3GAT1 A549s measured using flow cytometry. Each peak corresponds to one sample, and the flow plot is representative of four replicate experiments. Virus binding is indicated by fluorescence intensity. i Geometric mean fluorescence intensity of control or B3GAT1 A549s after incubation with Yam/88 DiO, quantified from flow cytometry data in Fig. 2h (mean with SEM, N = 4 experiments, *p = 0.0286). j Schematic depicting the mechanism for B3GAT1-mediated restriction of influenza B virus (IBV). All statistical analyses were performed using a two-tailed Mann-Whitney U test. * indicates p < 0.05. Source data are provided as a Source Data file.