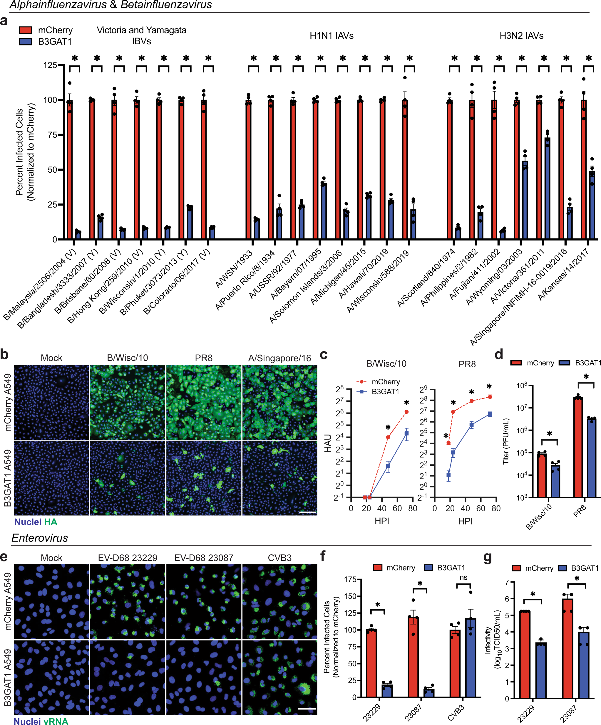
Fig. 3: B3GAT1 broadly restricts viruses that require sialic acid for cell entry.
From: Cellular glycan modification by B3GAT1 broadly restricts influenza virus infection

a Single cycle infections (24 HPI) of control and B3GAT1 A549s with a panel of influenza viruses (mean with SEM, N = 4 experiments, *p = 0.0286 for all virus strains). Viruses are ordered based on year of isolation. Percent infection was measured using high-content imaging after staining for the viral HA protein. V = Victoria-lineage IBV, Y = Yamagata-lineage IBV. b Representative images for three influenza viruses included in Fig. 3a. B/Wisc/10 = B/Wisconsin/1/2010, PR8 = A/Puerto Rico/8/1934, A/Singapore/16 = A/Singapore/INFIMH-16-0019/2016. Scale bar is 200 µm. c Multicycle growth of select influenza strains on control and B3GAT1 MDCKs (MOI B/Wisc/10 = 0.001, MOI PR8 = 0.01), measured using HA assays (mean with SEM, N = 4 experiments, B/Wisc/10 48 and 72 HPI *p = 0.0286, PR8 18, 24, 48, 72 HPI *p = 0.0286). HAU = hemagglutination units, HPI = hours post infection. d End point titers for multicycle infections of control and B3GAT1 MDCKs (MOI B/Wisc/10 = 0.001, MOI PR8 = 0.01, 24 HPI), measured by plaque assay (mean with SEM, N = 4 experiments, B/Wisc/10 *p = 0.0286, PR8 *p = 0.0286). PFU = plaque-forming units. e Enterovirus infections of control and B3GAT1 A549s (24 HPI). Scale bar is 50 μm. f Quantification of enterovirus infection (24 HPI) in control or B3GAT1 A549s (mean with SEM, N = 4 experiments, 23229 *p = 0.0286, 23087 *p = 0.0286, CVB3 p = 0.3429). Percent infection was measured via high-content imaging after staining for viral RNA. g TCID50 quantification of EV-D68 infection in control and B3GAT1 A549s (mean with SEM, N = 4, 23229 *p = 0.0286, 23087 *p = 0.0286). Statistical analyses were performed using a two-tailed Mann-Whitney U test. * indicates p < 0.05, ns = not significant. Source data are provided as a Source Data file.