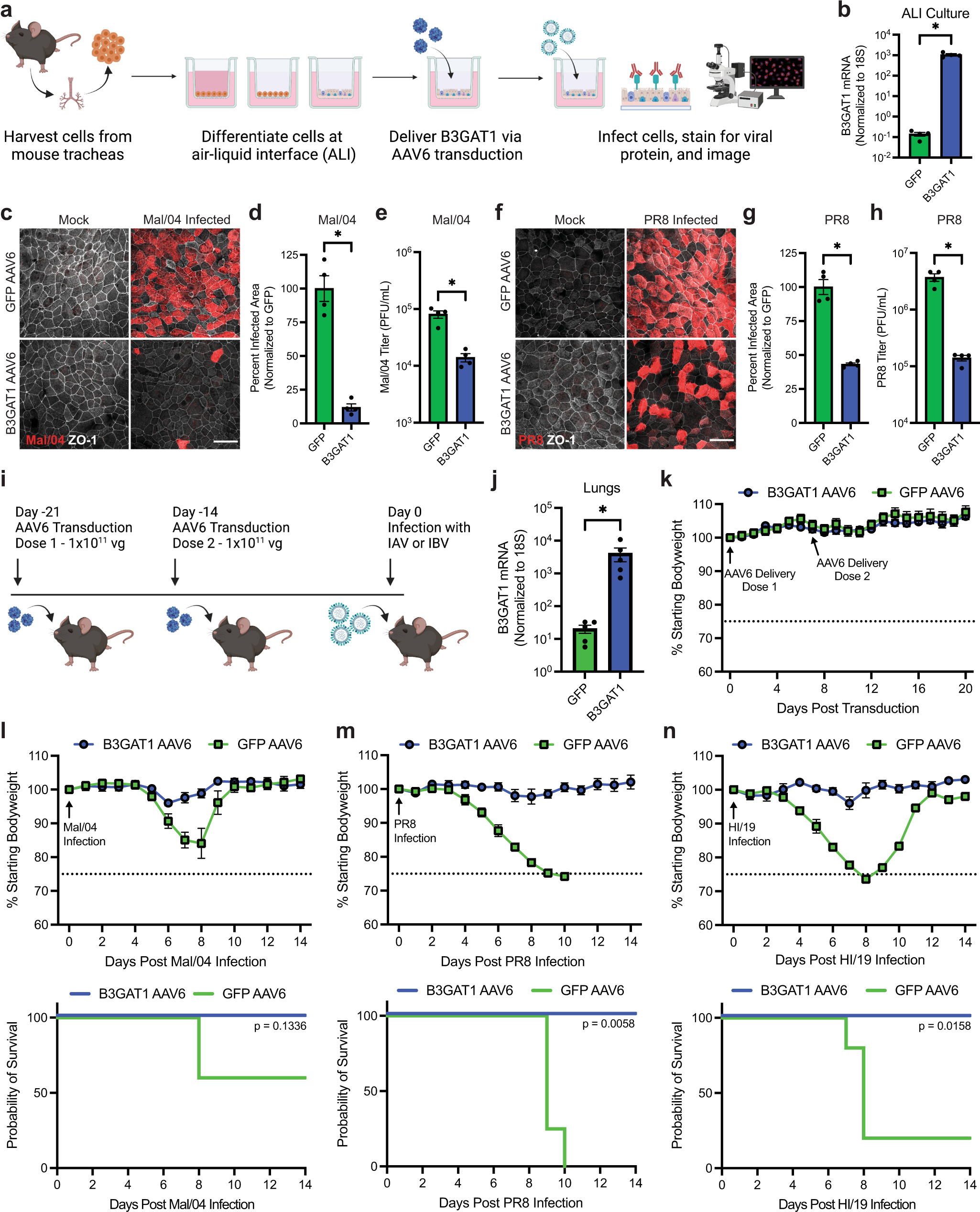
Fig. 4: B3GAT1 can be safely expressed in vivo to protect against lethal influenza virus infection.
From: Cellular glycan modification by B3GAT1 broadly restricts influenza virus infection

a Schematic depicting the generation and transduction of murine tracheal epithelial cell cultures at air–liquid interface (ALI). AAV = adeno-associated virus. b Expression of B3GAT1 in GFP AAV6 and B3GAT1 AAV6 transduced ALI cultures, measured by qRT-PCR (mean with SEM, N = 4 independent cultures). c Representative images of B/Malaysia/2506/2004 (Mal/04) or mock-infected ALI cultures (MOI = 1, 24 HPI). Scale bar is 30 µm. d Quantification of the infected area of ALI cultures from Fig. 4c (mean with SEM, N = 4 independent cultures, *p = 0.0286). e End point titer of Mal/04 infections in ALI cultures (MOI = 1, 24 HPI), measured by plaque assays (mean with SEM, N = 4 independent cultures, *p = 0.0286). PFU = plaque-forming units. f Representative images of PR8 or mock-infected ALI cultures (MOI = 10, 24 HPI). Scale bar is 30 µm. g Quantification of the infected area of ALI cultures from Fig. 4f (mean with SEM, N = 4 independent cultures, *p = 0.0286). h End point titer of PR8 infections in ALI cultures (MOI = 10, 24 HPI), measured by plaque assays (mean with SEM, N = 4 independent cultures, *p = 0.0286). i Timeline for the AAV transduction and influenza virus challenge of C57BL/6J mice. vg = viral genomes. j qRT-PCR for B3GAT1 RNA in mouse lung homogenates (25 days post transduction, mean with SEM, N = 5 mice, *p = 0.0079). k Bodyweight of mice following B3GAT1 AAV6 and GFP AAV6 transduction (N = 5 mice). l Bodyweight (top) and survival (bottom) of B3GAT1 AAV6 and GFP AAV6 transduced mice following Mal/04 infection (50,000 PFU, N = 5 mice). m Bodyweight (top) and survival (bottom) of B3GAT1 AAV6 and GFP AAV6 transduced mice following PR8 infection (100 PFU, N = 4 mice). n Bodyweight (top) and survival (bottom) of B3GAT1 AAV6 and GFP AAV6 transduced mice following A/Hawaii/70/2019 (HI/19) infection (30,000 PFU, N = 5 mice). Dotted line on all bodyweight plots depicts 75% bodyweight humane endpoint. All bodyweight plots show the mean with SEM. Unless otherwise stated, statistical analyses were performed using a two-tailed Mann-Whitney U test. Survival plots p values were determined using the logrank (Mantel–Cox) test. * indicates p < 0.05. Source data are provided as a Source Data file.