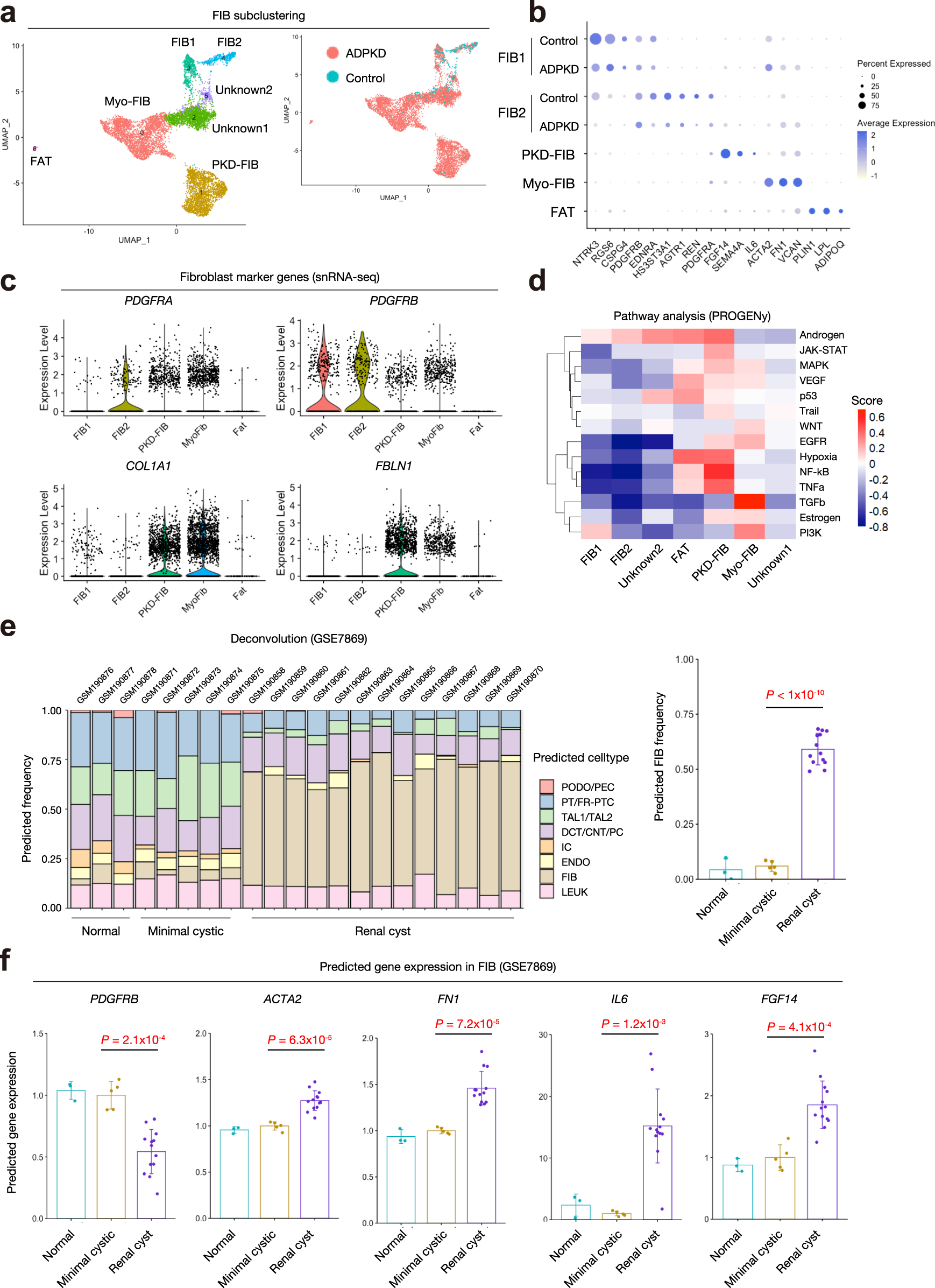
Fig. 6: Expansion of proinflammatory, profibrotic fibroblast subtypes in ADPKD kidneys.

a Subclustering of FIB on the UMAP plot of snRNA-seq dataset with annotation by subtype (left) or disease condition (right). MyoFIB Myofibroblast, PKD-FIB ADPKD-specific fibroblast subtype, FAT adipocytes. b Dot plot showing gene expression patterns of the genes enriched in each of FIB subpopulations. For FIB1 and FIB2, control and ADPKD data were individually shown. The diameter of the dot corresponds to the proportion of cells expressing the indicated gene and the intensity of the dot corresponds to average expression relative to all FIB cells. c Violin plot showing fibroblast marker gene expression among FIB subclusters; PDGFRA (upper left), PDGFRB (upper right), COL1A1 (lower left), and FBLN1 (lower right). d Heatmap showing pathway enrichment on FIB subpopulations with PROGENy. The color scale represents pathway enrichment score. e Predicted frequencies of cell types in each dataset of normal kidney cortex (n = 3) of healthy control, and minimal cystic tissue (n = 5) or renal cyst (n = 13) of ADPKD patients in deconvolution analysis of human ADPKD kidney datasets (GSE7869) with CIBERSORTx. The predicted FIB frequencies in each group are also shown (right). Source data are provided as a Source Data file. f Predicted relative gene expressions of PDGFRB, ACTA2, FN1, IL6, or FGF14 in FIB of each group with CIBERSORTx. Each dot represents a biological replicate for normal kidney cortex (n = 3) of healthy control, and minimal cystic tissue (n = 5) or renal cyst (n = 13) of ADPKD patients. Bar graphs represent the mean and error bars are the s.d. One-way ANOVA with post hoc Dunnett’s multiple comparisons test. Source data are provided as a Source Data file.