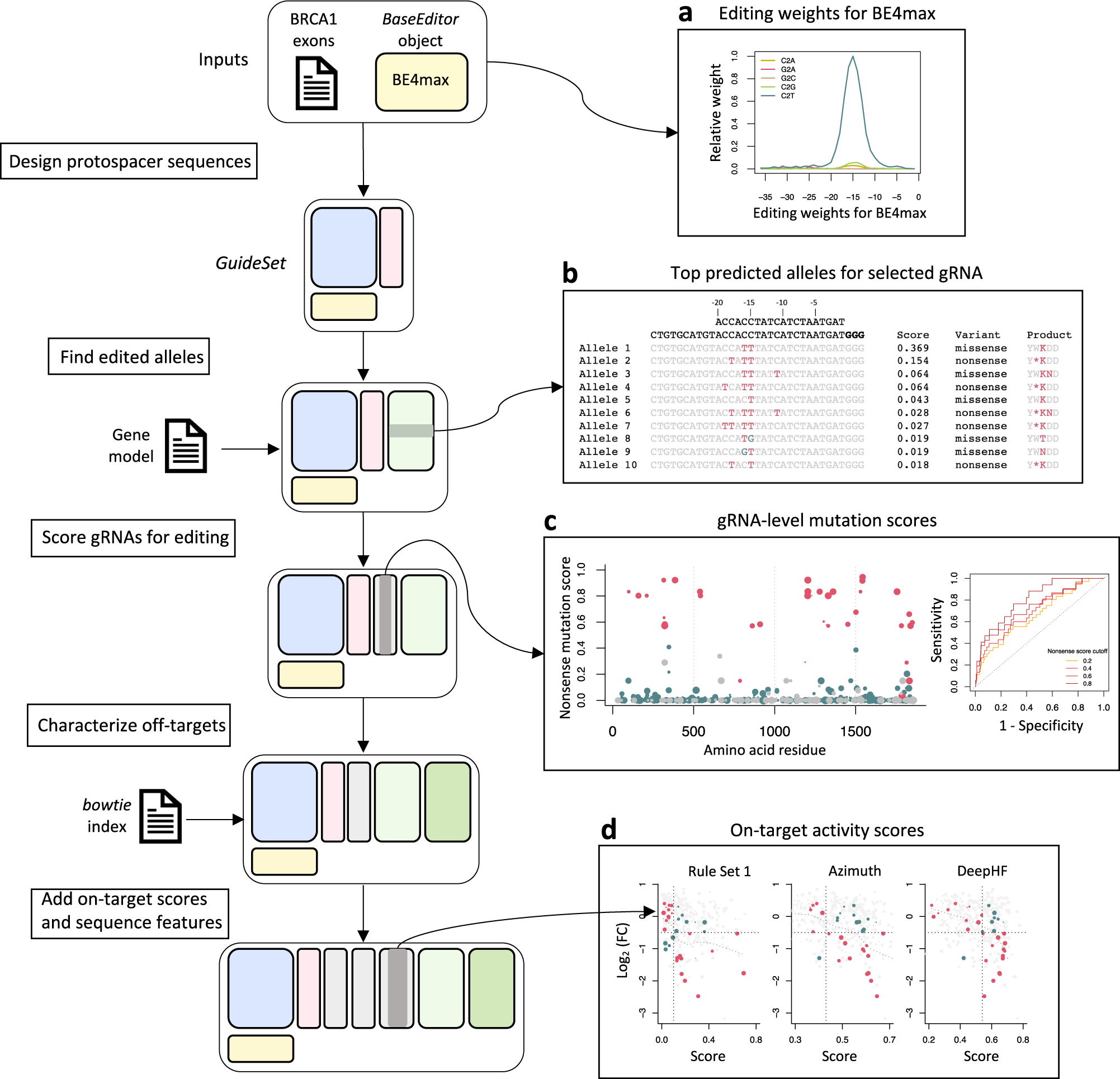
Fig. 4: crisprDesign workflow to design gRNAs tiling BRCA1 using the base editor BE4max.

On the left: schematic showing the major steps involved in designing BE4max gRNAs targeting BRCA1. Two inputs are required: DNA sequences of BRCA1 exons and a BaseEditor object from crisprBase. a Editing weights for the BE4max base editor from crisprBase. b 10 top predicted edited alleles for one selected gRNA as returned by crisprDesign. The wildtype allele and the protospacer sequence are positioned at the top of the first column, with the PAM sequence highlighted in bold. Edited nucleotides are highlighted in red (C to T) and blue (C to G). Editing scores, variant annotations, and protein product of the edited alleles are also shown. c On the left, gRNA-level nonsense mutation score as calculated by crisprDesign. Colors represent variant classification: nonsense in red, missense in blue, silent in gray. The size of the dot is proportional to the on-target efficiency DeepHF score. On the right, ROC curves for classifying gRNA mutation type (nonsense or not) based on gRNA dropout from the BRCA1 BE4max dataset (see Methods). Different thresholds of the nonsense score were used to label a gRNA as nonsense or not. d Relationships between gRNA dropout from the BRCA1 BE4max dataset and several on-target activity scores. gRNAs that are not predicted to induce a nonsense mutation are colored in gray, and the size of the dots is proportional to the magnitude of the mutation score. The horizontal dotted lines at -0.5 represent a cutoff to classify a gRNA as active or not. For each method, a score cutoff was determined to classify active versus non-active gRNAs (vertical dotted line). Red and blue dots correspond to gRNAs that are correctly and incorrectly classified, respectively. Source data are provided as a Source Data file.