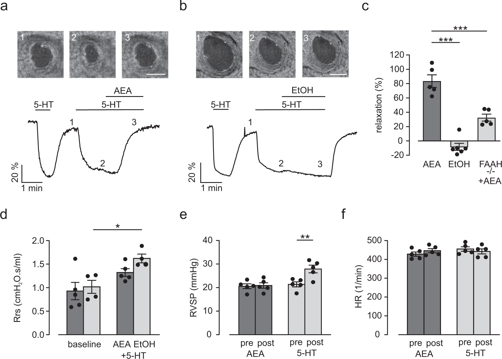
Fig. 4: AEA induces airway relaxation ex vivo and in vivo in healthy mice.
From: The endocannabinoid anandamide is an airway relaxant in health and disease

a, b Top: phase contrast microscopy pictures of a small intrapulmonary C57BL/6J mouse airway. 1–3) Pictures represent time points during perfusion in the graph (bottom), scale bar = 50 µm. Bottom: Original trace of changes in airway lumen area. AEA (10 µM) completely reverses the reduction of lumen area by serotonin (5-HT, 0.1 µM) (a) while the solvent EtOH has no effect (b). c Statistical analysis reveals strong airway relaxation by AEA in intrapulmonary airways of C57BL/6J mice (AEA n = 5, EtOH n = 6 independent samples) that is attenuated in FAAH−/− mice (n = 5, independent samples), one way ANOVA, Tukey´s post hoc test (AEA vs EtOH ***p = 3.2 × 10−7; AEA vs AEA + FAAH−/− ***p = 2.6 × 10−4). d Analysis of airway resistance at baseline and after the subsequent inhalation of 25 mg/ml 5-HT together with AEA (0.5 mg per mouse, n = 5 independent animals) or the solvent EtOH (n = 4 independent animals) in healthy C57BL/6J mice. AEA limits the increase of airway resistance by 5-HT. Repeated measures two way ANOVA, Bonferroni’s post hoc test *p = 0.014. e Analysis of right ventricular systolic pressure (RVSP) before (pre) and after (post) inhalation of AEA (0.5 mg per mouse) or 5-HT (50 mg/ml) as positive control in C57BL/6J mice (n = 5 independent animals); AEA inhalation has no effect on RVSP. Repeated measures two way ANOVA, Bonferroni’s post hoc test **p = 0.0026. f Analysis of heart rate (HR) of C57BL/6J mice (n = 5 independent animals) before (pre) and after (post) inhalation of AEA (0.5 mg per mouse) or 5-HT (50 mg/ml); AEA and 5-HT have no effect on HR. All data are presented as mean values ± SEM. Source data are provided as a Source Data file.