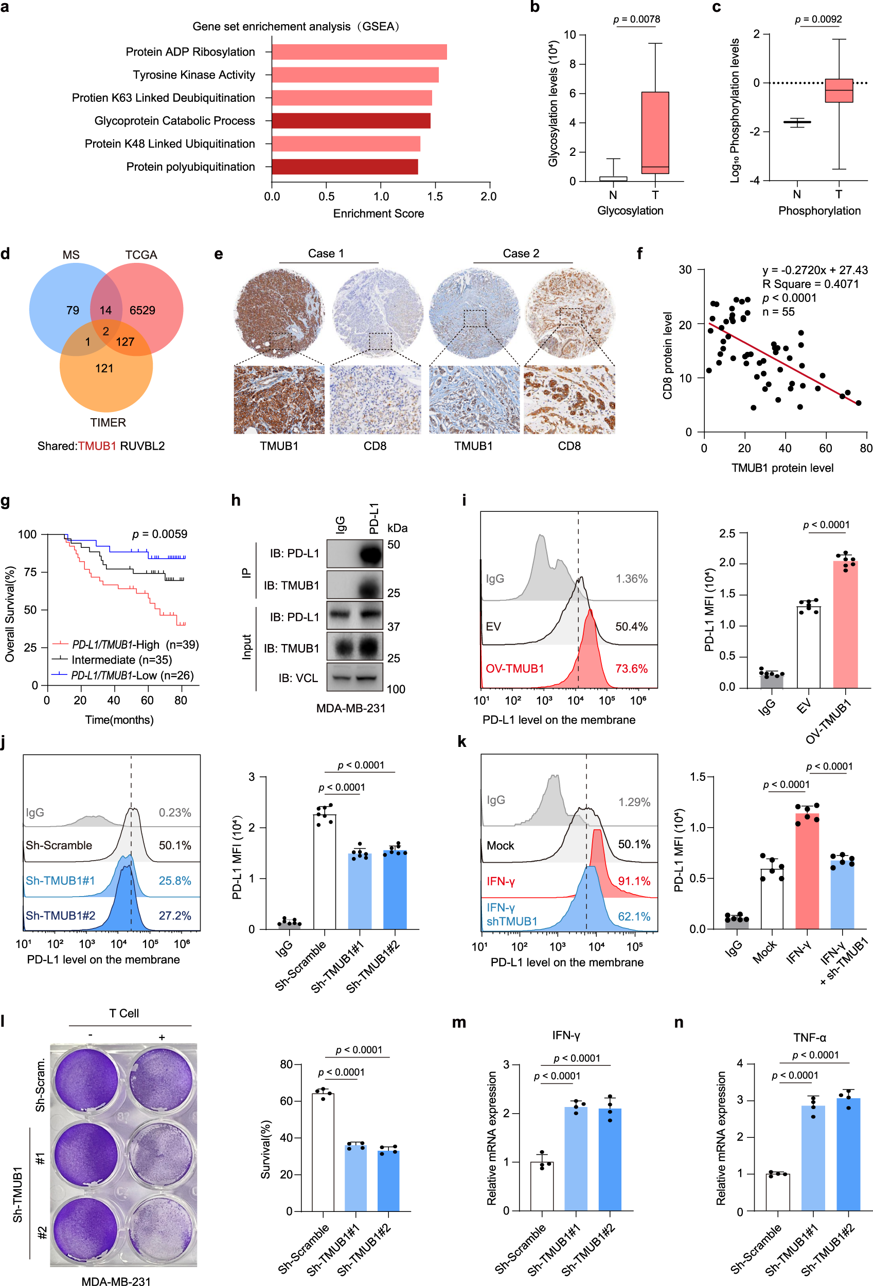
Fig. 1: TMUB1 is a positive regulator of PD-L1.

a GSEA analysis of PD-L1 expression (PD-L1 high/PD-L1 low) in the TCGA BRCA dataset. Enriched post-translational modification pathways and enrichment scores are shown. b, c Relative glycosylation (n = 9) and (c) phosphorylation levels of PD-L1 (n = 3) were detected by mass spectrometry in tumor tissue (T) and adjacent non-malignant tissue (N) from breast cancer patients. Two-sided Wilcoxon test for (b) and Two-sided Mann–Whitney test for (c). d Venn Diagram showing IP-MS-detected potential PD-L1-interacting protein, upregulated genes in BRCA (TCGA) and genes associated with tumor CD8+ T cell infiltration in BRCA (TCGA). e Representative IHC staining of TMUB1 and CD8 in selected TMUB1-High and TMUB1-Low patients breast cancer tissue from SYSUCC cohorts. Scale bar: 100 µm. f Correlations between the TMUB1 positivity rate and CD8 positivity rate in breast cancer tissue sample (n = 55). The R values and p values are from Pearson’s correlation analysis. g Kaplan-Meier analysis of the overall survival curve for breast cancer patients (SYSUCC cohorts; n = 100) with TMUB1 and PD-L1 combined expression. Kaplan-Meier analysis along with log-rank test. h Co-IP analysis of the interaction between endogenous PD-L1 and endogenous TMUB1 within MDA-MB-231 cells. IgG was used as the negative control. i–k Flow cytometric analysis with median fluorescence intensity (MFI) of PD-L1 in control, stable TMUB1-Flag expression (i) or TMUB1-knockdown MDA-MB-231 cells (j) or with the stimulation of IFN-γ (k). Data are presented as means ± SEM; n = 7; One-way analysis of variance (ANOVA) followed by Tukey’s test. l The sh-scramble or sh-TMUB1 MDA-MB-231 cells co-cultured with activated T cells for 48 h and then subjected to crystal violet staining. The ratio of MDA-MB-231 cells to T cells: 1:3. Data are presented as mean ± SEM; n = 4. One-way ANOVA followed by Tukey’s test. m–n The RT-qPCR analysis of the mRNA expressions of IFN-γ (m) or TNF-α (n) in PBMCs after co-culture with MDA-MB-231 sh-scramble cells or sh-TMUB1 cells. Data are presented as mean ± SEM; n = 4. One-way ANOVA followed by Tukey’s test.