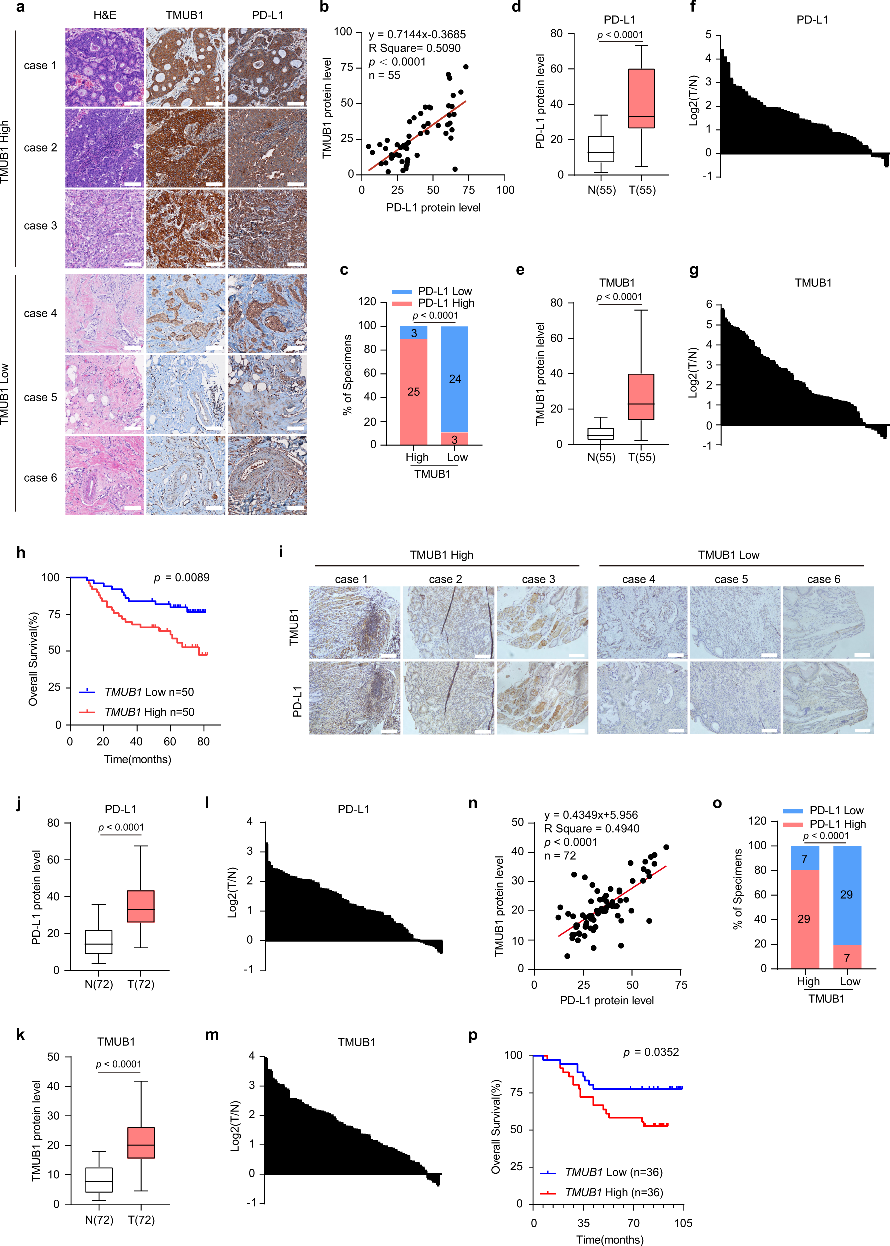
Fig. 5: Clinical value of TMUB1 as a potential target in tumor immunotherapy.

a The expressions of PD-L1 and TMUB1 in 55 primary human breast cancer specimens. Scale bar: 100 µm. b Correlations between TMUB1 positivity rate and PD-L1 positivity rate in breast cancer tissues (n = 55). The R values and p values are from Pearson’s correlation analysis. c Percentages of specimens exhibiting low or high TMUB1 expression were correlated with PD-L1 levels. Two-sided χ2 test. d, e PD-L1 (d) and TMUB1 (e) protein level in adjacent non-malignant tissue (N) and malignant breast cancer (T). Data are presented as a box plot with box and whiskers. Bounds of box show the 25th and 75th percentiles, and the central lines in the box represent the median value. Whiskers show min to max value, n = 55 per group. Two-sided Wilcoxon test. f, g The relative levels of PD-L1 (f) and TMUB1 (g) in the tumor are normalized to paired non-malignant tissue as differential expression values (T/N). h Overall survival curve for breast cancer patients (n = 100) with low or high TMUB1 expression. Kaplan-Meier analysis along with the log-rank test. i The expressions of PD-L1 and TMUB1 in 72 primary human gastric cancer specimens. Scale bar: 100 µm. j, k PD-L1 (j) and TMUB1 (k) protein levels in adjacent non-malignant tissue (N) and malignant gastric cancer (T). Data are presented as a box plot with box and whiskers. Bounds of box show the 25th and 75th percentiles, and the central lines in the box represent the median value. Whiskers show min to max value, n = 72 per group. Two-sided Wilcoxon test. l, m The relative levels of PD-L1 (l) and TMUB1 (m) in the tumor are normalized to paired non-tumor tissue as differential expression values (T/N). n Correlations between the TMUB1 positivity rate and PD-L1 positivity rate in gastric cancer tissues (n = 72). The R values and p values are from Pearson’s correlation analysis. o The percentage of specimens exhibiting low or high TMUB1 expression was correlated to PD-L1 levels, Two-sided χ2 test. p Overall survival curve for gastric cancer patients (n = 72) with low or high TMUB1 expression. Kaplan-Meier analysis along with the log-rank test.