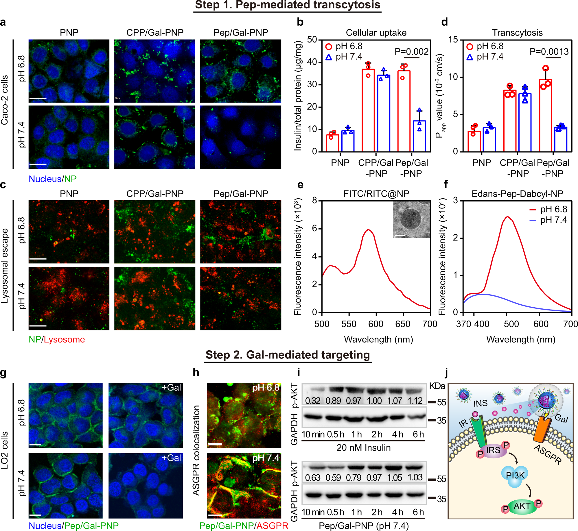
Fig. 4: In vitro transepithelial transport and hepatocyte selectivity of Pep/Gal-PNPs.

a Cellular uptake of nanoparticles by Caco-2 cells. Scale bar: 10 μm. b Quantitative analysis of nanoparticles internalized by Caco-2 cells. Data are presented as the mean ± SD (n = 3 biologically independent experiments). **p = 0.002, two-tailed Student’s t-test. c Confocal laser scanning microscopy (CLSM) images of the colocalization of nanoparticles with lysosomes. Scale bar: 10 μm. d Apparent permeability coefficient (Papp) values for nanoparticle transport across Caco-2 cells. Data are presented as the mean ± SD (n = 3 biologically independent experiments). **p = 0.0013, two-tailed Student’s t-test. e Emission spectrum and cryo-TEM image of FITC/RITC-loaded Pep/Gal-PNPs (FITC/RITC@NP) collected from the basolateral medium. Scale bar: 100 nm.Scale bar: 100 nm. f Emission spectra of Edans/Dabcyl-labeled Pep-modified Pep/Gal-PNPs (Edans-Pep-Dabcyl-NP) collected from the basolateral medium at different pH values. g CLSM images of Pep/Gal-PNPs binding to LO2 cells. +Gal: in the presence of free galactose. Scale bar: 10 μm. h The colocalization of Pep/Gal-PNPs with ASGPRs on LO2 cells at different pH values. Scale bar: 10 μm. i Western blot analysis of p-AKT levels in LO2 cells after incubation with free insulin or insulin-loaded Pep/Gal-PNPs at pH 7.4 for the indicated time. The numbers represent the quantitative results of p-AKT levels normalized to GAPDH levels. The samples derived from the same experiment and blots were processed in parallel. j Schematic illustration of signaling in LO2 cells after exposure to Pep/Gal-PNPs at physiological pH. Source data are provided as a Source Data file.