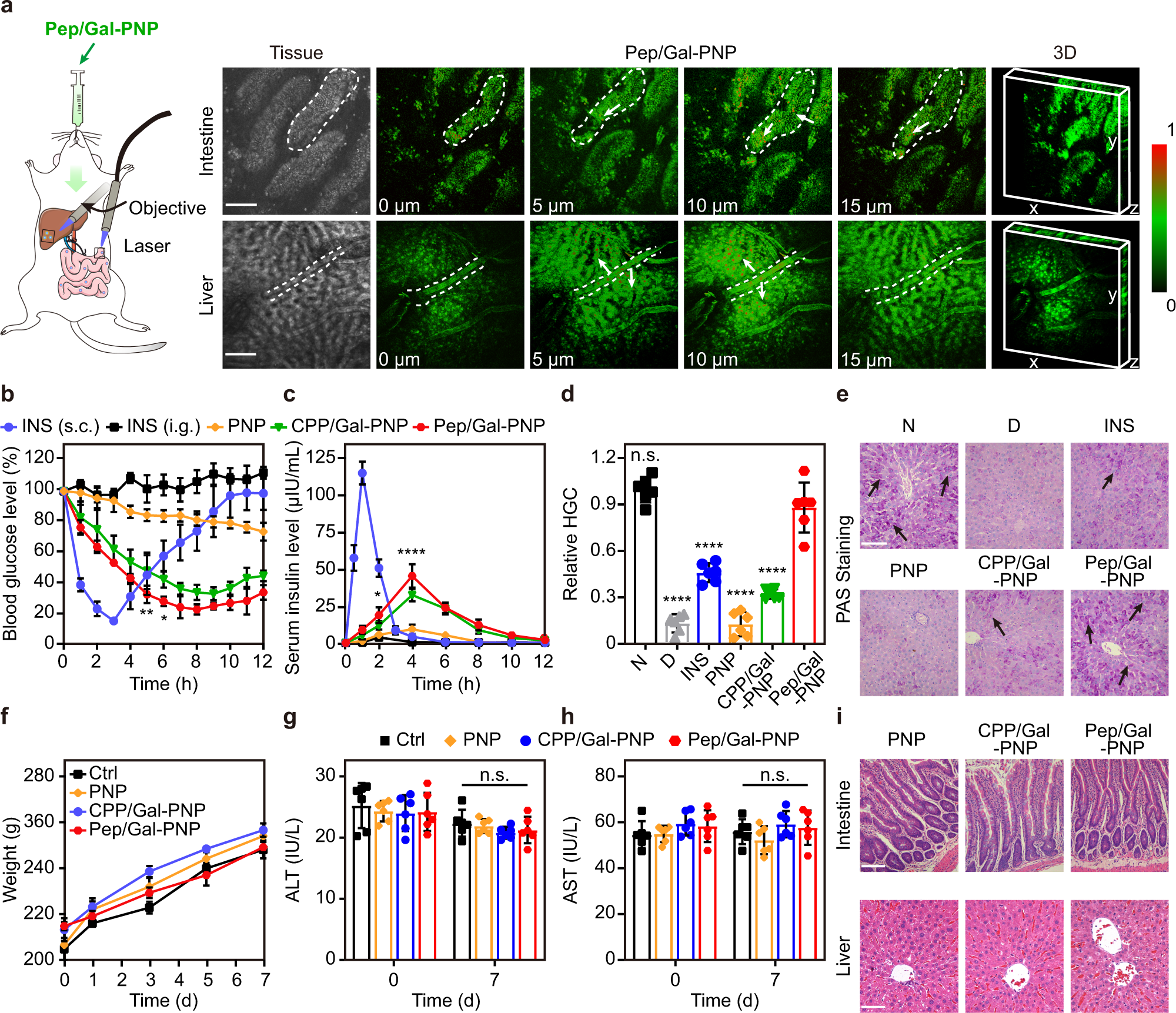
Fig. 6: In vivo trafficking, hypoglycemic effects, and toxicity of nanoparticles.

a Confocal laser endomicroscopy (CLE) images of intestine villi (top row) and liver lobe (bottom row) from a rat after oral administration of FITC-labeled Pep/Gal-PNPs. Scale bar: 100 μm. The color bar indicates the fluorescence intensity (a.u.). b Blood glucose levels over time in type I diabetic rats treated with different formulations. Data are presented as the mean ± SD (n = 6 biologically independent rats). **p = 0.0054 at 5 h, *p = 0.0129 at 6 h compared with the CPP/Gal-PNP group, two-way analysis of variance (ANOVA) with Tukey’s post-hoc test. c Peripheral serum insulin levels over time in diabetic rats treated with different formulations. Data are presented as the mean ± SD (n = 6 biologically independent rats). *p = 0.0316 at 2 h, ****p < 0.0001 at 4 h compared with the CPP/Gal-PNP group, two-way analysis of variance (ANOVA) with Tukey’s post-hoc test. d Relative hepatic glycogen content (HGC) in healthy rats treated with PBS (N); diabetic rats treated with PBS (D), insulin (INS), and insulin-loaded nanoparticle formulations (PNP, CPP/Gal-PNP, and Pep/Gal-PNP). Data are presented as the mean ± SD (n = 6 biologically independent rats). n.s., not significant, ****p < 0.0001 compared with the Pep/Gal-PNP group, one-way analysis of variance (ANOVA) with Tukey’s post-hoc test. e Images of periodic acid-Schiff (PAS) staining of liver sections. The black arrows denote synthesized glycogen. Scale bar: 100 μm. f Average body weight of healthy rats treated with PBS (Ctrl) and nanoparticle formulations every day for a week. Data are presented as the mean ± SD (n = 6 biologically independent rats). g, h Serum ALT and AST levels in rats treated with different formulations. Data are presented as the mean ± SD (n = 6 biologically independent rats). n.s., not significant compared with the Ctrl group, two-tailed Student’s t-test. i Images of hematoxylin and eosin (H&E) staining of intestine and liver sections from rats treated with different formulations. Scale bar: 100 μm. Source data are provided as a Source Data file.