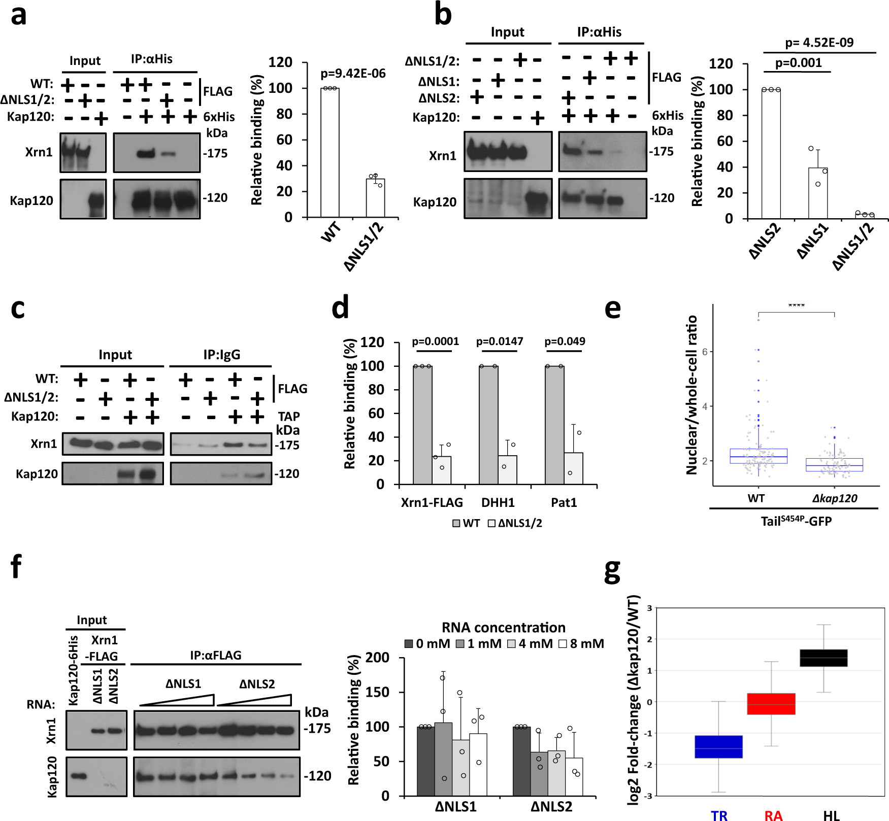
Fig. 4: Kap120 recognizes Xrn1 NLSs.

a Interaction of Kap120 with Xrn1 is mediated by its NLSs. Affinity purified FLAG-tagged Xrn1 or its mutant derivative, Xrn1ΔNLS1/2, and recombinant Kap120-6xHis that had been purified with Ni-NTA column were mixed together and co-IPed with Ni-NTA column, followed by Western blotting. Xrn1-FLAG intensity was normalized to Kap120 intensity, defining Xrn1WT/Kap120 as 100%. n = 3 biologically independent experiments. Error bars represent standard deviation (S.D.). p values were determined by two-tailed unpaired t-test. b Kap120 binds both Xrn1 NLSs. Experiment shown in a was repeated three times. Xrn1-FLAG intensity was normalized to Kap120 intensity, defining arbitrarily Xrn1ΔNLS2/Kap120 as 100%. n = 3 biologically independent experiments. Error bars represent standard deviation (S.D.). p-values were determined by two-tailed unpaired t-test. c Xrn1 interaction with Kap120 is mediated by NLSs in optimally proliferating cells. TAP-tagged Kap120 was affinity purified with IgG-sepharose and the co-IPed proteins were subjected to Western blotting. Quantification is shown in d. d NLS1/2 are required for efficient co-IP with Kap120 of Xrn1 and other DFs. The membrane shown in c and two more membranes of additional replicates were also decorated with anti-Pat1 and anti-Dhh1 antibodies. Signals (minus that of the no-tag control) were normalized to that of Kap120. The normalized WT signal was defined as 100%. n = 3 (for Xrn1), n = 2 (for Dhh1 and Pat1) biologically independent experiments. Error bars represent standard deviation (S.D.). p values were determined by two-tailed unpaired t-test. e Kap120 is used for efficient import of TailS454P-GFP. Optimally proliferating WT or Δkap120 cells expressing TailS454P-GFP and NUP49-mCherry (to mark the nucleus) were inspected microscopically. The nuclear/whole-cell ratio of the fluorescent signal was determined by ImageJ, see Methods. The mean ratio (Mean nuclear intensity/Mean whole-cell intensity) is represented in a jittered box-plot. Each box represents the 25th to 75th percentile of values, with the median noted by the horizontal bar. Whiskers terminate at maxima/minima or a distance of 1.5 times the inter quartile range (IQR) away from the upper/lower quartile, whichever is closer. The p-value was calculated using Wilcoxon rank sum test (**** - ≤ 0.0001) f RNA blocks Xrn1-Kap120 interaction. Interaction between purified Kap120-6xHis and FLAG-tagged Xrn1 carrying mutations in indicated NLS, was determine as in a, except that EDTA (to inactivate Xrn1) and increasing amounts of 40 b RNA were included. Xrn1-Kap120 complexes were affinity purified by anti-FLAG antibodies and analysed and quantified as in a. n = >100 cells examined over 3 independent experiments. Error bars represent standard deviation (S.D.). g Deletion of KAP120 affects mRNA synthesis and decay, but not mRNA level. Genomic Run-On (GRO) analysis was performed (n = 3), as described in Method. Box and whisker plot of the median levels (in arbitrary units) of synthesis rate (SR), half-lives (HLs) and mRNA abundance (RA). Each box represents the 25th to 75th percentile of values, with the median noted by the horizontal bar. Whiskers terminate at maxima/minima or a distance of 1.5 times the IQR away from the upper/lower quartile, whichever is closer. P value was calculated by Wilcoxon rank sum test (p < 0.001).