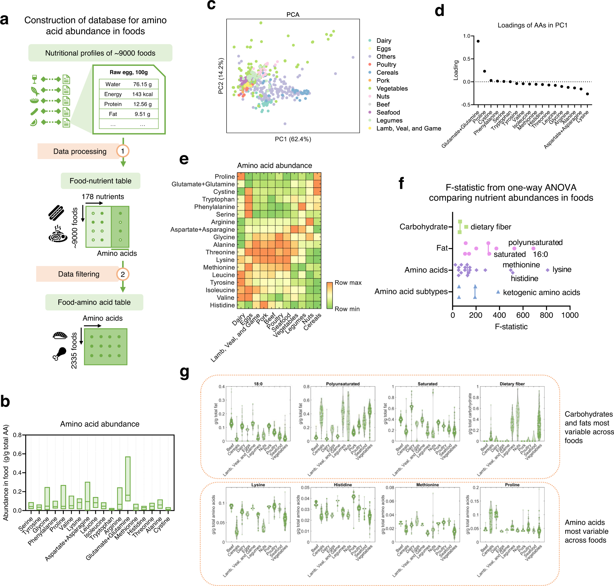
Fig. 1: Amino acid landscape of human foods.
From: Amino acid variability, tradeoffs and optimality in human diet

a Workflow for construction of the database for amino acid abundances in human foods. Food images used with permission from Microsoft. b Ranges of amino acid abundance in human foods. The horizontal lines indicate median values. The upper and lower bounds of boxes indicate the range of data. n = 2335 foods. c Principal components analysis (PCA) of amino acid profiles in human foods. Each dot represents a food. Colors of the dots indicate different categories of the foods. d Loading of amino acids in the first principal component in the principal components analysis (PCA). e Average amino acid abundance in different categories of human foods. f F-statistic values from one-way analysis of variance (ANOVA) comparing abundance of single amino acids, different types of amino acid, different types of carbohydrate, and different types of fat across human foods. g Violin plots showing the distributions of abundance of amino acids, carbohydrates, and fats that are the most variable across human foods. The circles indicate median values. Green dots indicate individual values.