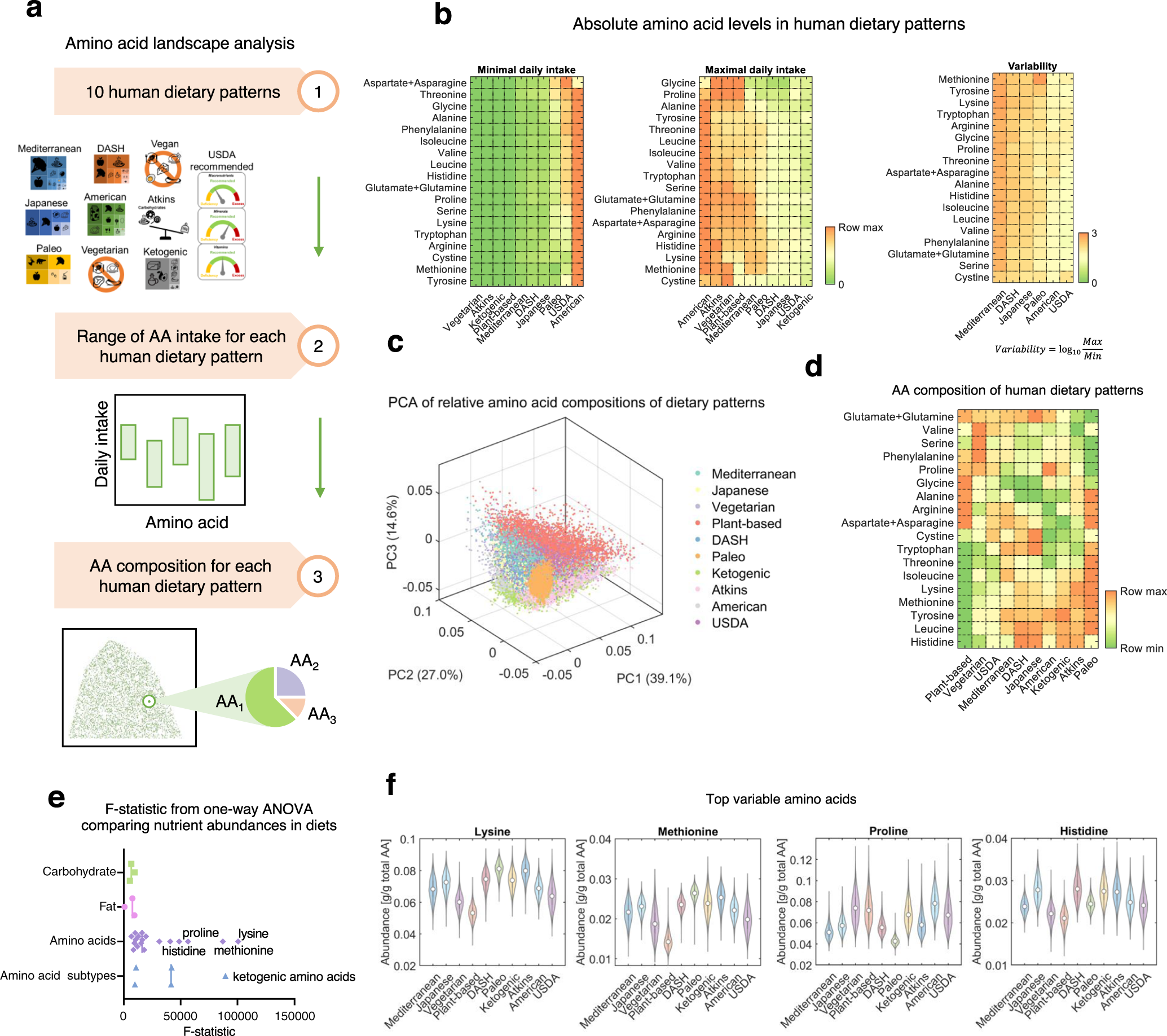
Fig. 2: Amino acid landscape of human diets.
From: Amino acid variability, tradeoffs and optimality in human diet

a Workflow for the computational modeling of amino acid abundance in human dietary patterns. Food images used with permission from Microsoft. b Absolute levels of amino acids in human dietary patterns quantified by the minimal and maximal daily intake values of amino acids in each dietary pattern. c Principal components analysis (PCA) of relative amino acid compositions of human diets sampled for all ten dietary patterns. Each dot represents for a diet. Colors of the dots indicate different dietary patterns. d Average amino acid composition of the ten human dietary patterns. e F-statistic values from one-way analysis of variance (ANOVA) comparing the composition of single amino acids, amino acid subtypes, carbohydrates, and fats across human dietary patterns. f Violin plots showing the distributions of amino acids that are the most variable across human dietary patterns. The circles indicate median values.