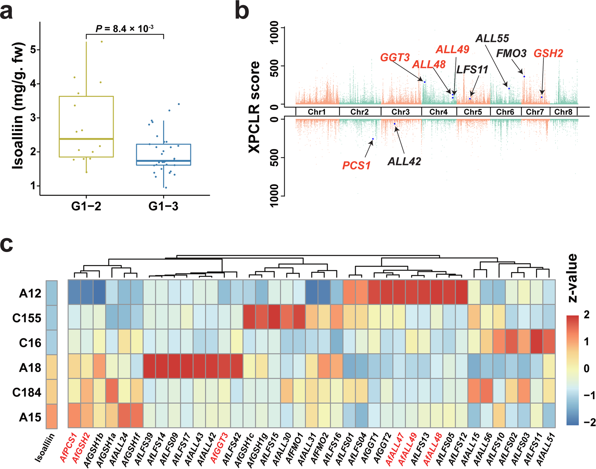
Fig. 7: Insights into the variation of isoalliin accumulations in bunching onion accessions.

a Isoalliin contents in leaves of G1-2 (n = 14) and G1-3 (n = 33). P-values were calculated using the two-tailed Wilcoxon test. In the box plots, the minima, maxima, center bounds of box showed 25%, 75% quartile values and the average values, while the whiskers showed maxima and minima values of isoalliin contents. b Top: Genome-wide distribution of selective sweeps in G1-2 compared with G1-3 using XP-CLR (cross-population composite likelihood-ratio test) values. Bottom: Genome-wide distribution of selective sweeps in G1-3 compared with G1-2. c Isoalliin concentrations and the gene expression profiles of the sulfur-containing flavor-related genes (those genes with average FPKM < 0.5 was filtered) in the leaves of six accessions. The color scale represents the average isoalliin contents or FPKM Z-value normalized by R software. Source data are provided as a Source Data file.