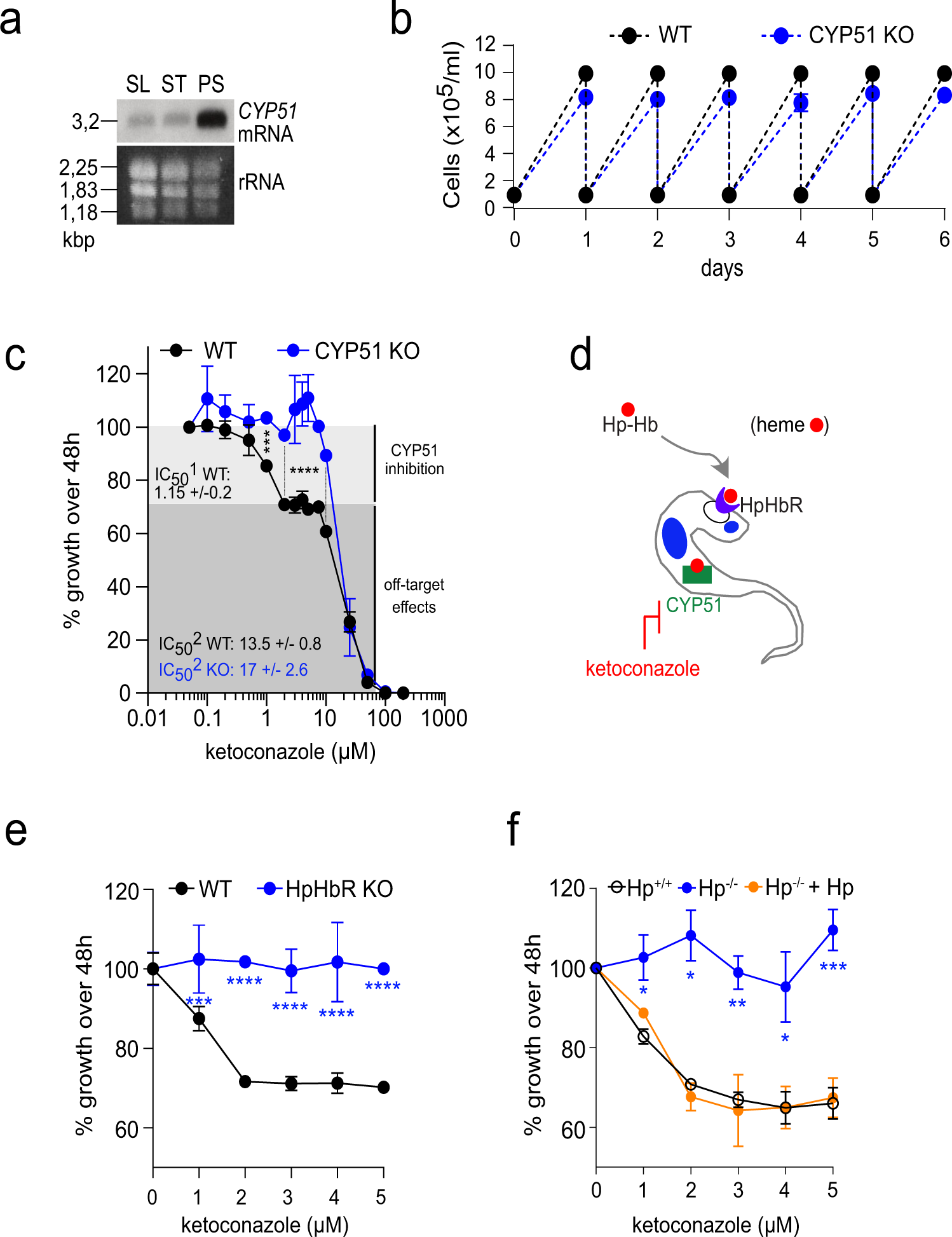
Fig. 2: Effect on growth and ketoconazole sensitivity after CYP51 invalidation in the bloodstream stage.

a Northern blot analysis showing stage-specific expression of CYP51 mRNA. Total RNA from long slender (SL) and stumpy (ST) bloodstream stage, and procyclic stage (PS) was hybridized with the TbCYP51 DNA probe. The staining of ribosomal (r)RNA was used as a loading control. b Growth curves of WT T. b. brucei (black dots and line) and CYP51 knock-out (CYP51 KO) (blue dots and line) for 6 days. c The depletion of CYP51 confers insensitivity to low doses of ketoconazole. WT (black dots and line) and CYP51 KO cells (blue dots and line) were grown under the same conditions. A light gray zone indicates concentrations of ketoconazole with an inhibitory effect on CYP51, and a dark gray zone indicates a concentration range with an off-target effect (n = 3). Sidak’s multiple comparisons test *** p < 0.001; **** p < 0.0001. d Schematic representation of the experimental design showing the inhibition of hemoprotein CYP51 activity by ketoconazole. e Deficiency in the haptoglobin-hemoglobin (HpHb) uptake results in mild growth phenotype and insensitivity to the CYP51 inhibitor. WT T. b. brucei and HpHbR knock-out (KO) were incubated for 48 h with 0 to 5 μM of ketoconazole (n = 2). Sidak’s multiple comparisons test ***p < 0.001; ****p < 0.0001. f T. b. rhodesiense Etat 1.2R cells freshly isolated from mice and transferred to in vitro culture conditions with either normal human serum containing HpHb (Hp+/+), human serum lacking Hp (anhaptoglobinemic) (Hp−/−), or anhaptoglobinemic serum complemented with purified human Hp (Hp−/− + Hp). Their growth rate was determined after incubation for 48 h with 0 to 5 μM of ketoconazole (n = 3). Dunnet’s multiple comparison test *p < 0.1; **p < 0.01; ***p < 0.001. Error bars indicate ±SD. Source data are provided as a Source Data file.