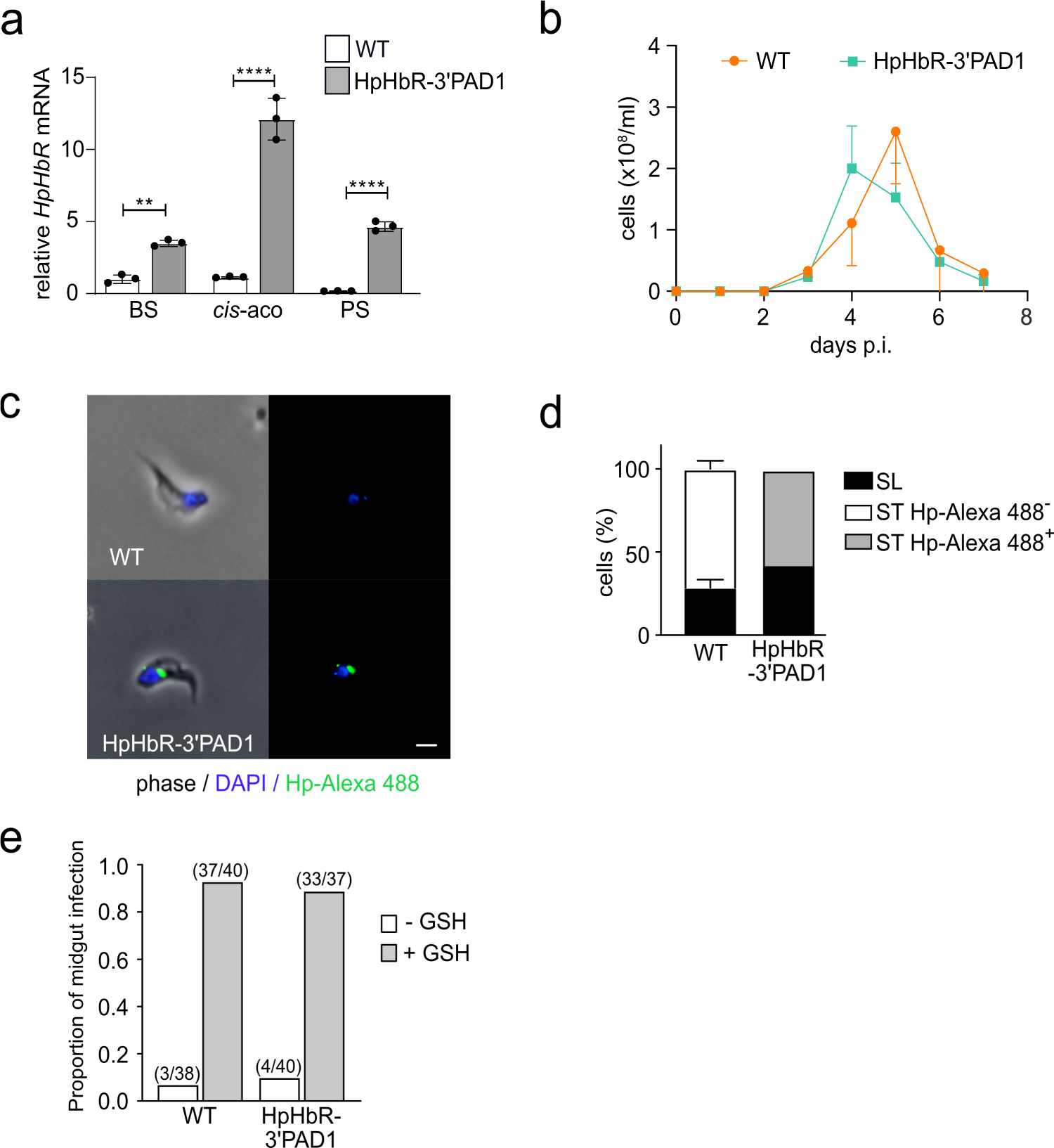
Fig. 3: Artificial expression of HpHbR in stumpy form does not interfere with life cycle progression.

a The expression of HpHbR was assessed as in (b) in the WT T. b. brucei and HpHbR-3’PAD1 trypanosomes. RNA was extracted from the BS, 2 h after differentiation was triggered by cis-aconitate (cis-aco) and the procyclic stage (PS). Tukey’s multiple comparison test, n = 3. Error bars indicate ±SD. b In vivo infectivity of WT T. b. brucei and HpHbR-3’PAD1 cells was evaluated by infecting mice with 1 × 104 cells. The parasitemia was counted daily till day 7. c A representative WT T. b. brucei and HpHbR-3’PAD1 cells were isolated from the blood of mice; the latter ones internalized the fluorescently-labeled HpHb complex (green). Scale bar, 3 μm. d Based on morphology and the HpHb complex uptake, the same cells as in (e) were categorized as slender (SL) or stumpy (ST), the latter with the HpHb complex internalized (Hp-Alexa 488+) or not (Hp-Alexa 488−). e The capacity to establish midgut infection in tsetse flies was determined for WT T. b. brucei and HpHbR-3′PAD1 cells isolated from the blood of mice. Bloodstream stage parasites were administrated in the fly’s first bloodmeal without (-GSH) or with 10 mM glutathione (+GSH) supplementation. Source data are provided as a Source Data file.