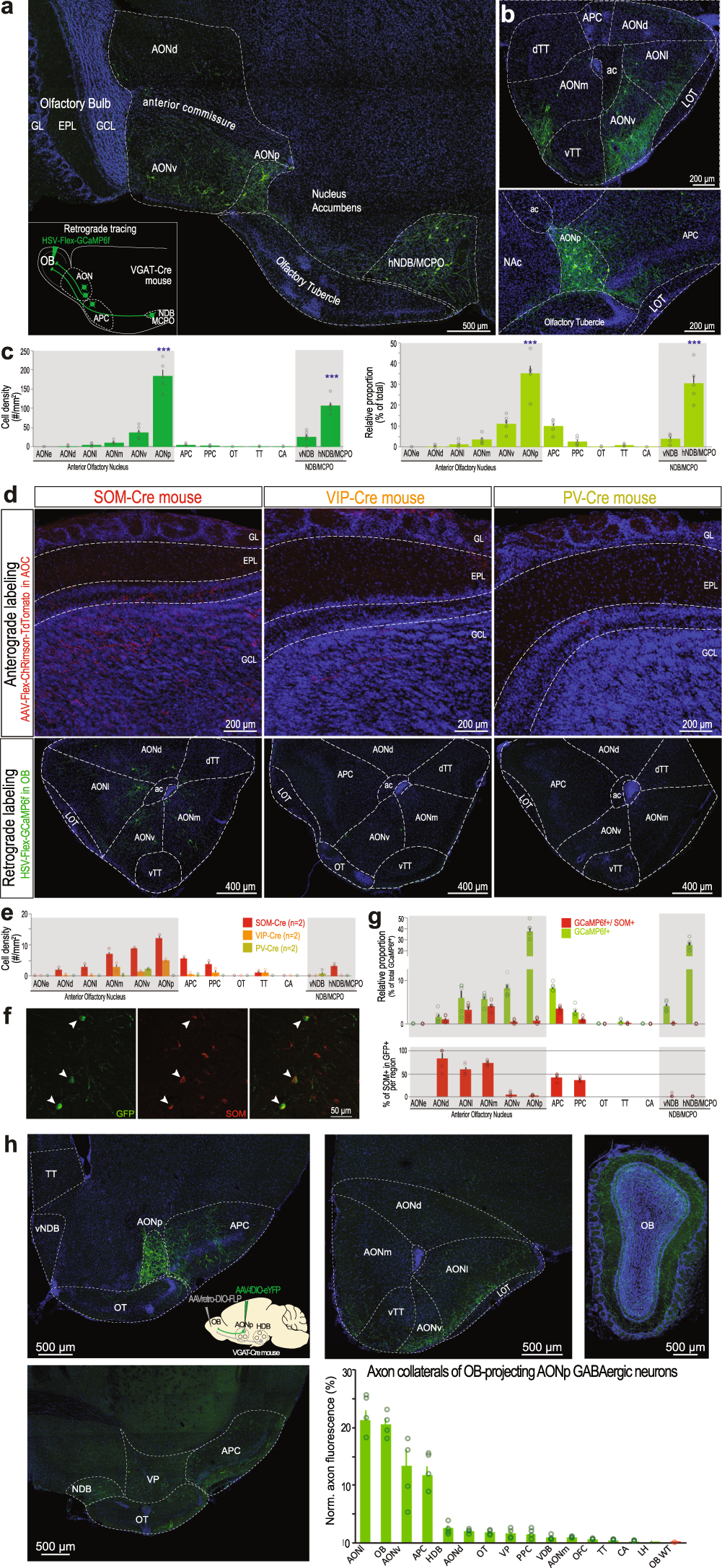
Fig. 2: Anatomical and neurochemical identification of the OB-projecting GABAergic cells in the anterior olfactory cortex.
From: Long-range GABAergic projections contribute to cortical feedback control of sensory processing

a OB-projecting GABAergic cells in sagittal slice. Inset: schematic of the injection. b Coronal slices through the AON (top) and APC/AONp (bottom). c Cell density (left) and relative proportion (right) of the OB-projecting GABAergic cells (n = 2134 cells from 5 mice). AONp and hNDB/MCPO contain the largest density and proportion of cells (density: one-way ANOVA, F(12,52) = 75.45, p = 10−28, Tukey multiple comparison test, AON or hNDB/MCPO vs each of the other areas, p < 10−7; proportions: one-way ANOVA, F(12,52) = 40.86, p = 10−22, Tukey multiple comparison test, AON or hNDB/MCPO vs each of the other areas, p < 10−7). d Anterograde (top, sagittal sections) and retrograde labeling (bottom, coronal sections) of OB-projecting cells in SOM-, VIP- and PV-Cre mice. e Density of retrogradely-labeled cells for SOM-Cre (n = 2 mice), VIP-Cre (n = 2 mice) and PV-Cre mice (n = 2 mice). f Example SOM labeling of OB-projecting GABAergic neurons in the AON (arrowheads). g Top, quantification of co-labeled cells across cortical olfactory regions (1075 cells from 5 mice). Bottom, percentage of SOM+ cells among all the GCaMP+ cells in each region. h Selective expression of eYFP in OB-projecting GABAergic neurons of the AOC using a double-conditional strategy. Somatic labeling was largely restricted to the AONp (85.1 ± 2.5% of labeled neurons in the AONp, 9.9 ± 1.4 in the APC, 3.2 ± 0.4% in AONv and 1.6 ± 0.6 in AONl, n = 4 mice). Axons were found in various anterior olfactory cortical areas. OB WT, specificity control (Supplementary Fig. 3d, n = 2). Data is mean ± sem across mice. Circles, individual mice. AONl AON lateralis, AONd AON dorsalis, AONv AON ventralis, AONp AON posterioralis, AONm AON medialis, OT olfactory tubercle, dTT dorsal Tenia Tecta, vTT ventral Tenia Tecta, LOT lateral olfactory tract, hNDB/MCPO horizontal limb of the nucleus of the diagonal band/magnocellular preoptic nucleus, vNDB vertical limb of the NDB, CA cortical amygdala, NAc nucleus accumbens, ac anterior commissure. Source data are provided as a Source Data file.