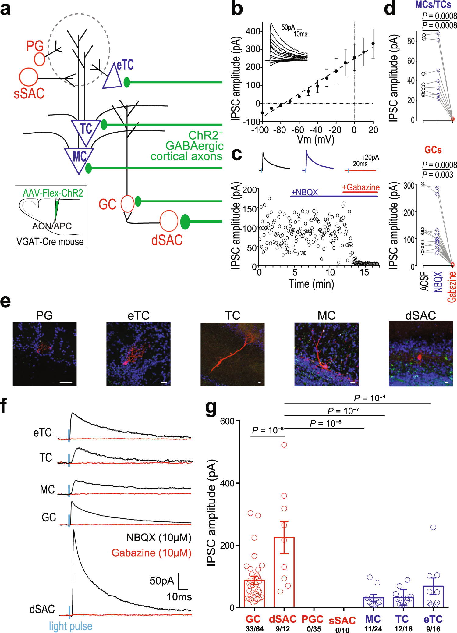
Fig. 3: Cortico-bulbar GABAergic axons form functional synapses with inhibitory and excitatory neurons in the OB.
From: Long-range GABAergic projections contribute to cortical feedback control of sensory processing

a Recording schematic. Periglomerular (PG) cells, external tufted cells (eTCs), superficial short-axon cells (sSACs), tufted cells (TCs), mitral cells (MCs), granule cells (GCs) and deep short-axon cells (dSACs) were patched and GABAergic feedback axons expressing ChR2 (inset) were light-stimulated (2 ms). Width of the axon shafts indicates connection probability. b PSCs recorded in GCs (n = 4 cells) at different holding potentials, in the presence of NBQX (10 µm). Responses reversed at ~−75 mV, consistent with GABAergic receptor activation. In the rest of the figure, Vc = 0 mV. c IPSC amplitudes in an example GC in the presence of ACSF, NBQX or Gabazine. d PSCs were resistant to NBQX application (10 µM) but completely abolished by Gabazine (SR95531, 10 µM) in MCs/TCs (top) and GCs (bottom; GCs: One-way ANOVA, F(2,33) = 9.82, p = 10−4, with Tukey’s post-hoc test, n = 11; MCs/TCs: One-way ANOVA, F(2,21) = 12.56, p = 0.0003 with Tukey’s post-hoc test, n = 8). e Representative examples of the patched neurons analyzed in f. Neurons were first visualized and identified online. GCs and sSACs morphology were not reconstructed post hoc because pipette withdrawal after recording did not preserve the integrity of the cells. Scale bars are 10 µm. f Representative trial-average IPSCs in cells recorded at Vc = 0 mV. Responses were systematically blocked in Gabazine. Blue, light-pulse; black, recordings in NBQX (10 µM); red, recordings in Gabazine (SR95531, 10 µM). g IPSC amplitudes across the cell tested (One-way ANOVA, F(4,68) = 11.23, p = 10−7, with Tukey’s post-hoc test). Blue bars, excitatory neurons; Red bars, inhibitory neurons; circle, individual cell. Data presented as mean ± sem. Source data are provided as a Source Data file.