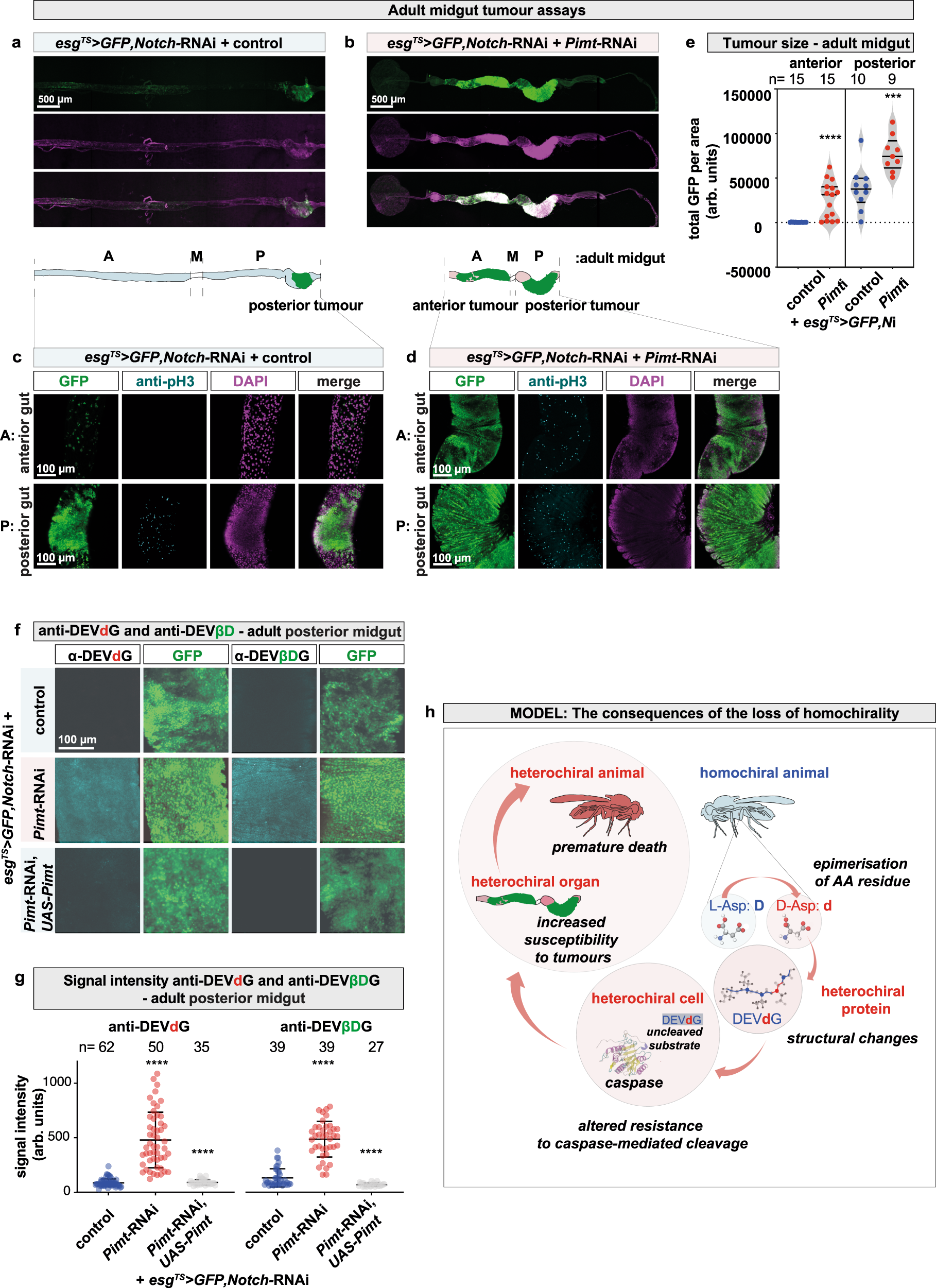
Fig. 6: Loss of proteome homochirality enhances susceptibility to tumour formation.
From: Biological effects of the loss of homochirality in a multicellular organism

Confocal images of dissected female guts. Schematic representation indicates the different regions of the adult female gut: A anterior-, M middle-, and P posterior midguts of animals in which an internal control (a and c) or Pimt (b and d) was knocked down simultaneously with Notch using esgTS (escargot thermosensitive) in progenitor cells (PCs), which are marked with GFP. e Quantification of the area of GFP-marked tumours in female anterior (left) and posterior (right) guts of homochiral control versus heterochiral Pimt-RNAi animals. Experiments were repeated at least three independent times, n number of animals. Values are presented as average ± standard deviation (S.D.). P-values from two-sided Mann–Whitney U-test are ****p < 0.0001, and ***p = 0.0009. f Immunostaining of 20 days old female posterior gut with anti-DEVdG and anti-DEVβDG antibodies. g Quantification of signal intensities of anti-DEVdG and anti-DEVβDG stainings from f, measured by ImageJ. All quantitative analyses were carried out on unadjusted raw images. Experiments were repeated at least three independent times, n number of animals. Values are presented as average ± standard deviation (S.D.). P-values from two-sided Mann–Whitney U-test are ****p < 0.0001. Source data are provided as a Source Data file for e and g. h Model showing the cascading effect of loss of protein homochirality, with the active preservation of proteome homochirality being critical for maintenance of homoeostasis. Heterochirality build-up has large negative consequences across the biological scales causing severe impairment at the molecular, cellular, organ, and organism levels.