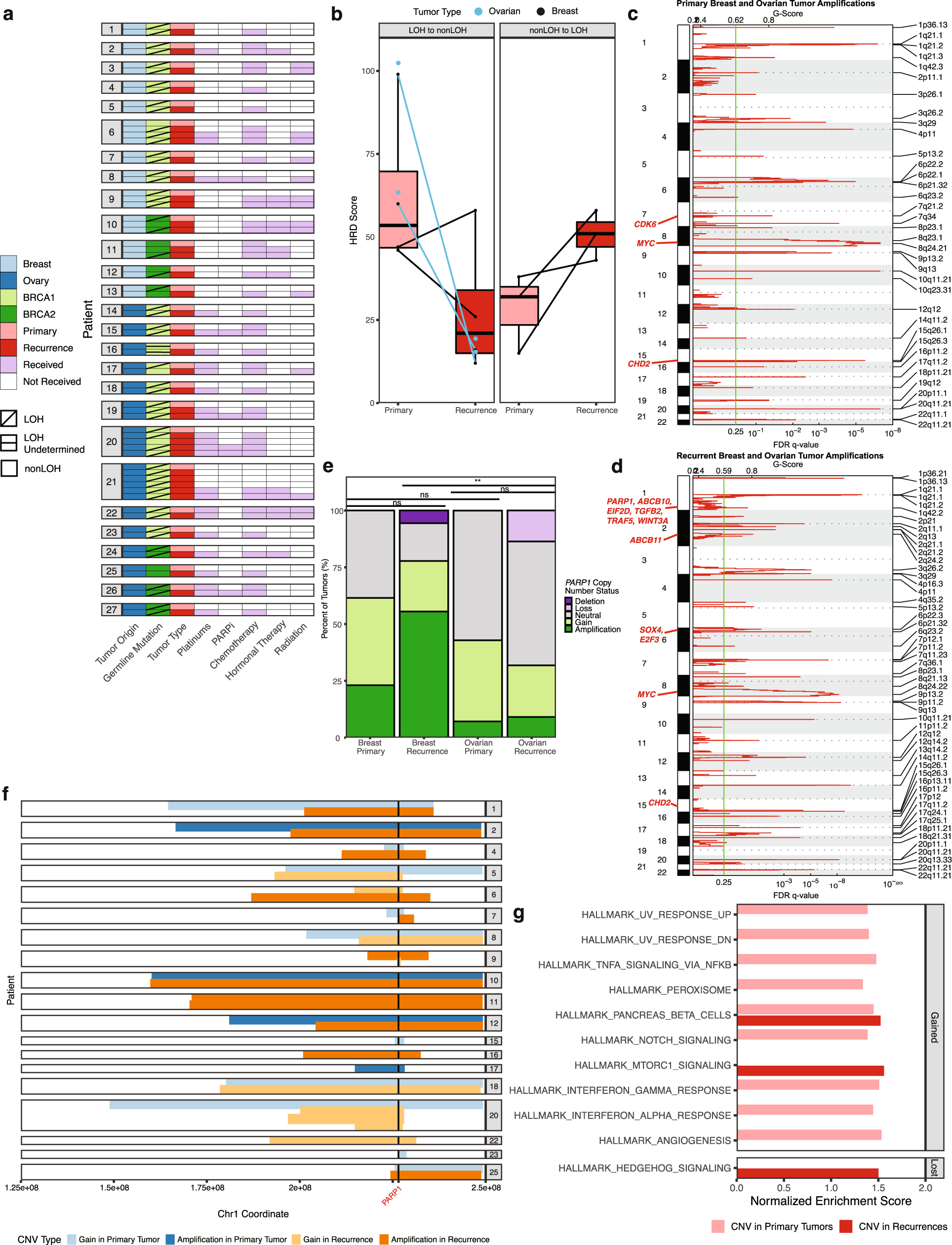
Fig. 2: Genome-wide and gene-specific copy number variation.

a Allele-specific loss of heterozygosity (LOH) of BRCA1/2 in 67 paired primary and recurrent tumors, with treatment exposure. Tumors are displayed in chronological order by patient, with the primary tumor at the top and latest recurrence at the bottom. PARPi PARP inhibitor. b Comparison of Homologous Recombination Deficiency (HRD) score for tumors with a change in LOH status from primary to recurrence (n = 14 biologically independent samples, comprising 2 samples/patient from 7 patients). For one patient (Patient 6), who had multiple recurrences with LOH, the first recurrence is displayed. Boxplot elements are as follows: median, center line; box limits, first and third quartiles (spanning the IQR, interquartile range); whiskers, 1.5× IQR in each direction; outliers plotted individually. c GISTIC qplot for 90% confidence interval amplifications in all primary tumors (breast and ovarian). d GISTIC qplot for 90% confidence interval amplifications in all recurrences (breast and ovarian). For c and d, all highlighted genes have residual q ≤ 0.05. e PARP1 copy number by tumor in primary/recurrent cohort. Groupwise differences in average copy number were determined by Kruskal–Wallis test, followed by Dunn’s test with Bonferroni correction (α = 0.05, **p < 0.01). NS not significant. f Segments of copy number gains and amplifications encompassing PARP1, by patient. For e and f, total copy number (Sequenza) was binned as follows: Deletion, CN = 0; Loss, CN = 1; Neutral, CN = 2–3; Gain, CN = 4–5; Amplification, CN ≥ 6. CNV copy number variation. g Hallmark Gene Sets enriched in primary and recurrent tumor gains and amplifications (CN ≥ 4, top) vs. losses and deletions (CN ≤ 1, bottom) (all FDR q < 0.25 per gene set enrichment analysis).