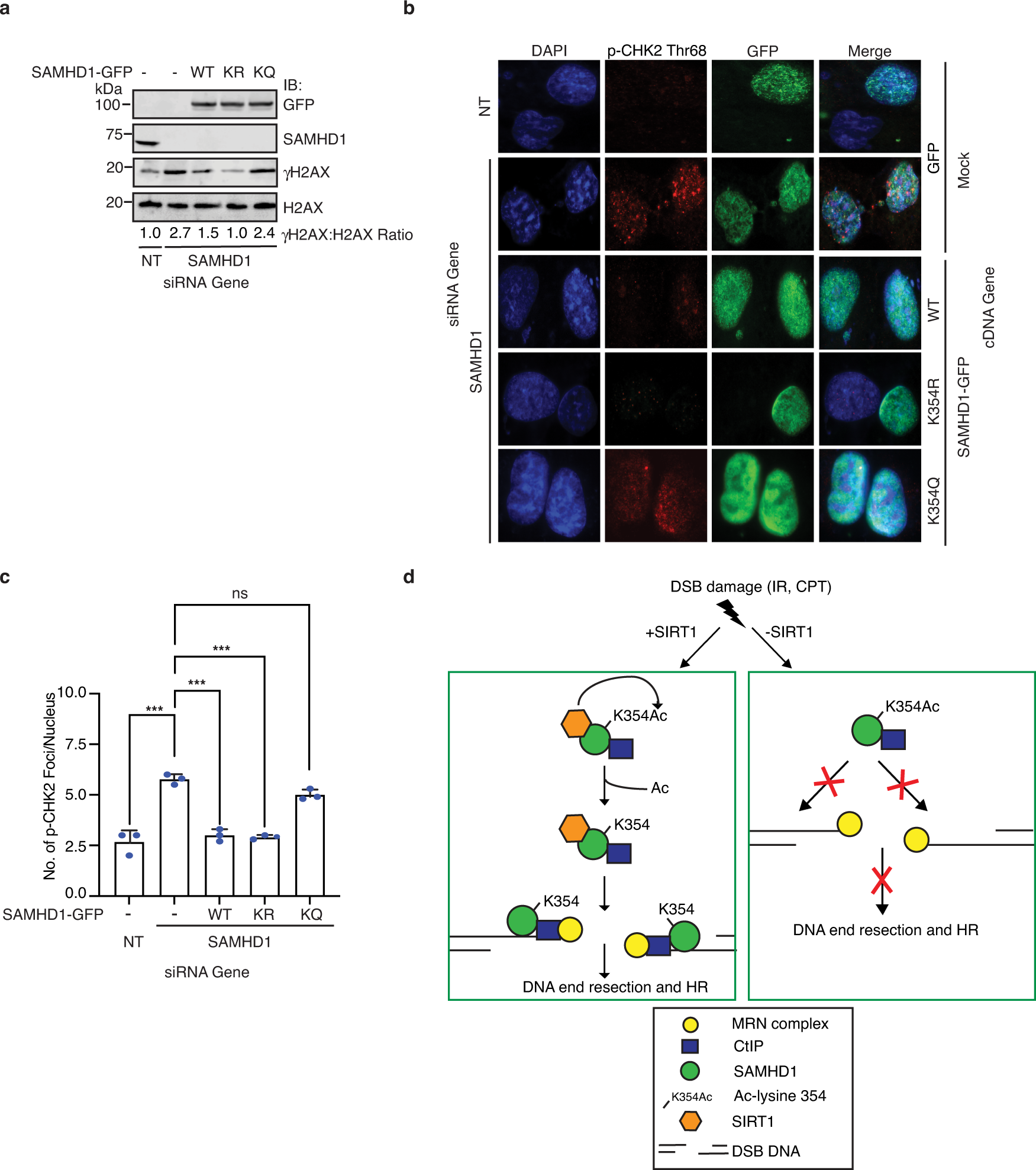
Fig. 7: SAMHD1 acetylation at K354 causes genomic instability.

a U2OS cells were transfected with SAMHD1-GFP WT, K354R, K354Q, or an empty vector and silenced with SAMHD1 or a NT siRNA control. Lysates were run on SDS-PAGE and probed with the indicated antibodies. b, c U20S cells were transfected with siRNA against SAMHD1 or a NT siRNA control and also transfected with empty vector or vector expressing WT, K354R, or K354Q SAMHD1. Cells were subjected to immunofluorescence analysis with antibodies against p-CHK2 and GFP and DNA was stained with DAPI. The number of p-CHK2 foci per nucleus was counted. Shown are a representative image (b) and quantification of p-CHK2 foci represented by mean and SD of 50 cells from 3 independent experiments (c). P values (***p < 0.001) were determined using Ordinary one-way ANOVA with Dunnett’s post hoc test analysis. ns non-significant. d Model showing SAMDH1 deacetylation at K354 by SIRT1 in promoting DNA end resection and HR. In response to DSBs, SIRT1 complexes with and deacetylates SAMHD1 at K354, facilitating its recruitment and binding to ssDNA and ssDNA overhangs at DSBs. SAMHD1 binding to ssDNA at DSBs in turn facilitates CtIP binding to DSBs to promote DNA end resection and HR. Dysregulation of this pathway impairs DNA end resection and HR, leading to genomic instability. Source data are provided as a Source Data file.