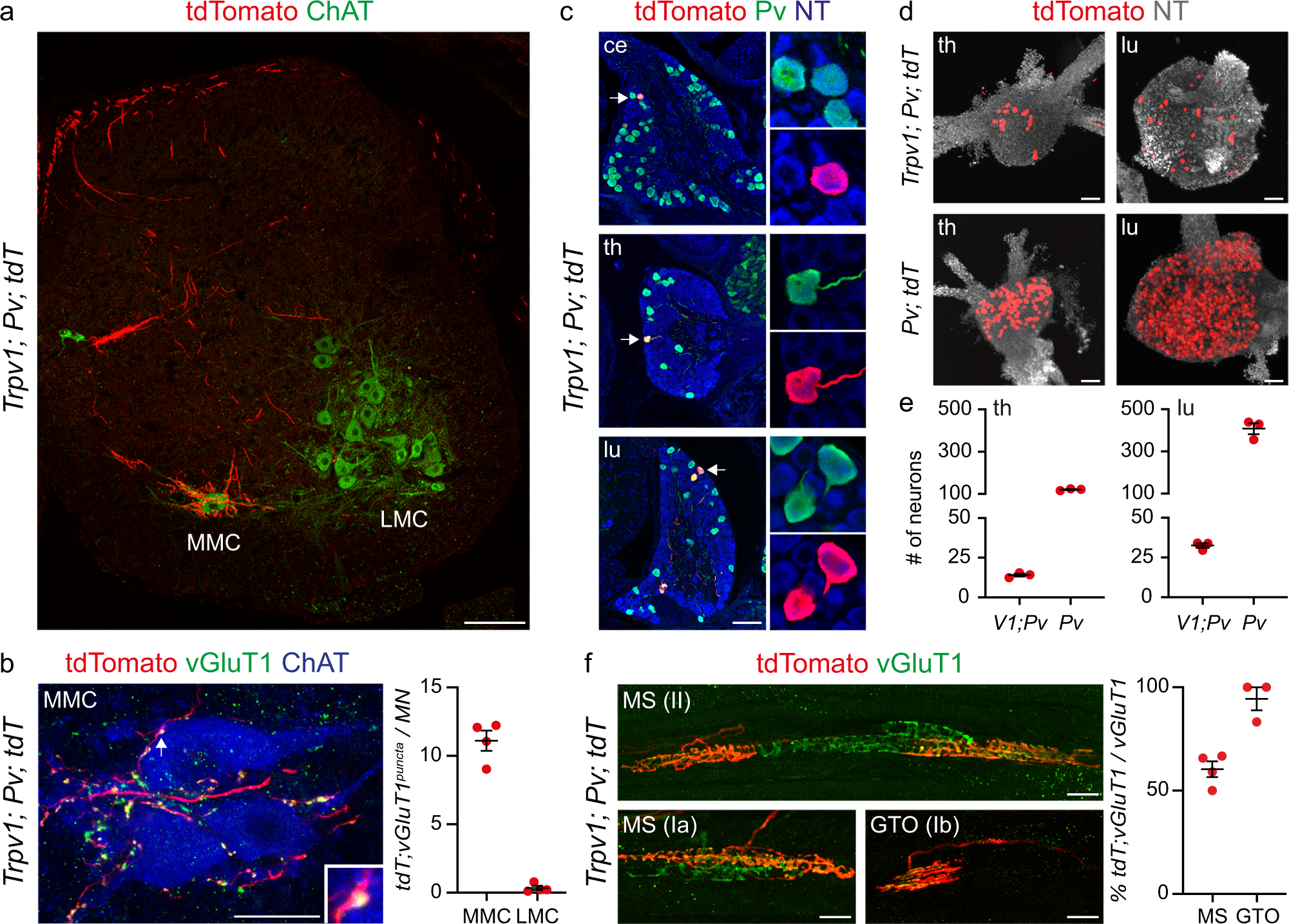
Fig. 2: Genetic targeting of proprioceptors innervating back muscles.
From: Molecular identity of proprioceptor subtypes innervating different muscle groups in mice

a Representative image of tdTomato+ afferents in a lumbar spinal cord section from p7 Trpv1Cre; PvFlp; Ai65 mice. MMC, median motor column; LMC, lateral motor column. Scale bar: 100 µm. b Representative image (MMC, left) and quantification (right) of tdTomato+; vGluT1+ presynaptic puncta juxtaposed to MMC or LMC neurons cell bodies and proximal dendrites of p7 Trpv1Cre; PvFlp; Ai65 mice (mean ± SEM, n = 4 animals). Scale bar: 25 µm. c Representative images of cervical, thoracic, and lumbar DRG sections showing tdTomato+; Pv+ neurons in p7 Trpv1Cre; PvFlp; Ai65 mice. Scale bar: 100 µm. d Whole mount preparations of thoracic (left) and lumbar (right) DRG showing genetically labeled neurons from p1 Trpv1Cre; PvFlp; Ai65 (top) and PvCre; Ai14 (bottom) mice. Scale bar: 100 µm. e Number of tdTomato+ sensory neurons in DRG from p1 Trpv1Cre; PvFlp; Ai65 and PvCre; Ai14 at thoracic (T1-T12, left) and lumbar (L1-L5, right) levels (mean ± SEM, n = 3 animals). f Representative images (left) and quantification (right) of tdTomato+ group Ia, II, and Ib afferents in muscle spindles (MS) and Golgi tendon organs (GTO) from the erector spinae muscle of Trpv1Cre; PvFlp; Ai65 mice. (mean ± SEM, n = 4 animals). Scale bar: 25 µm. Source data are provided as a Source Data file.