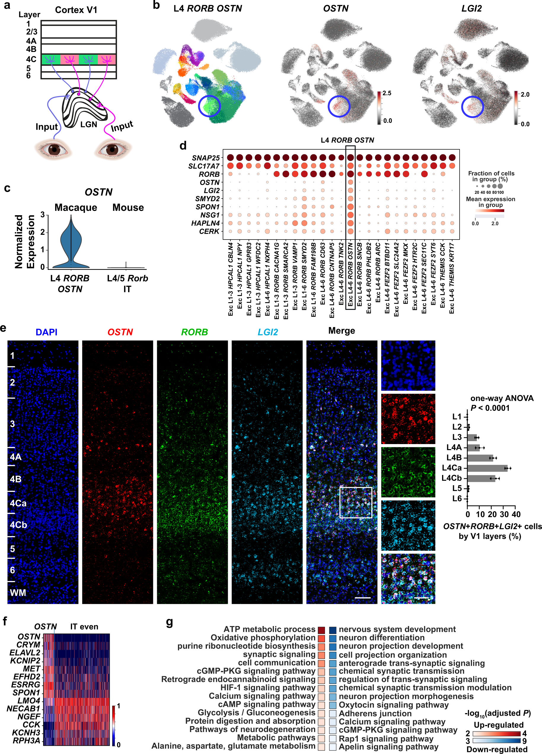
Fig. 5: L4 RORB OSTN cells are neural activity-induced neurons.
From: Identification of visual cortex cell types and species differences using single-cell RNA sequencing

a Schematic depicting the macaque visual pathway, OSTN+ neurons receive sensory inputs from the lateral geniculate nucleus (LGN). Drawings of eyes were created with BioRender.com. b Left panel, UMAP plot highlights the L4 RORB OSTN cells (Exc L4-6 RORB OSTN). Middle and right panel, UAMP plots of the expression of OSTN and LGI2. Blue circles indicate the L4 RORB OSTN cells. c Violin plots show the normalized and scaled OSTN expression level of macaque L4 RORB OSTN and mouse V1 L4/5 IT cortical cells. d Dotplot shows the distribution of L4 RORB OSTN marker gene-expression across all excitatory cell types. Black rectangle indicates the L4 RORB OSTN cells. e Left panel, representative RNAscope mFISH images of cells co-expression with LGI2 (light blue), RORB (green) and OSTN (red) marker genes from across layers of macaque V1. Scale bars, low magnification, 200 μm; high magnification, 50 μm. Right panel, percentage of positive cells across layers. Data are represented as mean ± s.d. and dots show the data points for individual macaques. The differences between groups were significant, as determined by one-way ANOVA. n = 3 macaques. f Heatmap of the L4 RORB OSTN upregulated and down-regulated genes compared with IT even subclass. g KEGG and Biological Process enrichment analysis of the L4 RORB OSTN upregulated DEGs (n = 200) revealed these genes overlap with oxidative phosphorylation and ATP metabolic process related genes while the L4 RORB OSTN down-regulated DEGs (n = 200) overlap with cell projection and morphogenesis related genes. P-value for each term was determined by Fisher’s exact test implemented in (g). Profiler with FDR-adjust for multiple comparisons, indicated as the color-coded squares. Source data are provided as a Source Data file.