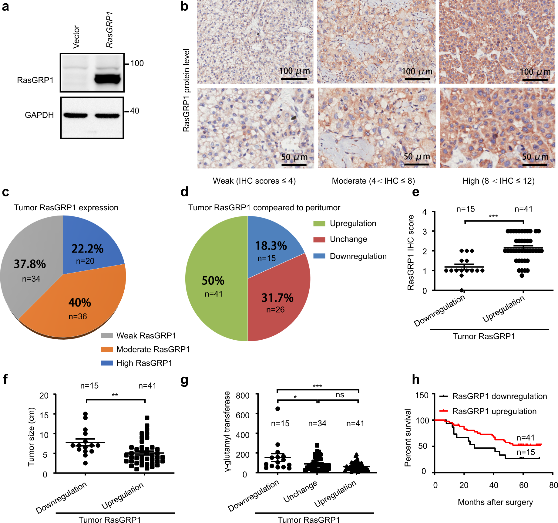
Fig. 7: RasGRP1 affects the prognosis of liver cancer patients.

a Western blot analysis with specific anti-RasGRP1 antibodies (the image shown in a is a representative of three independent experiments. b Representative images showing immunohistochemistry (IHC) staining (Primary antibody: anti-RasGRP1, 1:100 dilution, Abcam, ab37927; Second antibody: HRP-labelled goat anti-rabbit IgG, 1:1000 dilution, Sigma-Aldrich, AP132P) indicating high, moderate and weak staining intensity of RasGRP1 protein in a human liver cancer tissue microarray. c Pie chart showing the IHC-determined RasGRP1 expression levels in tumour tissues according to the findings shown in (b). d Demographics of the liver cancer patients exhibiting RasGRP1 expression changes in tumour tissues compared those in paired adjacent liver tissues. e The expression levels of RasGRP1 in liver cancer tissues from patients with RasGRP1 expression that was upregulated (n = 41 patients) or downregulated (n = 15 patients) were compared (means ± SEM, Unpaired t test, Two-side, ***p = 0.0001). f, g The association between RasGRP1 and tumour size (f) or γ-glutamyl transferase (g) was analysed (means ± SEM, unpaired t test for f, Two-side, **p = 0.0075; and means ± SEM, One-way ANOVA LSD test for g, *p = 0.013, ***p = 0.0001 in sequence). h Kaplan–Meier analysis of RasGRP1 expression and overall survival of liver cancer patients (log-rank test, *p = 0.0437). ns, not significant; *p < 0.05, **p < 0.01, ***p < 0.001.