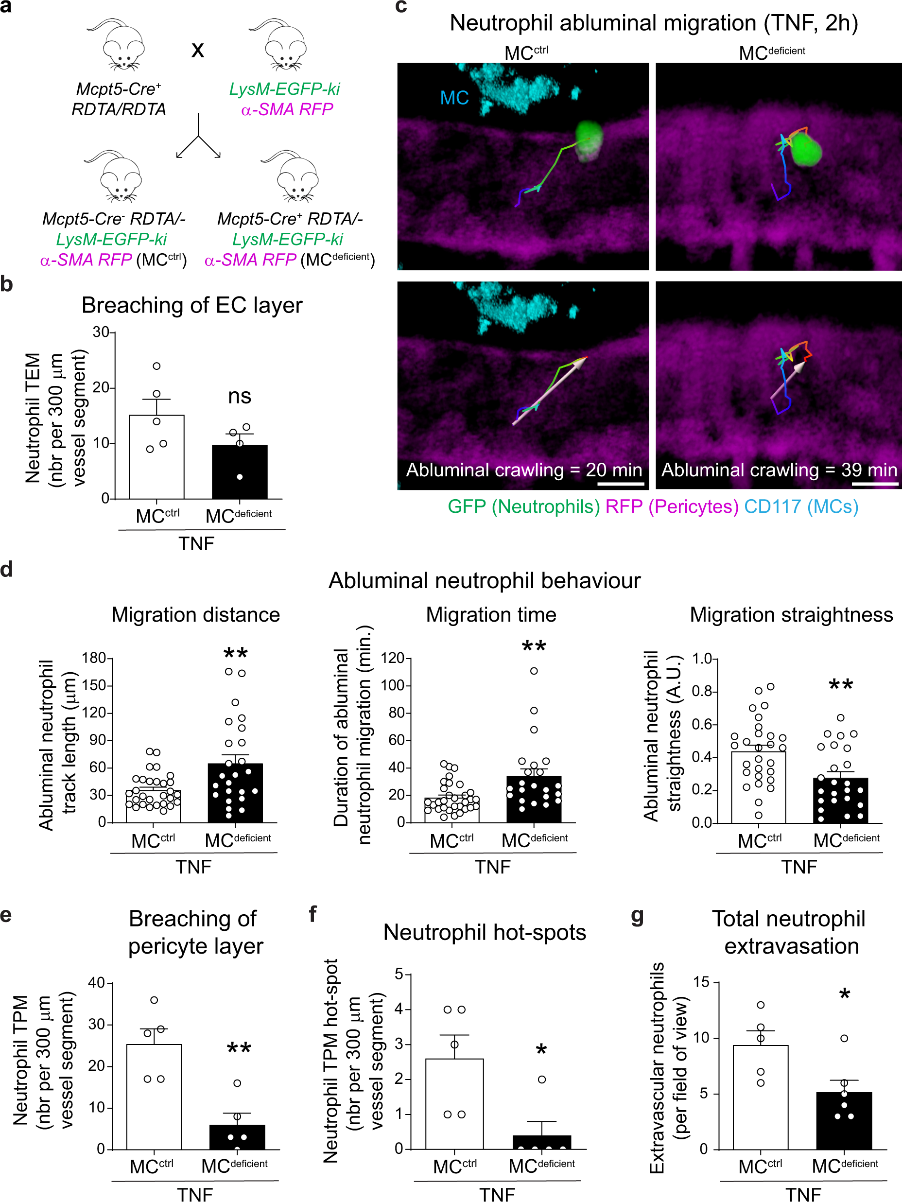
Fig. 2: Abluminal migration of neutrophils is impaired in MCdeficient animals.

a Generation of MC-deficient mice exhibiting fluorescent neutrophils and pericytes (LysM-EGFP-ki; α-SMA-RFPcherry-Tg mice). b–g MCdeficient or MCctrl animals were subjected to TNF-induced (300 ng) inflammation for 2 h and analysed by confocal IVM. AF532-labelled anti-CD31 and AF647-labelled anti-CD117 mAbs were injected i.s. to visualise EC junctions and MCs (cyan), respectively. b Number of neutrophil TEM events (n = 5 MCctrl and n = 4 MCdeficient). c Neutrophil abluminal crawling paths (pseudo-coloured lines) and directionality (white arrow) from the site of TEM to the site of TPM in MCctrl (left images) and MCdeficient (right images, see Movie S7) mice; pseudo-coloured line indicates time scale (from blue: TEM to red: TPM), scale bars, 5 µm. d Neutrophil abluminal migration distance (n = 29 MCctrl and n = 24 MCdeficient neutrophils, p value = 0.0026), time (n = 31 MCctrl and n = 22 MCdeficient neutrophils, p value = 0.025) and straightness (n = 28 MCctrl and n = 24 MCdeficient neutrophils, p value = 0.0037); data pooled from five mice. e Numbers of neutrophil TPM events (n = 5 mice per group, p value = 0.0031), f neutrophil TPM hotspot (n = 5 mice per group, p value = 0.0234) and g extravascular neutrophils, more than 20 µm from venular wall (n = 5 MCctrl and n = 6 MCdeficient mice p value = 0.0316). Mean ± SEM (each mouse represents one independent experiment). b, d–g two-tailed Student’s t test. *p < 0.05, **p < 0.01 as compared to PBS or MCctrl (ns = not significant). Source data are provided as a Source Data file.