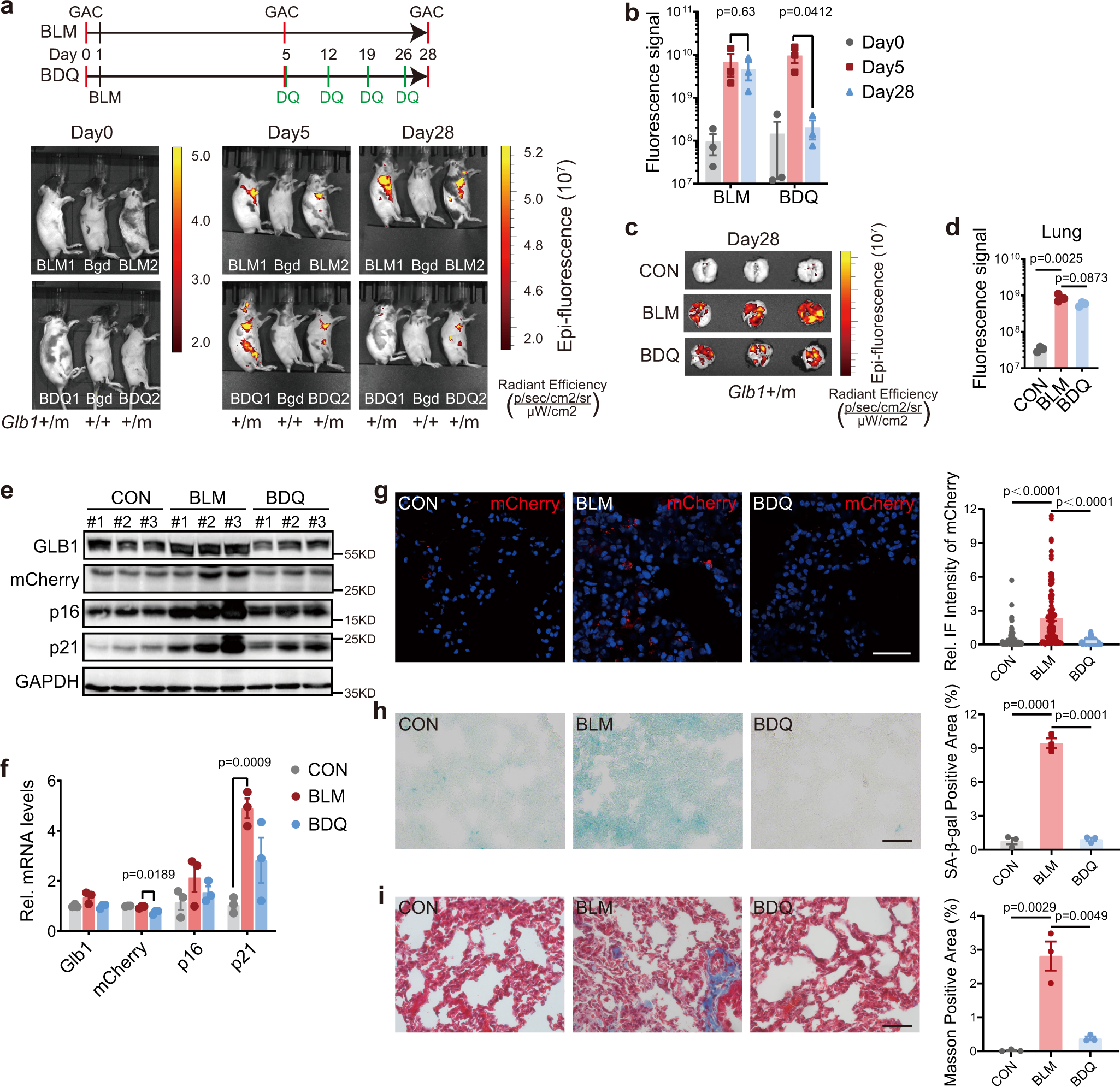
Fig. 7: Senolytic therapies attenuate GAC signal in Glb1+/m mice.
From: A Glb1-2A-mCherry reporter monitors systemic aging and predicts lifespan in middle-aged mice

Upper, the timeline of BLM treatment, BLM + D + Q treatment (BDQ) and GAC imaging; lower, representative images (a) and quantification (b) of the GAC signal in lung anatomical location from BLM (4 months, female, n = 3) and BDQ (4 months, female, n = 3) treated Glb1+/m mice. 4 months female Glb1+/+ mouse was used for background (Bdg) fluorescence subtraction. Representative images (c) and quantification of the GAC signal (d) in lung tissues from CON (4 months, female, n = 3), BLM (4 months, female, n = 3) and BDQ (4 months, female, n = 3) Glb1+/m mice on day 28 of the treatment in a. The protein (e) and mRNA (f) levels of Glb1, mCherry, p16Ink4a and p21Wif1 in lung sections from CON, BLM, and BDQ treated Glb1+/m mice. n = 3 mice. Representative images showing GAC signal (g), SAβ-gal staining (h), Masson’s trichrome staining (i) in lung sections from CON, BLM, and BDQ treated Glb1+/m mice. Quantification of signal intensity and positive area is shown in right panels. Over 105 cells per group were counted in g. Tissues from three mice were quantified in each group. Scale bar, 50 µm. “n” represents number of biological replicates. Data represent the means ± s.e.m. p value was calculated by Student’s t test (two-sided).