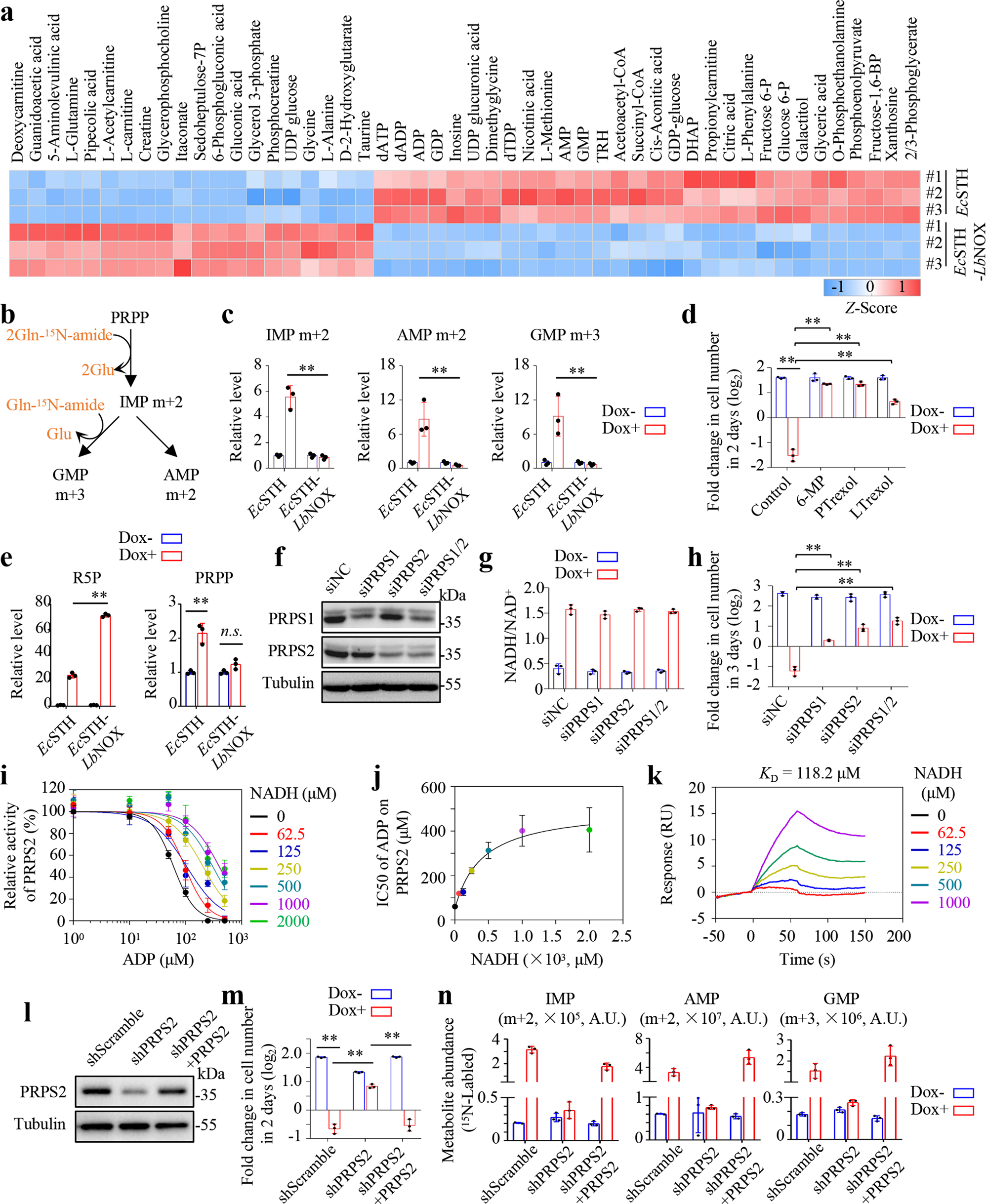
Fig. 5: Purine biosynthesis functions as an NADH accumulation-sensing pathway.
From: Identification of purine biosynthesis as an NADH-sensing pathway to mediate energy stress

a Heat map showing the top 50 differential metabolites between HeLaTet-on EcSTH and HeLaTet-on EcSTH-LbNOX cells cultured with Dox (0.1 µg/mL) for 24 h (n = 3 biologically independent samples). Z-score was calculated according to their fold changes (The abundance of main metabolites was listed as Supplementary Fig. 9a, b). TRH, thyrotropin-releasing hormone; DHAP, dihydroxyacetone phosphate. b Schematic diagram illustrating the labeling of de novo purine biosynthesis by glutamine-15N-amide nitrogen. c The 15N-labeled fraction of IMP, AMP and GMP in HeLaTet-on EcSTH and HeLaTet-on EcSTH-LbNOX cells cultured with glutamine-15N-amide (1 mM) for 12 h (n = 3 biologically independent samples). Cells were pretreated with Dox (0.1 µg/mL) for 12 h. From left to right: **P = 0.00087, **P = 0.00933, *P = 0.01399. d Effects of purine biosynthesis inhibitors on proliferation of HeLaTet-on EcSTH cells (n = 3 biologically independent samples). Cells were pretreated with the indicated inhibitors for 2 h and counted after treatment with Dox (1 µg/mL) and inhibitors for 48 h. 6-Mercaptopurine (6-MP, 300 µM), pelitrexol (PTrexol, 10 µM), lometrexol (LTrexol, 10 µM). From left to right: **P = 2.35e-05, **P = 3.21e-05, **P = 4.30e-05, *P = 0.00013. e Intracellular ribose 5-phosphate (R5P) and phosphoribosyl pyrophosphate (PRPP) levels determined by LC-MS in HeLaTet-on EcSTH and HeLaTet-on EcSTH-LbNOX cells cultured with Dox (0.1 µg/mL) for 24 h (n = 3 biologically independent samples). From left to right: **P = 4.03e-06, **P = 0.00248, ns P = 0.05472. f Immunoblots showing the levels of PRPS1, PRPS2, and α-Tubulin. siPRPS1 or siPRPS2 pool was mixed with three independent siRNAs. g Effect of PRPS1/2 knockdown on NADH/NAD+ in HeLaTet-on EcSTH cells cultured with Dox (1 µg/mL) for 12 h (n = 3 biologically independent samples). h Effects of PRPS1/2 knockdown on proliferation of HeLaTet-on EcSTH cells (n = 3 biologically independent samples). From left to right: **P = 1.34e-05, **P = 0.00039, **P = 0.00023, *P = 0.00012. i Effects of NADH on PRPS2 activity in the presence of ADP as indicated (n = 3 biologically independent samples). j The IC50 value of ADP against PRPS2 activity as calculated under different NADH concentrations based on data from i. k The affinity of NADH to PRPS2 detected by SPR. l Immunoblots showing the levels of PRPS2 and α-Tubulin. m Effects of PRPS2 knockdown as well as PRPS2 rescue on the proliferation of HeLaTet-on EcSTH cells (n = 3 biologically independent samples). From left to right: **P = 1.32e-05, **P = 0.00014, **P = 0.00038. n The 15N-labeled fraction of IMP, AMP, and GMP in PRPS2 knockdown as well as PRPS2 rescue HeLaTet-on EcSTH cells cultured with glutamine-15N-amide (1 mM) for 12 h (n = 3 biologically independent samples). Cells were pretreated with Dox (0.1 µg/mL) for 12 h. d, f–m Data were verified in at least three independent experiments. Error bars represent mean ± SD. **P < 0.01; Two-tailed Student’s t-tests. Source data are provided as a Source Data file.