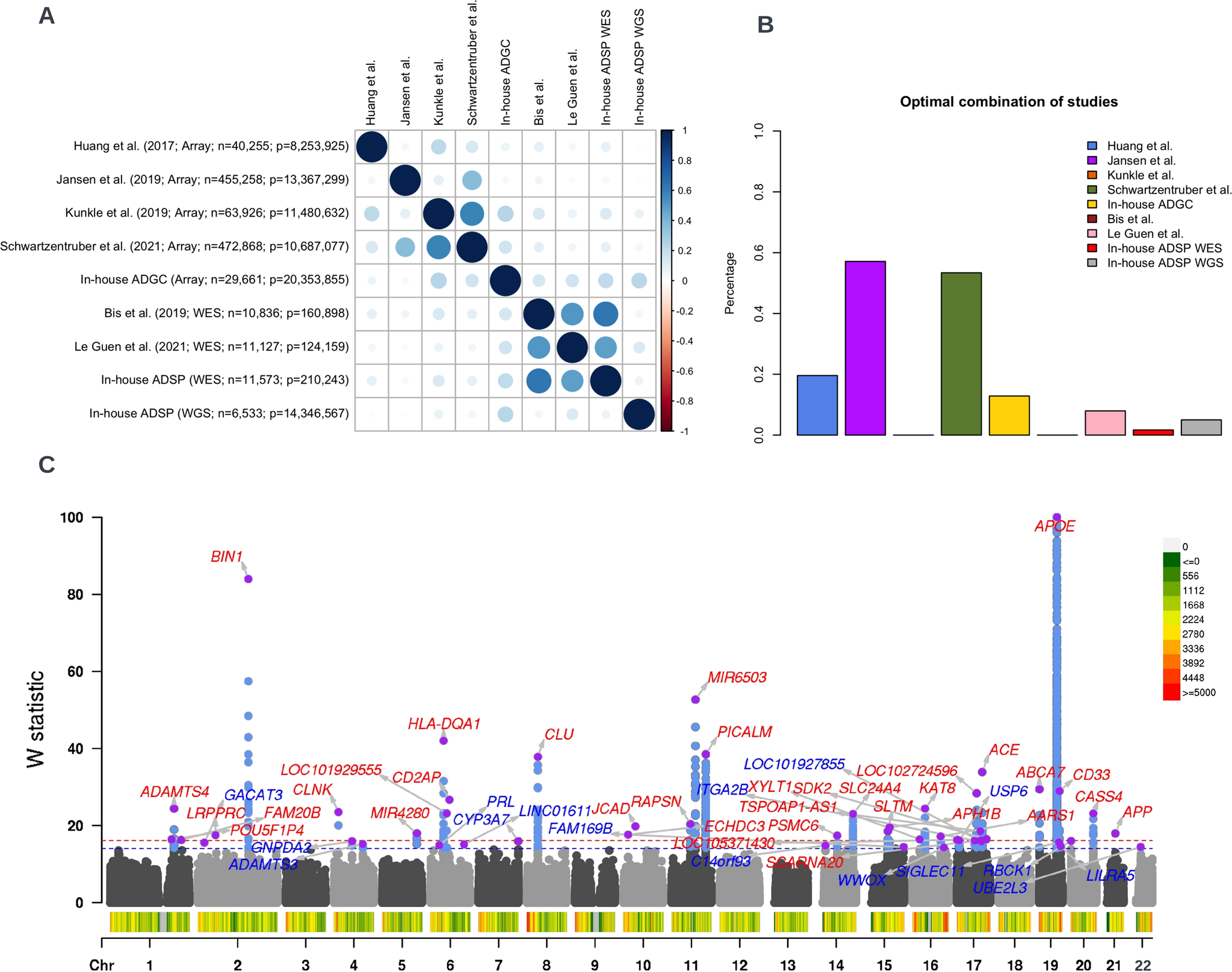
Fig. 3: Meta-analysis of Alzheimer’s disease studies.

A Study correlations estimated using the proposed method. For each study, we present sequencing technology, sample size and number of variants. B Optimal combination of studies estimated using the proposed method. Each bar presents the weight per study in percentage, i.e. weight per study divided by the summation of all weights. C We present the Manhattan plot of W statistics (truncated at 100 for clear visualization) from GhostKnockoff with target FDR at 0.05 (red) and 0.10 (blue). The results are based on the optimal weights combining the nine studies. Variant density is shown at the bottom of Manhattan plot (number of variants per 1Mb).