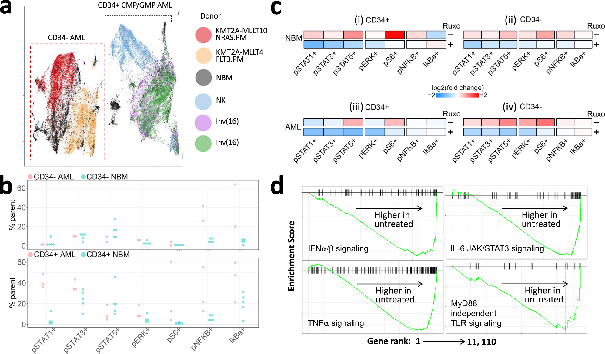
Fig. 4: Phospho-CyTOF and RNA-seq suggest distinct cell-of-origin but common receptor-mediated signaling in high-IL6/R pAML genomic subtypes. All plots show data from 5 high-IL6/R pAML samples. Panel A additionally includes 5 NBM as indicated.

a UMAP projection of all CyTOF cell-type markers highlights clustering of cells from 2 samples with MLL (KMT2A) fusions away from the cells of 2 samples with chromosome 16 inversion (Inv(16)) and 1 sample (blue markers) with Normal Karyotype (NK). MLL fusion partners and RAS/FLT3 mutation status of the samples are indicated in the color key. The phenotype of each AML cluster is indicated above the cluster. b Comparison of the basal signaling states of NBM and the same 5 high-IL6/R samples as in panel (a) in the absence of resting in cytokine-rich media or stimulation with HS-5 supernatant. Compared to their counterparts in NBM, CD34+ high-IL6/R pAML samples have higher frequencies of cells with activated (phosphorylated) STAT1 and STAT3, suggesting intrinsic IL-6 and IFNα/β signaling activity. c Top row of each panel: Overnight rest in cytokine-rich media, and 25-min stimulation by HS-5 supernatant, increases the frequencies of all signaling-active cells (compared to cells maintained in cytokine-free and HS-5 supernatant-free media) in both NBM (i, ii) and high-IL6/R pAML (iii, iv), except for pSTAT1+ and pSTAT3+ CD34+ CMP/GMP high-IL6/R cells, which are already prevalent in the basal state (see B). Bottom row of each panel: Treatment with Ruxolitinib results in sharp down-regulation of the frequencies of cells with activated JAK/STAT signaling, but has mixed effects on NF-κB signaling. d Bulk RNA-seq Gene Set Enrichment Analysis (GSEA) plots of 5 MLL-rearranged (i.e., CD34-) high-IL6/R pAML showing downregulation of IFNα/β, TNFα and IL-6 signaling following Ruxo treatment. Consistent with these effects, the MYD88-independent signaling pathway is also downregulated by Ruxolitinib. All GSEA FDR ≤ 0.2.