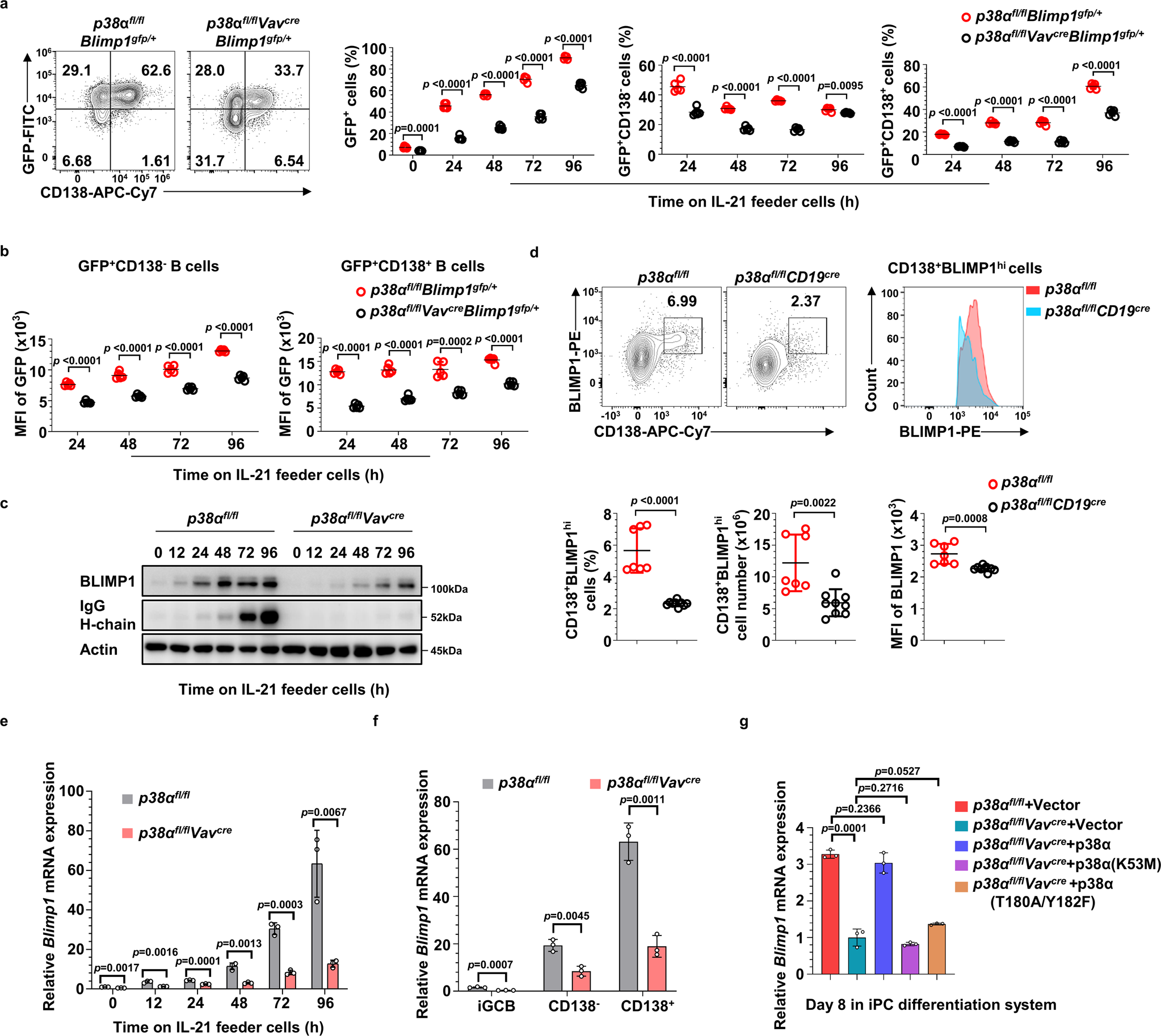
Fig. 3: p38α regulates BLIMP1 expression.
From: A p38α-BLIMP1 signalling pathway is essential for plasma cell differentiation

a Flow cytometry analysis of BLIMP1-expressing cells (CD19+GFP+), BLIMP1-expressing CD138− cells (CD19+GFP+CD138−) and BLIMP1-expressing CD138+ (CD19+GFP+CD138+) cells differentiated from p38αfl/flBlimp1gfp/+ and p38αfl/flVavcreBlimp1gfp/+ B cells in iPC culture (n = 5 per group). b MFI of GFP in BLIMP1-expressing CD138− B cells (CD19+GFP+CD138−) and BLIMP1-expressing CD138+ B cells (CD19+GFP+CD138+) from (a) were determined by flow cytometry (n = 5 per group). c Immunoblot analysis of BLIMP1, IgG H-chain and Actin in cultured B cells at indicated time points after p38α KO and WT iGCB cells transferred onto IL-21 feeder cells. d Flow cytometry analysis of BLIMP1 expression by intracellular staining for BLIMP1 in splenic B cells from OVA/Alum/LPS-immunized mice described as Fig. 1a (n ≥ 7 per group). e Quantitative RT-PCR analysis of Blimp1 mRNA in cultured p38α KO and WT B cells at indicated time points after transferred onto IL-21 feeder cells (n = 3 per group). f p38α KO and WT iGCB cells at day 4, CD138− B cells (CD19+CD138−) and CD138+ B cells (CD19+CD138+) at day 8 were sorted, mRNA level of Blimp1 in these subsets were analyzed by quantitative RT-PCR (n = 3 per group). g Cultured p38α KO B cells were transduced with retroviruses encoding p38α or p38α kinase-dead mutants (K53M or T180A/Y182F) and transferred onto IL-21 feeder cells. Blimp1 mRNA levels were measured by quantitative RT-PCR after 4 days of culture (n = 3 per group). Data were representative of at least three independent experiments. Each symbol represents a representative sample or an individual mouse (d). Small horizontal lines indicate the mean (±s.d.). Data were analyzed by two-tailed unpaired t-tests. Source data are provided as a Source Data file.