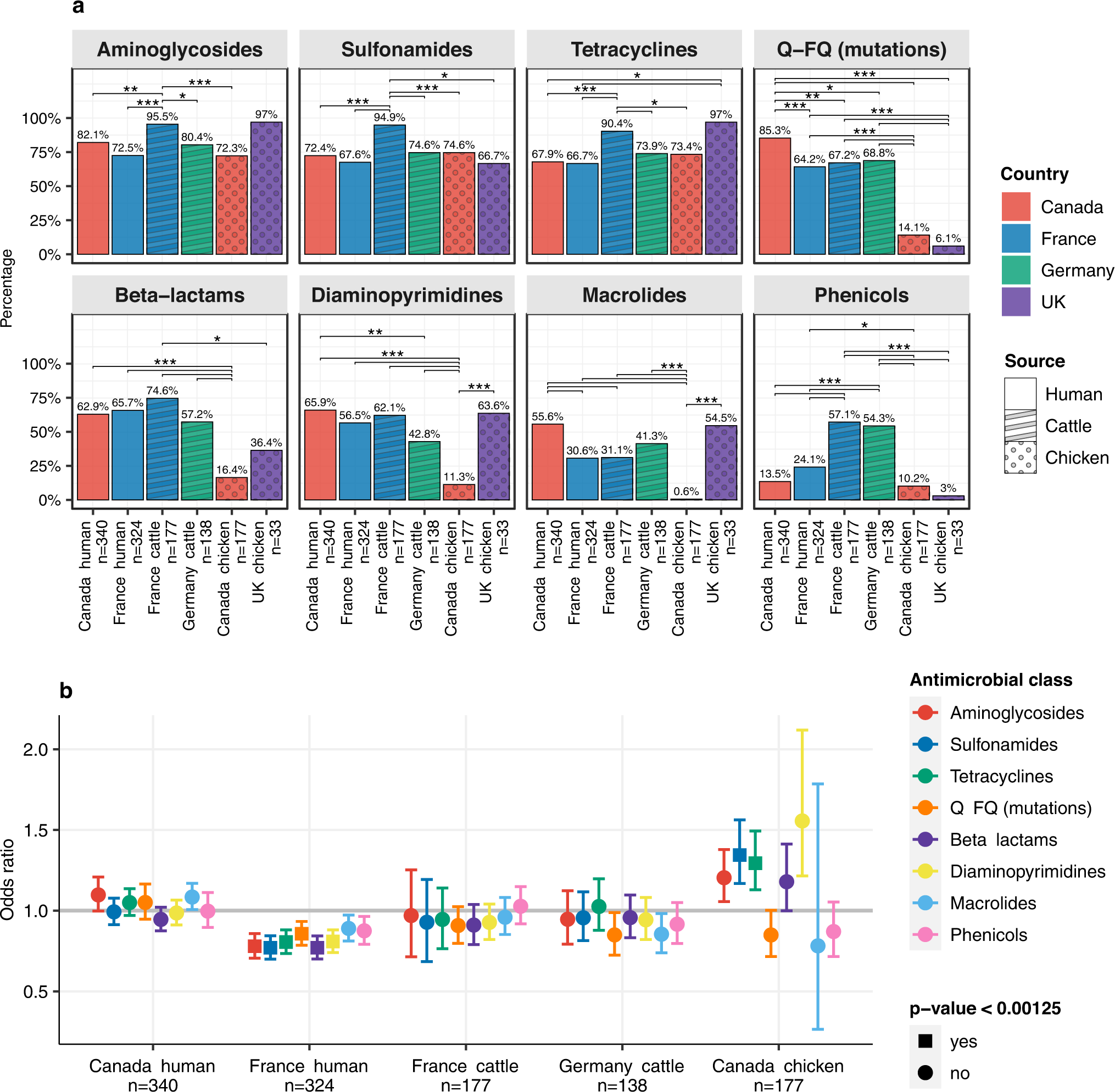
Fig. 3: Presence and dynamics of AMR determinants in E. coli.

a Presence of resistance determinants by antimicrobial class and compartment (country + source) for n = 1189 E. coli isolates. Two-sided Fisher’s Exact Test was used to compare the proportion of AMR class between compartments, and the significance levels are indicated with asterisks: *p < 0.01, **p < 0.001 and ***p < 0.0001. The bars are coloured by country and the pattern by source. b Odds ratios and 95% confidence intervals (coloured as per inset legend) demonstrating change in AMR determinant presence over the study period by compartment; significance cut-off is 0.00125 after Bonferroni adjustment for multiple hypothesis testing. Source data are available in the Source Data file. Q-FQ quinolone-fluoroquinolone.