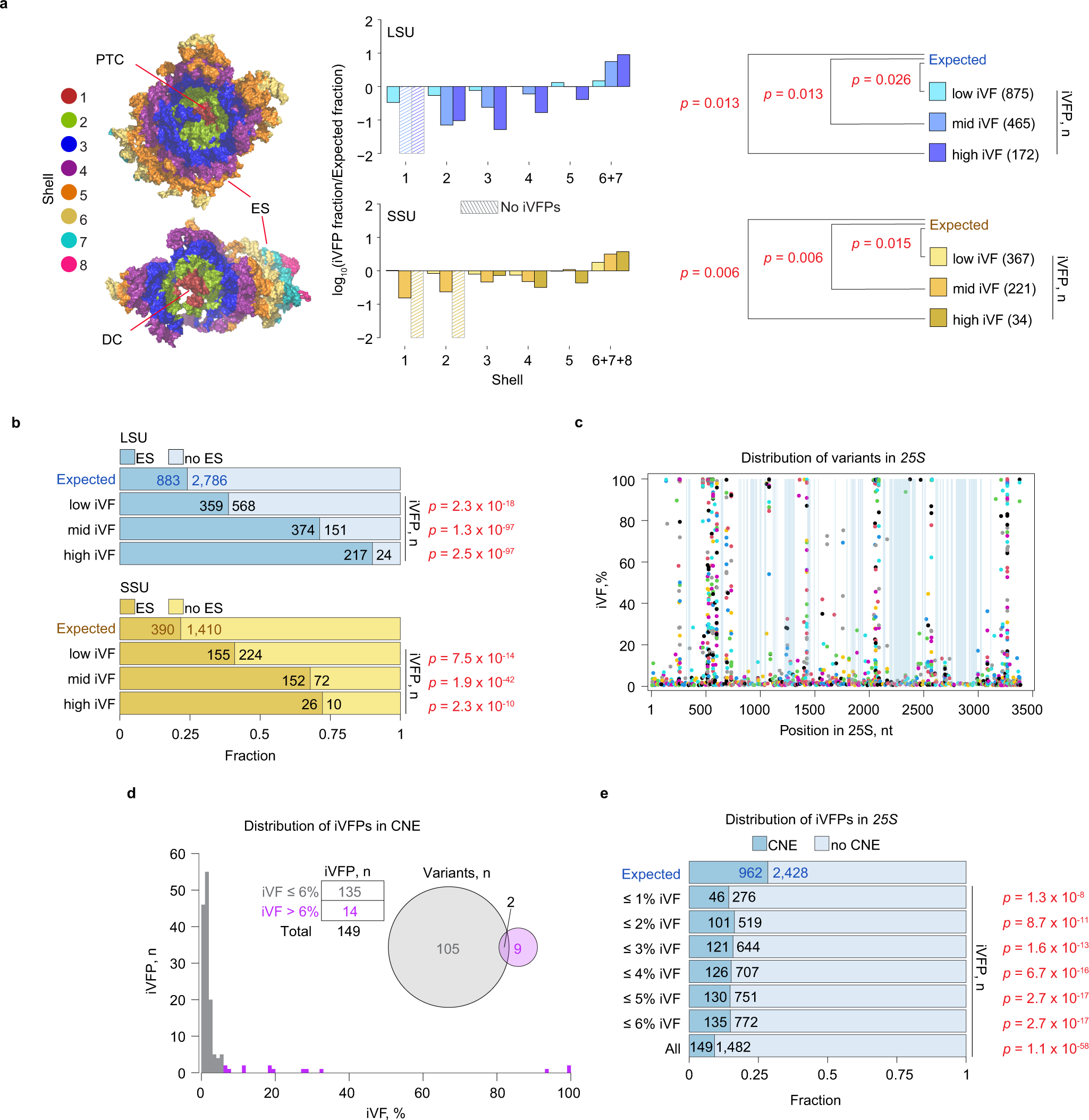
Fig. 5: Selection profile of the yeast 80S ribosome.
From: Varying strength of selection contributes to the intragenomic diversity of rRNA genes

a Distribution of the number of low, medium, and high iVFPs observed (numbers are indicated in brackets) versus expected in both the LSU and the SSU across their respective concentric shells (see text; depicted to the left). The outermost shells in the LSU and the SSU were pooled together due to the low number of nucleotides. Shells 1 in the LSU and 1 and 2 in the SSU did not have any variants and their log values were artificially set to −2 (hashed bars). Red lines point to the location of: PTC—peptidyltransferase center; DC—decoding center; and ES—expansion segments. b Distribution of iVFPs between expansion segments (“ES”) and other parts of the rRNA (“no ES”). c Distribution of variants across eukaryotic conserved nucleotide elements (CNEs, highlighted in blue). d Distribution of iVFPs that are detected in the CNEs. Inset—number of iVFPs in two groups (below and above 6%; left) and the overlap between the variants from the two groups (right; two variants have iVFPs with iVFs both below and above 6% iVF across different isolates). e Distribution of iVFPs with different iVF cutoffs within (“CNE”) and outside (“no CNE”) of the CNEs. For a, P-values were calculated with two-sided Wilcoxon rank-sum exact test, for b and e—with two-sided Fisher’s exact test. “Expected” distribution was calculated based on the distribution of total rRNA nucleotides across the shells (a) or within and outside of ES (b) or CNE (e; see “Methods”). All reported P-values are adjusted for multiple hypothesis testing using Benjamini–Hochberg correction. Details of statistical tests and source data are provided as a Source data file.