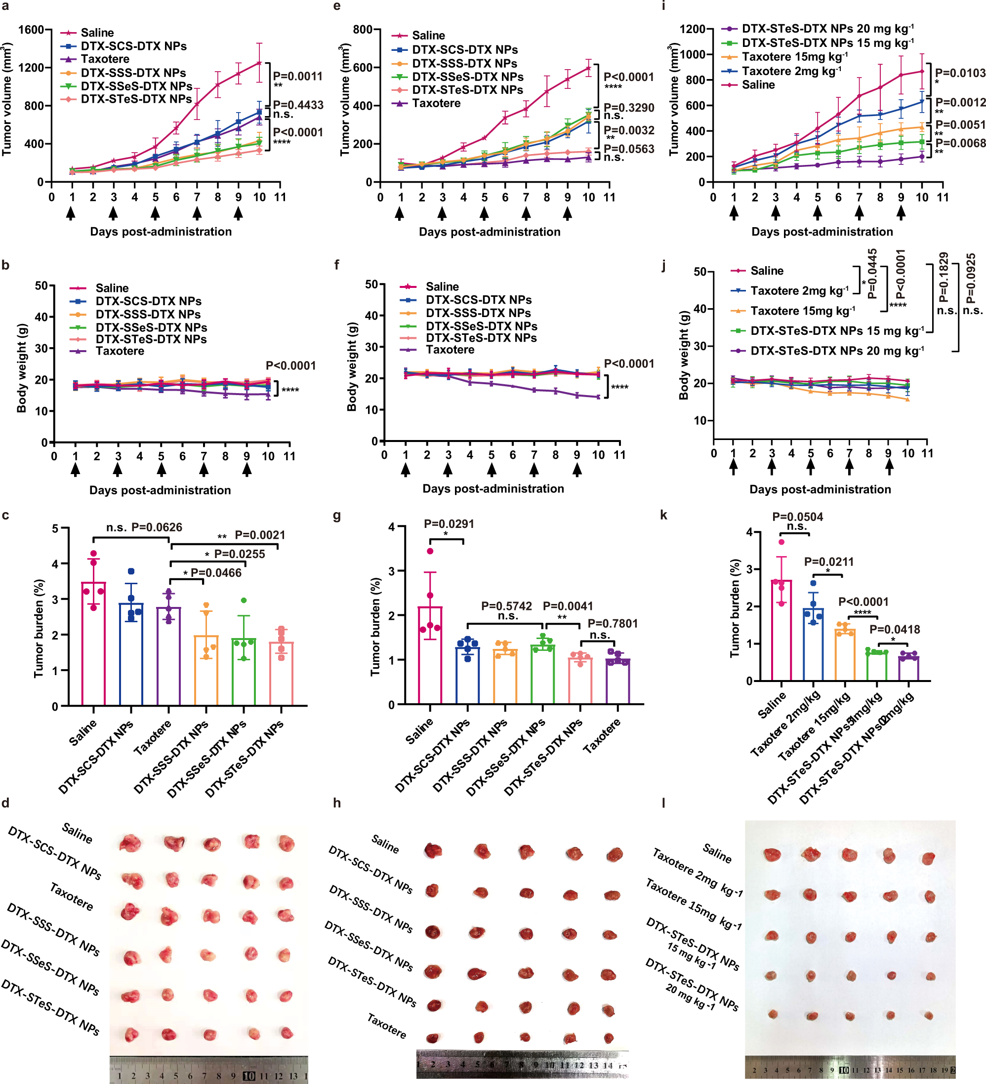
Fig. 7: Antitumor efficacy of HPNAs.

Tumor growth profiles, body weight, tumor burden, and tumor photos: a–d low-dose (2 mg kg−1), e–h moderate-dose (10 mg kg−1), and i–l tolerated dose (15 mg kg−1 and 20 mg kg−1). All data of a–c, e–g, i–k were presented as the mean ± SD (n = 5 mice). n.s (no significance) P > 0.05, *P < 0.05, **P < 0.01, ***P < 0.001, and ****P < 0.0001 by two-tailed Student’s t-test. Source data are provided as a Source Data file.