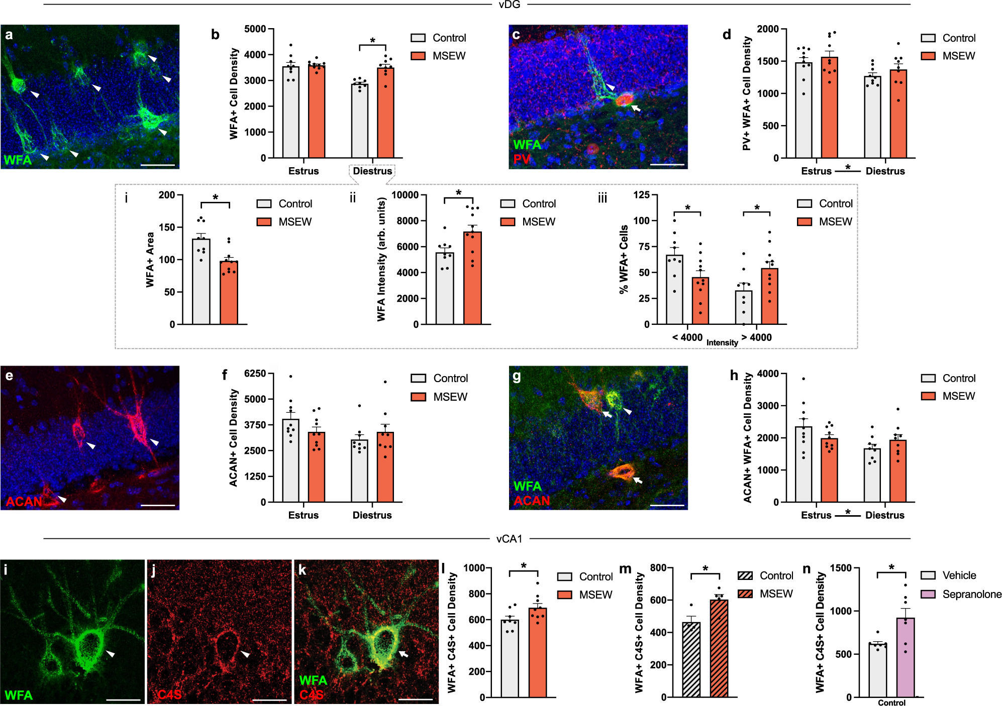
Fig. 4: MSEW eliminates estrous cycle-mediated changes in the number of neurons with PNNs and alters PNN intensity and composition.

a Confocal image of WFA + cells in vDG. b The density of WFA + cells is higher during estrus than diestrus in controls (F1,32 = 14.26, p = 0.0007; Control-MSEW Diestrus p = 0.0003), but not in MSEW mice (Control: Estrus n = 9, Diestrus n = 8; MSEW: Estrus n = 10, Diestrus n = 9). bi During diestrus, MSEW mice have smaller PNNs than controls (t17 = 3.641, p = 0.0019; Control n = 9, MSEW n = 11). bii During diestrus, MSEW mice have higher WFA + intensities than controls (t17 = 2.562, p = 0.0196; Control n = 9, MSEW n = 11). biii During diestrus, control and MSEW WFA + PNNs differ in intensity (F1,18 = 5.455, p = 0.0313; <4000 p = 0.0498; >4000 p = 0.0498; Control n = 9, MSEW n = 11). c Confocal image of PV + /WFA + cells in vDG. d The density of WFA + /PV + cells changes across the estrous cycle (F1,34 = 7.001, p = 0.0123; Control: Estrus n = 10, Diestrus n = 9; MSEW: Estrus n = 10, Diestrus: n = 9). e Confocal image of ACAN + cells in vDG. f ACAN + cell density is unchanged across the estrous cycle (Control n = 10, MSEW n = 10). g Confocal image of WFA + /ACAN + cells in vDG. h WFA + /ACAN + cell density changes across the estrous cycle (Estrous:F1,34 = 4.817, p = 0.0344; Control: Estrus n = 10, Diestrus n = 9; MSEW: Estrus n = 10, Diestrus: n = 9). i, j, k Confocal images of WFA + cells in vCA1, one is positive for C4S. l During diestrus, MSEW mice have a higher WFA + /C4S + cell density than controls (t15 = 2.178, p = 0.0458; Control n = 8, MSEW n = 9). m After OVX, MSEW mice have higher WFA + /C4S + cell density than controls (t7 = 2.953, p = 0.0213; Control n = 4, MSEW n = 5). n Sepranolone administration increases the density of WFA + /C4S + cell density (t12 = 2.755, p = 0.0174; Control n = 7, MSEW n = 7). ACAN = aggrecan; arb. units = arbitrary units; C4S = chondroitin 4-sulfation; MSEW = maternal separation early weaning; PNN = perineuronal net; PV = parvalbumin; vDG = ventral dentate gyrus; WFA = wisteria floribunda agglutinin. *p < 0.05, two-way ANOVA followed by Šidák tests (b, biii, d, f, h); two-sided unpaired t-tests (bi, bii, l, m, n). Scale bars: 40 μm (a, c, e, g); 20 μm (I, j, k). Data are presented as mean values + SEM (b, bi, bii, biii, d, f, h, l, m, n). Source data are provided as a Source Data file.