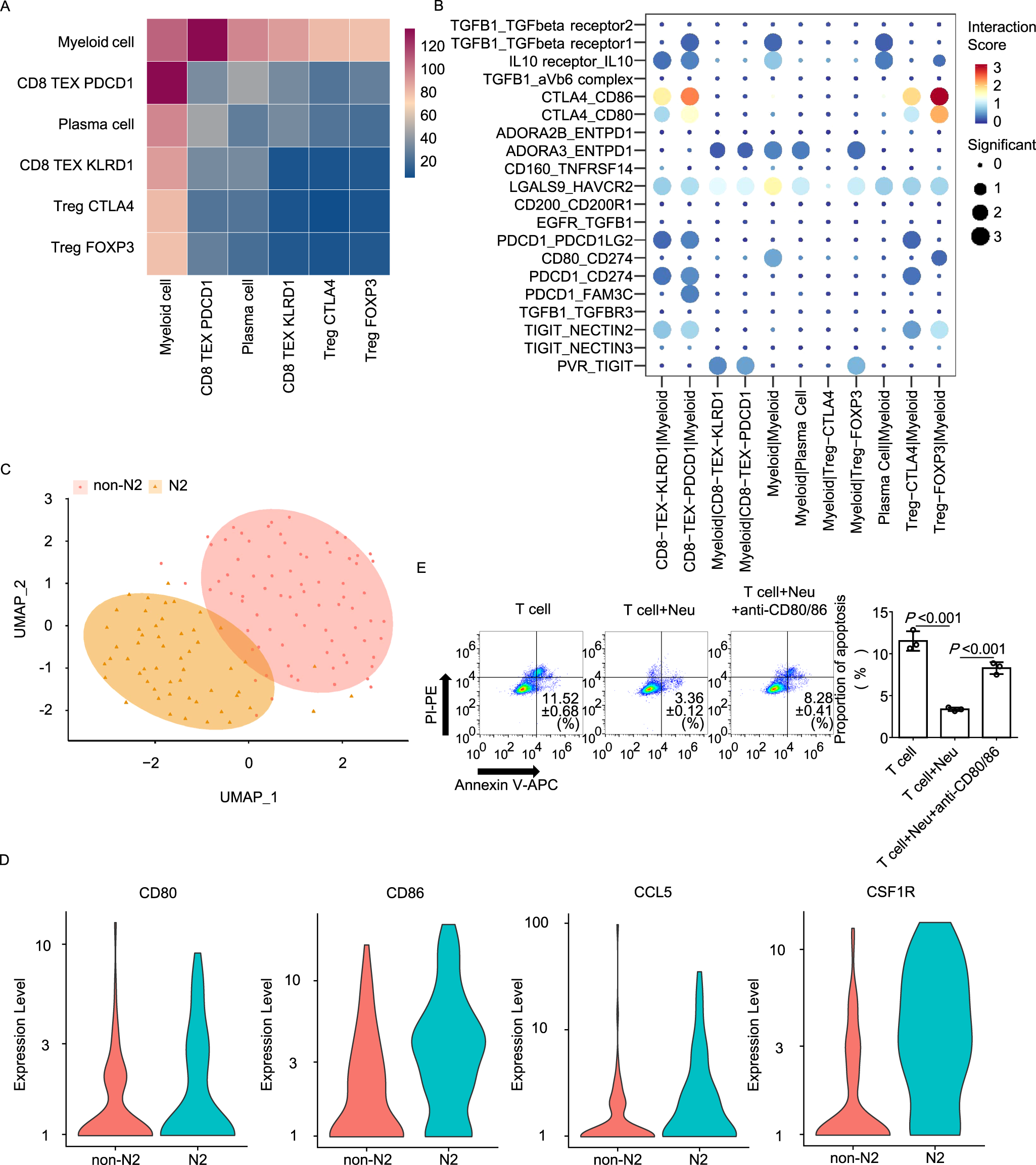
Fig. 3: Single-cell sequencing reveals an inhibitory role of neutrophils in tumor immune status through CD80/CD86-CTLA4 axis.

A, B Interactions between subtypes of immune cells were analyzed. Functional phenotypes and predicted interactions of myeloid cells and T cells (A), and ligand-receptor interactions in immune checkpoints between immune cells are shown (B). C Myeloid cells were divided into 2 clusters (N2 and non-N2) using a UMAP plot. D The expression level of CD80, CD86, CCL5 and CSF1R in N2 and non-N2 cluster is shown. E Murine T cells, T cells pre-stimulated with neutrophils, T cells pre-stimulated with neutrophils in the presence of CD80 + CD86 neutralizing antibodies (anti-CD80/CD86) were pre-treated with PD-1 neutralizing antibodies and then co-cultured with MC38 cells for 6 h. Apoptosis assays were used to evaluate the proportion of apoptosis in each group. The two-tailed unpaired Student’s t test was used. The mean values are shown, and the standard deviations are displayed by the error bars. Each experiment was repeated 3 times with 3 replicates. Source data are provided as a Source Data file. Neu neutrophil.