Fig. 4: sDarken and its variants are suitable for 2-Photon applications.
From: Next generation genetically encoded fluorescent sensors for serotonin

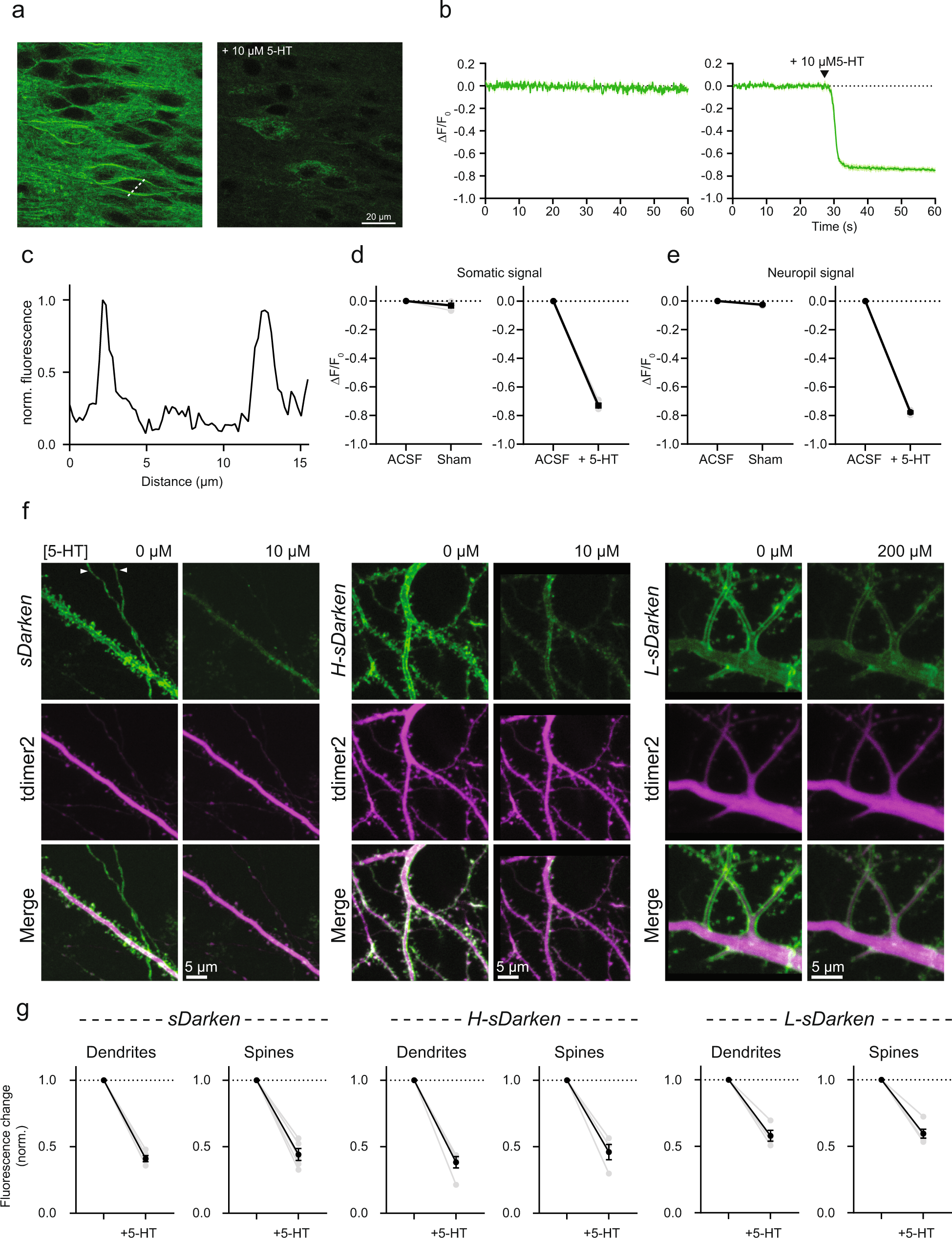
a sDarken expression and performance in pyramidal neurons of organotypic hippocampal slice cultures. Two-photon image (single plane) of CA1 neurons expressing sDarken in baseline condition (left) and after bath application of 10 µM 5-HT (right). b Fluorescence intensity profile of sDarken measured along the dotted white line in a. Time course of sDarken signal imaged in control condition (left) and after bath application of 10 µM 5-HT (right). c Normalized fluorescence intensity profile along the dotted line from a. d Quantification of sDarken somatic fluorescence change in control condition (left) and after bath application of 10 µM 5-HT (right) (Sham: −0.032 ± 0.013 ΔF/F0; + 5-HT: −0.73 ± 0.014 ΔF/F0). e Quantification of sDarken neuropil fluorescence change in control condition (left) and after bath application of 10 µM 5-HT (right) (Sham: −0.026 ± 0.003 ΔF/F0; + 5-HT: −0.78 ± 0.007 ΔF/F0). f Expression and performance of sDarken (and variants) in subcellular neuronal compartments in response to bath application of serotonin. White arrowheads indicate axonal terminals. g Quantification of normalized sDarken, H-sDarken and L-sDarken fluorescence change in dendrites and spines after bath application of 10 µM 5-HT for sDarken and H-sDarken and 200 µM 5-HT for the high-affinity Darken mutant L-sDarken (Darken dendrites: 0.41 ± 0.02, n = 5 cells; Darken spines: 0.44 ± 0.04, n = 5 cells; H-sDarken dendrites: 0.38 ± 0.04, n = 5 cells; H-sDarken spines: 0.46 ± 0.06, n = 4 cells; L-sDarken dendrites: 0.58 ± 0.04, n = 4 cells; H-sDarken spines: 0.60 ± 0.03, n = 5 cells). Plots show individual data points (gray filled circles) and average (black filled circles) ±SEM.