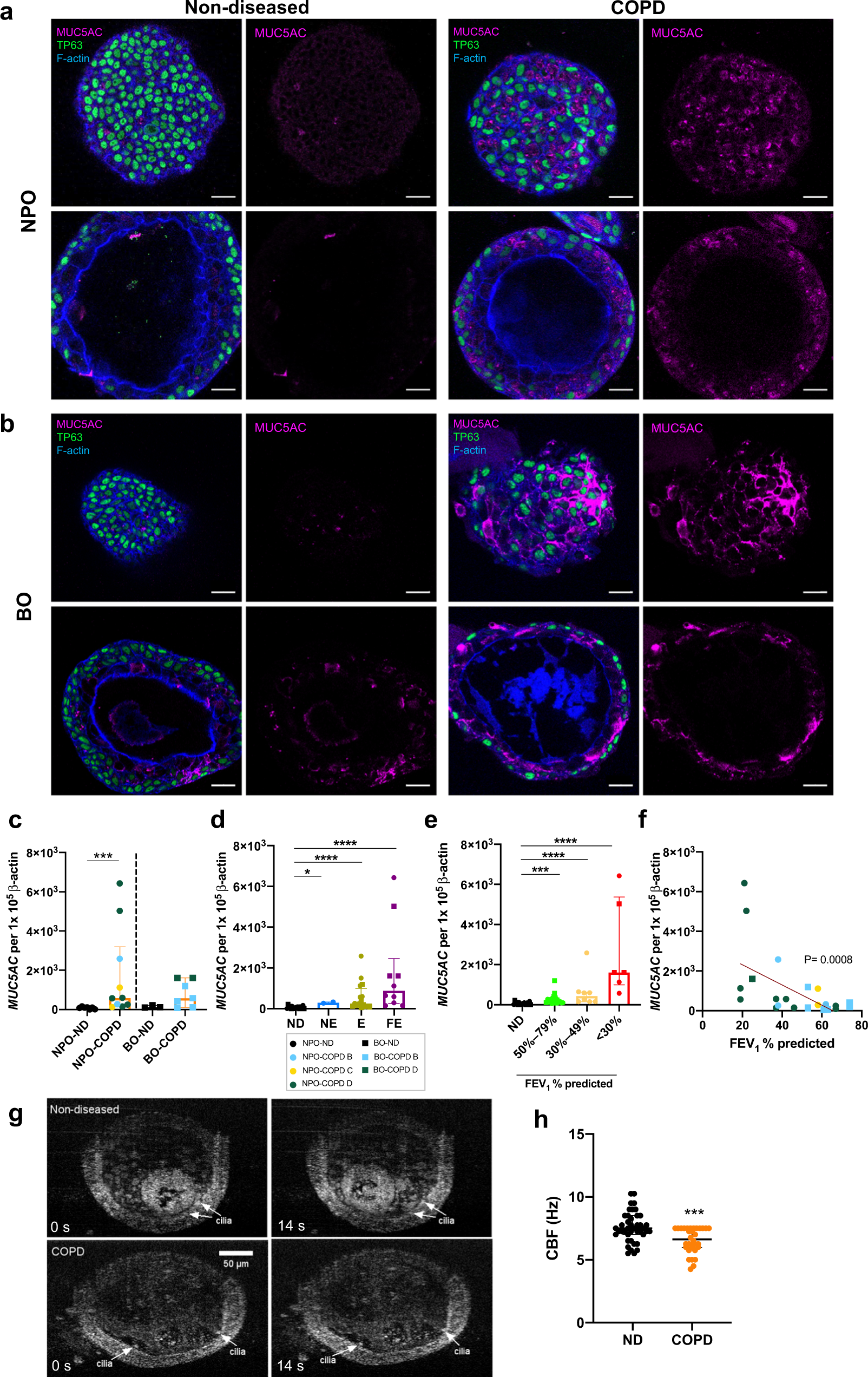
Fig. 2: Nasopharyngeal and bronchial organoids from individuals with COPD demonstrate high MUC5AC expression and goblet cells.

a Immunofluorescence staining of human nasopharyngeal organoids (NPOs) and b Human bronchial organoids (BOs) derived from non-diseased individuals (left) and patients with COPD (right) for MUC5AC (purple). The upper panel illustrates the organoid exterior while the lower panel illustrates the organoid lumen. Scale bar = 20μm. Data in a-b are representative of at least 5 independent experiments. c qRT-PCR analysis of total RNA extracted from NPOs and BOs derived from nondiseased individuals (ND) and COPD patients for MUC5AC. ND and COPD of GOLD stage B, C and D are denoted by black, blue, yellow, and green symbols, respectively. n = 7; n = 10; n = 3 and n = 8 biologically independent experiments for NPO-ND; NPO-COPD; BO-ND and BO-COPD are illustrated. Data are presented as medians ± interquartile range and the Mann-Whitney U test was performed. ***P < 0.001. [NPO-ND vs NPO-COPD = 0.0004] d MUC5AC gene expression in NPOs and BOs derived from ND and COPD, the latter stratified by exacerbation frequency as nonexacerbator (NE); exacerbator (E) and frequent-exacerbator (FE). n = 28 biologically independent samples are illustrated. Data are presented as medians ± interquartile range and the Mann-Whitney U test is performed. *P < 0.05; ****P < 0.0001. [ND vs NE = 0.0117; ND vs E < 0.0001; ND vs FE < 0.0001]. e Lung function as forced expiratory volume in the 1st second percent predicted (FEV1 % predicted). n = 28 biologically independent samples are illustrated. Data are presented as medians ± interquartile range and the Mann-Whitney U test was performed. ***P < 0.001; **** P < 0.0001. [ND vs 50–79%=0.0003; ND vs 30–49% <0.0001; ND vs <30% <0.0001]. f Scatter plot correlating MUC5AC gene expression in COPD organoids according to FEV1 % predicted. n = 28 biologically independent samples are illustrated. Spearman’s correlation coefficient (non-parametric) analysis was performed. P = 0.0008. g Representative images captured using micro-optical coherence tomography (μOCT) imaging of ND and COPD bronchial organoids at 0 and 14 s (s). Scale bar = 50 μm. Data in g are representative of 3 independent experiments. h Quantification of ciliary beat frequency (CBF) measurement in Hertz (Hz) of bronchial organoids derived from ND (n = 3) and COPD (n = 3). 6 to 10 organoids are evaluated per donor in up to 10 regions of ciliary activity per image sequence to determine the CBF. Data are presented as medians ± interquartile range and the Mann-Whitney U test is performed. ***P < 0.001 [P = 0.0008]. Source data are provided as a Source Data file.