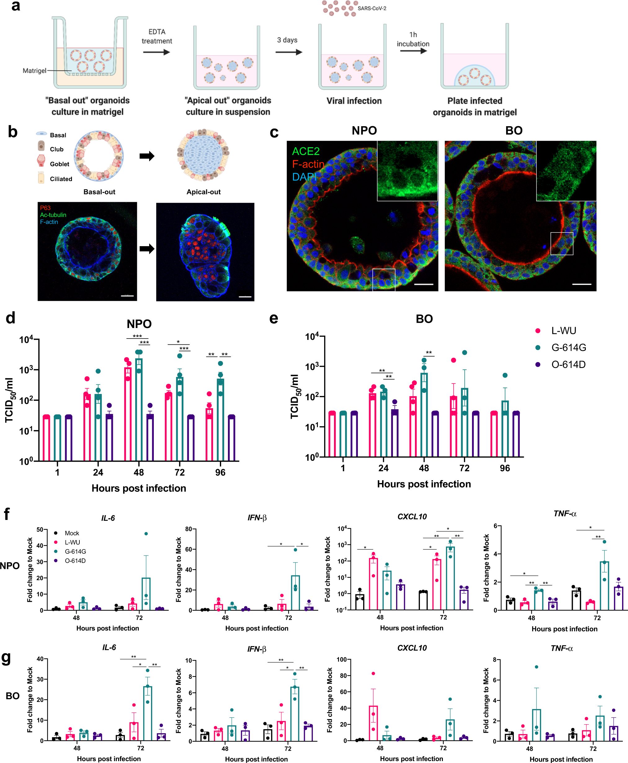
Fig. 4: Lung organoids are permissive to SARS-CoV-2 infection.

a Schematic diagram outlining the methodological workflow for SARS-CoV-2 infection of NPOs and BOs. b Pictorial representation of ‘basal-out’ and ‘apical-out’ airway organoids (top) and immunofluorescence staining of NPOs in ‘basal-out’ and ‘apical-out’ polarity for TP63 (basal cells: red) and Ac-tubulin (ciliated cells: green) (bottom). Scale bar = 20 μm. c Immunofluorescence staining of NPOs and BOs derived from non-diseased individuals for ACE2 (green). Scale bar = 20 μm. Data in b-c are representative of at least 5 independent experiments. d–e Viral replication kinetics from culture supernatants harvested from SARS-CoV-2-infected (d) NPOs and (e) BOs at 1, 24, 48, 72 and 96 h post infection (hpi) by TCID50 assay. n = 4 and n = 3 biologically independent experiments for NPOs and BOs, respectively. Data are presented as means ± SEM and one-way ANOVA is performed. *P < 0.05; **P < 0.01; ***P < 0.001 [NPO: 48 hpi: L-WU vs O-614D = 0.0005; G-614G vs O-614D = 0.0002; 72 hpi: L-WU vs O-614D = 0.0170; G-614G vs O-614D = 0.0006; 96 hpi: L-WU vs G-614G = 0.0041; G-614G Vs O-614D = 0.0011; BO: 24 hpi: L-WU vs O-614D = 0.0070; G-614G vs O-614D = 0.0065; 48 hpi: G-614G vs O-614D = 0.0048]. f–g qRT-PCR of total RNA extracted from SARS-CoV-2 infected (f) NPOs and (g) BOs respectively at 48 and 72 hpi for interleukin-6 (IL-6), interferon-β (IFN-β), C-X-C motif chemokine ligand 10 (CXCL10) and tumour necrosis factor-α (ΤΝF-α). n = 3 biologically independent experiments are illustrated. Data are presented as means ± SEM and one-way ANOVA is performed. *P < 0.05; **P < 0.01. [NPO: IFN-β: MK vs G-614G = 0.0399; G-614G vs O-614D = 0.0484; CXCL10: 48hpi: MK vs L-WU = 0.0156; 72hpi: MK vs L-WU = 0.0259; MK vs G-614G = 0.0018; G-614G vs O-614D = 0.0017; L-WU vs O-614D = 0.0236; ΤΝF-α: 48hpi: MK vs G-614G = 0.0254;L-WU vs G-614G = 0.0069; G-614G vs O-614D = 0.0098; 72hpi: MK vs G-614G = 0.0374;L-WU vs G-614G = 0.0062] [BO: IL-6: MK vs G-614G = 0.0054; L-WU vs G-614G = 0.0282; G-614G vs O-614D = 0.0066; IFN-β: MK vs G-614G = 0.0055; L-WU vs G-614G = 0.0185; G-614G vs O-614D = 0.0092]L-WU: Clade L-Wuhan strain; G-614G: Clade G strain and O-614D: Clade O strain. Source data are provided as a Source Data file.