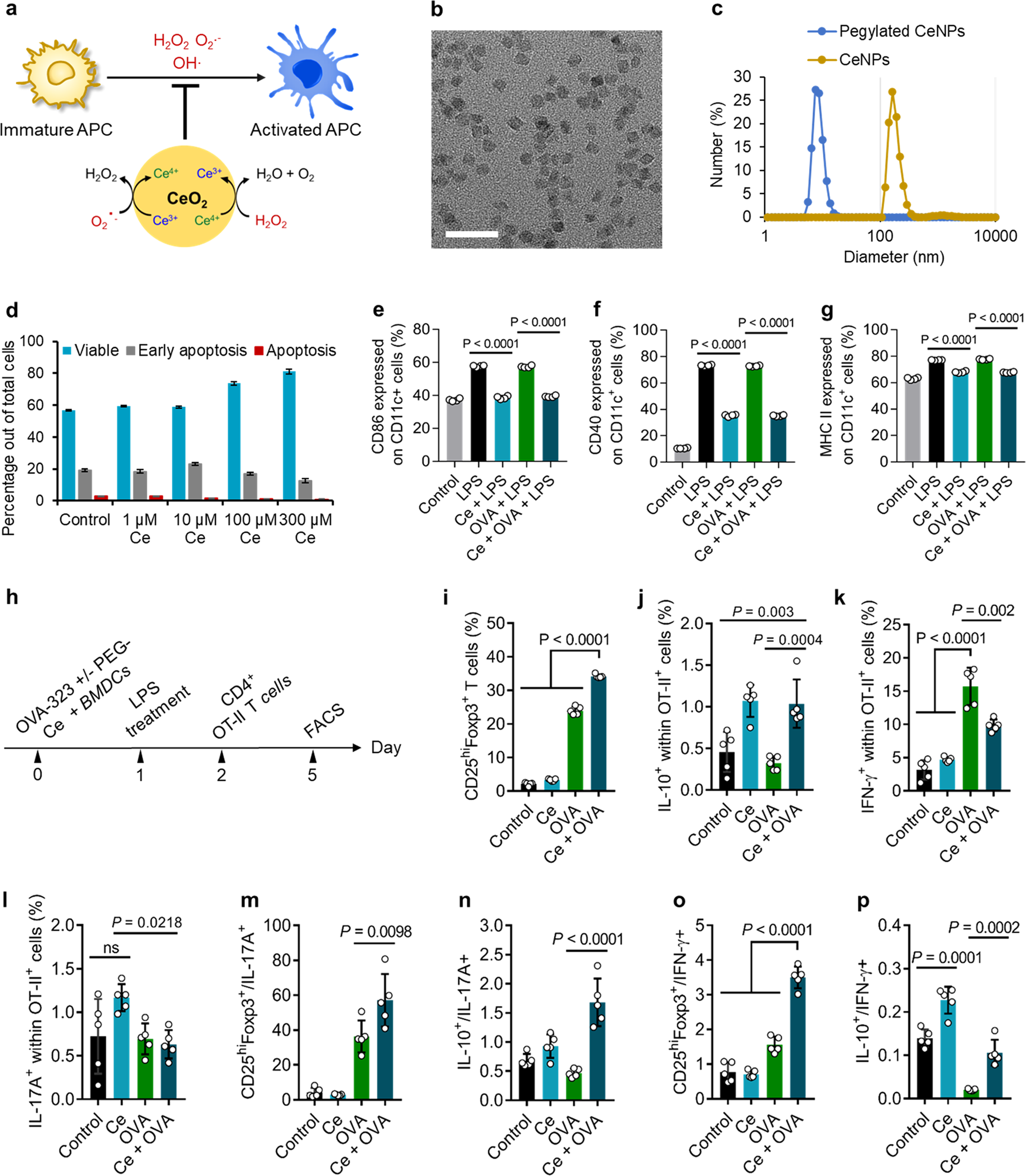
Fig. 5: ROS-scavenging CeNPs induced tolerogenic APCs.

a Scheme demonstrates the catalytic property of CeNPs to scavenge intracellular ROS for the suppression of APCs activation. b TEM images of CeNPs (scale bar: 20 nm), the experiment was repeated independently at least three times. c Hydrodynamic size distribution of CeNPs and pegylated CeNPs in complete RPMI 1640 medium. d Apoptosis of BMDCs after 48 h incubation with various cerium concentrations. BMDCs were incubated with pegylated CeNPs (Ce, 50 µM cerium), OVA323–339 (OVA, 1 µg/mL), pegylated CeNPs plus OVA323–339 (Ce + OVA), or left untreated for 24 h; following by LPS treatment (1 µg/mL) for the next 24 h; control is the bare BMDCs; n = 3 biologically independent samples. e–g Expression of CD86, CD40, and MHC-II on BMDCs, respectively; n = 4 biologically independent samples. h BMDCs were incubated with pegylated CeNPs (Ce, 50 µM cerium), OVA323–339 (OVA, 1 µg/mL), pegylated CeNPs plus OVA323–339 (Ce + OVA), or left untreated for 24 h; following by LPS treatment (1 µg/mL) for the next 24 h before being co-cultured with OT-II CD4+ T cells for 72 h. i–l The percentage of CD25highFoxp3, IL-10, IFN-γ, and IL-17A expression in the gate of Vα2+CD4+ T cells, respectively. m–p Ratios of CD25highFoxp3+ to IL-17A+ T cells, of IL-10+ to IL-17A+ T cells, of CD25highFoxp3+ to IFN-γ+ T cells, and of IL-10+ to IFN-γ+ T cells, respectively. In (i–p), n = 5 biologically independent samples. The data in (d–g, i–p) are represented as mean ± SD and were analyzed by one-way ANOVA with Tukey’s multiple comparisons test. P < 0.05 was considered significant, ns = not significant.