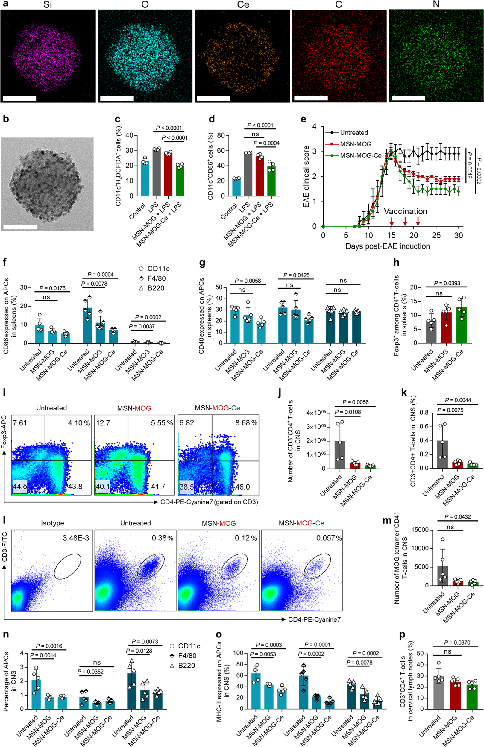
Fig. 6: CeNPs-decorated MSN-MOG enhanced efficacy of the therapeutic vaccine against EAE at chronic phase.

a Energy dispersive X-ray spectroscopy (EDS) elemental mapping and b the corresponding TEM image of MSN-MOG-Ce vaccine, scale bar: 50 nm; the experiment was repeated independently at least twice. BMDCs were treated with MSN-MOG, MSN-MOG-Ce, or left untreated for 24 h, followed by stimulation with LPS (100 ng/mL) for the next 12 h. c Intracellular ROS levels in BMDCs, as measured by H2DCFDA assay, n = 4 biologically independent samples. d The percentage of CD11c+ BMDCs expressing CD86, n = 4 biologically independent samples. e EAE clinical scores of mice that were intravenously injected with MSN-MOG, MSN-MOG-Ce, or left untreated on days 15, 18, and 21 after disease induction; n = 5 biologically independent animals. f, g The expression levels of CD86 and CD40 on APCs in spleens on day 31, respectively. h, i The percentage of Foxp3+ cells among CD3+ CD4+ T cells in spleens on day 31 and their representative contour plots, respectively. j, k The number and frequency of CD3+CD4+ T cells infiltrating the spinal cords on day 31. l Representative pseudocolor plots showing the frequency of CD3+CD4+ T cells in the spinal cord of the indicated groups. m The number of MOG-specific CD4+ T cells infiltrating to the spinal cord on day 31. n, o The percentage of APCs in the spinal cord and MHC-II expression on these cells on day 31, respectively. p The frequency of CD3+CD4+ T cells in cervical lymph nodes on day 31. In (f–h, j, k, m–p), n = 5 biologically independent animals. The data in (c, d, f–h, j, k, m–p) are represented as mean ± SD and were analyzed by one-way ANOVA. Tukey’s multiple comparisons tests were performed in (c, d). Dunnett’s multiple comparisons tests were performed in (f–h, j, k, m–p). The data in (e) are represented as mean ± SE and were subjected to a one-way ANOVA with Dunnett’s multiple comparisons test. P < 0.05 was considered significant, ns = not significant.