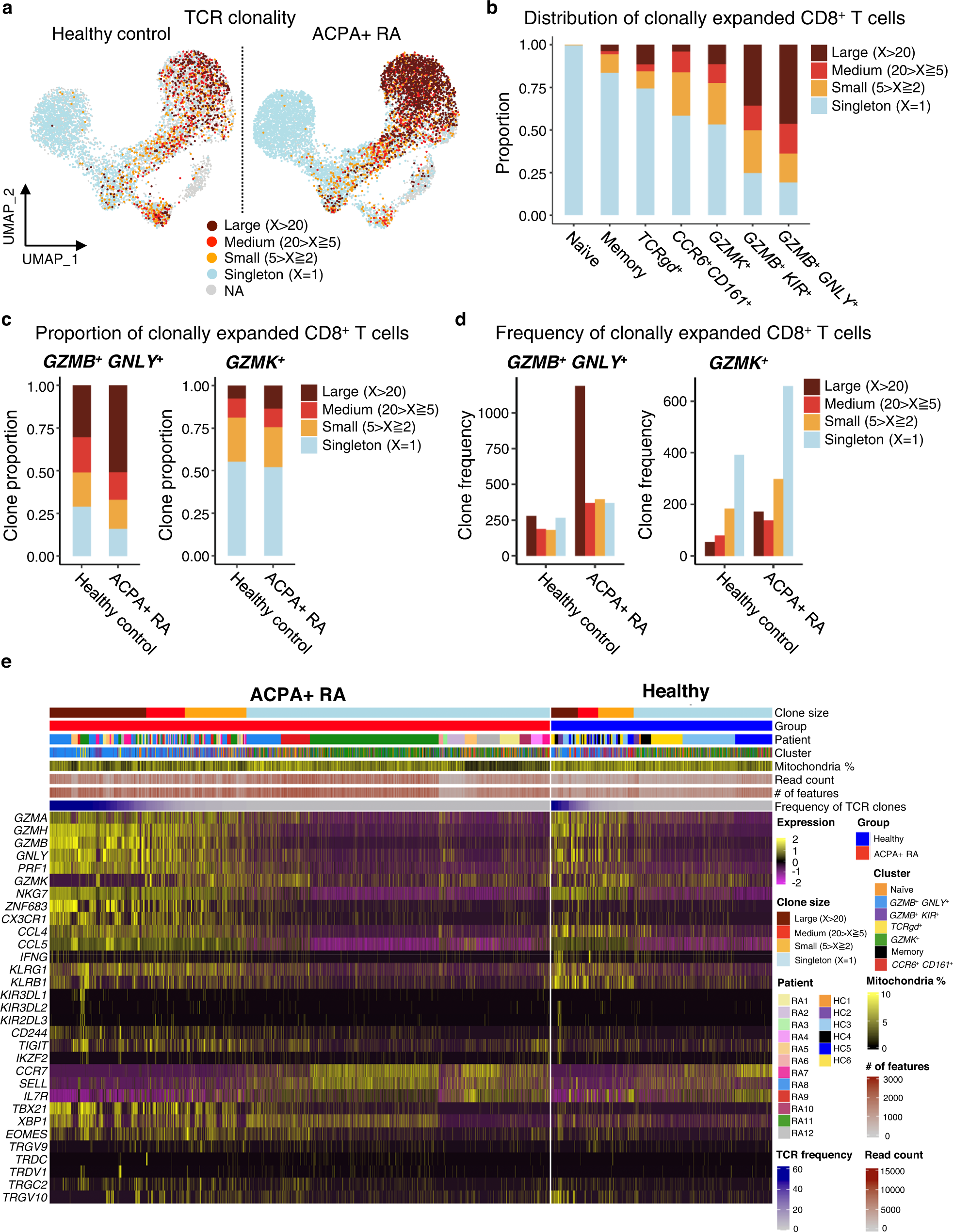
Fig. 3: Single-cell transcriptomics and TCR sequencing demonstrate clonally expanded CD8+ T cells expressing cytotoxic mediators in ACPA+ RA blood.
From: Cytotoxic CD8+ T cells target citrullinated antigens in rheumatoid arthritis

a UMAP plots of healthy (n = 6) or ACPA+ RA (n = 12) CD8+ T cells integrated with TCR clonality (n = 10,400 paired TCRαβ sequences). Color indicates the groups by the frequency of clonotypes in total cells. X represents the frequency of each clonotype defined by its unique paired TCRαβ sequence. Large-expanded clones (X > 20), Medium-expanded clones (20 > X ≧ 5), Small expanded clones (5 > X ≧ 2), and Singletons (X = 1). Cells lacking TCRαβ sequence information were designated as NA (Not Applicable in this analysis). b Proportion of clonal lineages based on clonal size in each cluster. c Bar plots comparing the percentage of clonally expanded cells in GZMB (left) or GZMK (right)-expressing clusters between ACPA+ RA and HC. d Bar plots of absolute numbers of T cell clones in GZMB+ and GZMK+ clusters. e Heatmap of select gene markers and pathways expressed by clonally expanded and singleton CD8+ T cells in ACPA+ RA and HCs. Top bars indicate clonal size, patients /disease state, clusters, patient sample ID and quality control metric. Individual T cells are ordered by clonal size. Source data are provided as a Source Data file. HC healthy control, ACPA anti-citrullinated protein antibodies, RA rheumatoid arthritis, TCR T cell receptor.