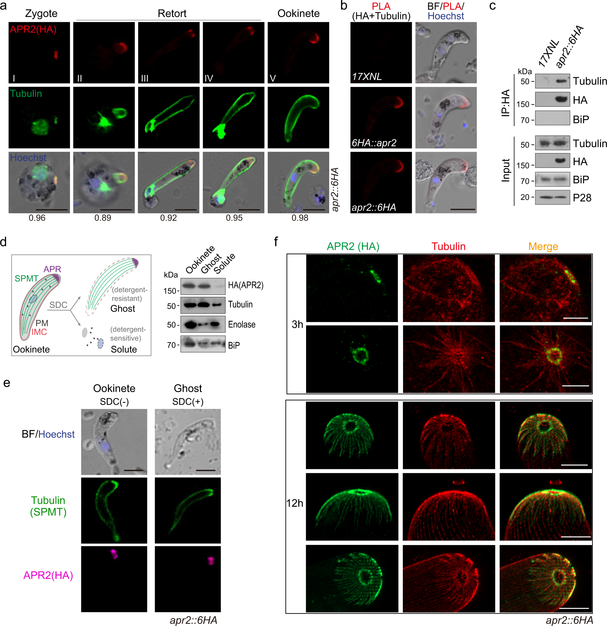
Fig. 3: APR2 associates with apical subpellicular MTs (SPMTs).

a IFA of APR2 (HA, red) and SPMT (α- and β-Tubulin, green) from zygote (stage I) to ookinete (stage V) development of the apr2::6HA parasite. The values in the bottom are the Pearson correlation coefficient for the co-localization between APR2 and apical SPMTs. Three independently performed experiments with similar results. Scale bars: 5 μm. b Proximity ligation assay (PLA) detecting protein interaction between APR2 and Tubulin in the 6HA::apr2 and apr2::6HA ookinetes. Two independently performed experiments with similar results. Scale bars: 5 μm. c SPMTs co-immunoprecipitated with HA-tagged endogenous APR2 in apr2::6HA ookinetes. Co-immunoprecipitation was conducted using anti-HA antibody. P28 and BiP as the loading control. Representative result from two biological replicates. d Isolation of ookinete SPMT cytoskeleton (ookinete ghost). Left panel indicated the work-flow. 5.0 × 106 ookinetes are treated with the ionic detergent sodium deoxycholate (SDC), and the ghost fraction containing cytoskeleton (detergent-resistant) and solute fraction (detergent-sensitive) were collected respectively. Immunoblot of the APR2 and Tubulin in the ookinete lysate, ghost fraction, and solute fraction. ER protein BiP and cytosolic protein enolase are used as loading control. Two independently performed experiments with similar results. e IFA of APR2 (HA, magenta) and SPMT (α- and β-Tubulin, green) in the apr2::6HA ookinetes and ookinete ghosts. Three independently performed experiments with similar results. Scale bars: 5 μm. f U-ExM of APR2 (HA, green) and SPMT (α- and β-Tubulin, red) in the apr2::6HA ookinetes from 3- and 12-hour in vitro culture. Two independently performed experiments with similar results. Scale bars: 1 μm.